提示
×
取消
确定
当前位置:首页 > 新闻资讯
东莨菪素:灰霉病防治的绿色药剂
来源:农化专利网   发布时间:2024-01-03 09:20
简述
图1 东莨菪素对灰葡萄孢致病力、附着胞和侵染垫形成的影响图2 东莨菪素影响灰葡萄孢细胞膜透性和细胞壁的稳定性图3 东莨菪素负向调控灰葡萄孢的HOG信号途径文章来。

图片

图片

图1  东莨菪素对灰葡萄孢致病力、附着胞和侵染垫形成的影响

图片

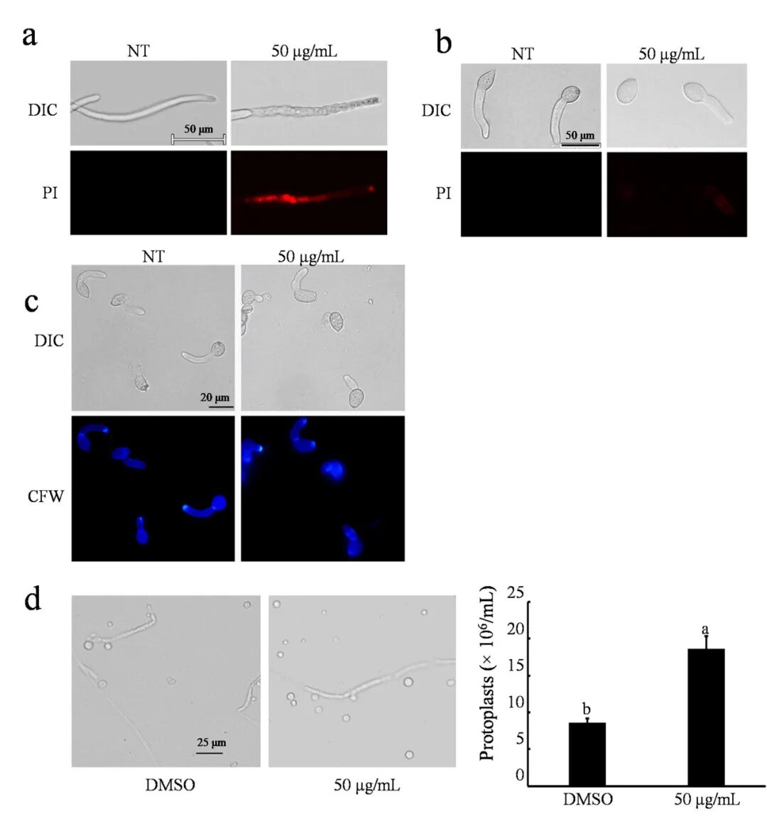
图2  东莨菪素影响灰葡萄孢细胞膜透性和细胞壁的稳定性

图片

图3  东莨菪素负向调控灰葡萄孢的HOG信号途径

图片

文章来源: PR植物病理学研究

图片

图片

图1  东莨菪素对灰葡萄孢致病力、附着胞和侵染垫形成的影响

图片

图2  东莨菪素影响灰葡萄孢细胞膜透性和细胞壁的稳定性

图片

图3  东莨菪素负向调控灰葡萄孢的HOG信号途径

图片

文章来源: PR植物病理学研究