农业农村部农药管理司日前发函【农农(农药)〔2023〕99号】,公开征求各省、自治区、直辖市农业农村(农牧)厅(局、委),新疆生产建设兵团农业农村局,各有关农药生产经营企业对拟出台的农药颗粒剂产品管理措施(包括新制定的《农药颗粒剂产品适用范围指导目录》,以下简称《目录》)的意见。
网址:
http://www.zzys.moa.gov.cn/gzdt/202312/t20231227_6443619.htm。
2017年11月1日,原国家质量监督检验检疫总局、国家标准化管理委员会发布修订后的国家标准《农药剂型名称及代码》(GB/T 19378-2017),并于2018年5月1日起正式实施。
鉴于GB/T 19378-2003中的大粒剂、细粒剂、微粒剂和微囊粒剂是根据粒径范围和材质(包囊)差异细化派生的剂型,仅有少数登记产品,国际上已不再单列,为与国际标准同步,GB/T 19378-2017将以上4种剂型合并到颗粒剂中。随后,一些农药企业开展了相关产品剂型变更工作,如江苏省南通施壮化工有限公司的原98%棉隆微粒剂产品的剂型,已于2021年7月顺利获批变更为颗粒剂。
根据中国农药信息网数据,截至2023年12月底,在我国登记并处于有效状态的大粒剂、细粒剂、微粒剂和微囊粒剂农药产品分别还有24个、11个、14个、7个。笔者建议,将上述4种剂型目前有效登记的产品也一并纳入《目录》管理,在组织登记证持有人适时变更相关产品剂型名称的基础上,对不符合《目录》要求的产品限期清理,予以变更或取消登记。具体产品名单及管理建议如下:
14个用于防治水稻螟虫的杀虫双产品建议变更或取消登记,1个卫生杀虫剂、7个水田除草剂产品从严把控,1个磷化铝产品按照高毒农药管理政策适时淘汰,1个专供出口的水田除草剂产品予以保留登记(见表1)。
表2 目前在我国登记并处于有效状态的细粒剂产品及管理建议


1个卫生杀虫剂、4个水田除草剂产品建议从严把控,3个用于防治立枯病的杀菌剂,5个用于防治线虫、根腐病的杀菌/线虫剂,1个喷雾使用的植物生长调节剂产品予以保留登记(见表3)。
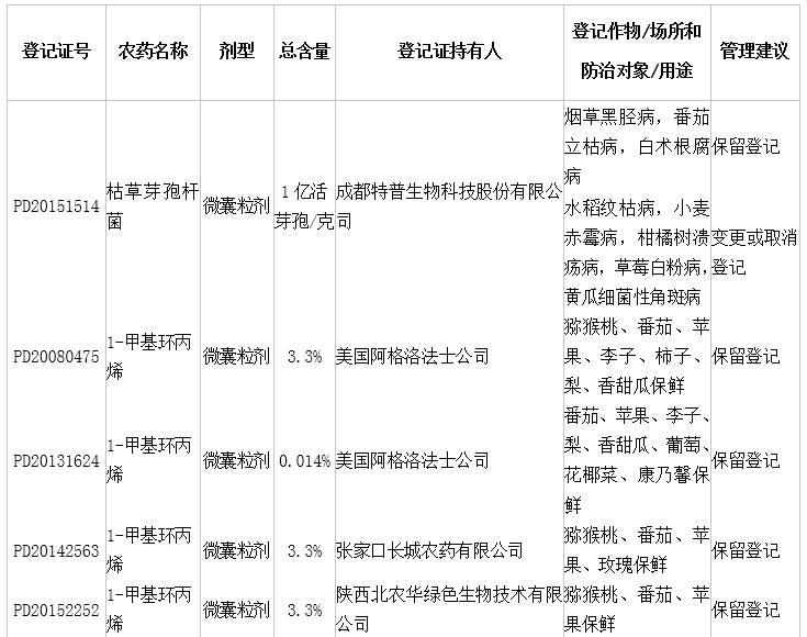
表3 目前在我国登记并处于有效状态的微粒剂产品及管理建议



1个同时登记用于防治土传病害和地上病害的杀菌剂产品建议对地上病害防治对象变更或取消登记,6个使用方法为密闭熏蒸用于蔬果花卉保鲜的植物生长调节剂产品予以保留登记(见表4)。
表4 目前在我国登记并处于有效状态的微囊粒剂产品及管理建议