近日,国际权威学术期刊《植物细胞》The Plant Cell在线发表了福建农林大学唐定中教授课题组题为“Phosphorylation of the transcription factor OsNAC29 by OsMAPK3 activates diterpenoid genes to promote rice immunity”(OsMAPK3磷酸化转录因子OsNAC29以激活二萜类合成基因的表达来促进水稻免疫)的研究论文。这项研究深入解析了丝裂原活化蛋白激酶(Mitogen-activated protein kinase, MAPK)OsMAPK3通过特异性磷酸化转录因子OsNAC29第304位苏氨酸残基来稳定该蛋白质并增强其转录活性,从而有效激活下游防御素合成基因OsTPS28和OsCYP71Z2的表达,以此加强水稻对病害的抵抗力。

当植物遭遇病原体攻击时,会触发一系列复杂的免疫反应,如MAPK信号通路的启动、病程相关基因表达上调、钙离子内流、活性氧爆发以及植保素(一种次生代谢产物,有助于抵御病原体)的合成等。植保素的生成是植物防御机制中的一个关键步骤,由特定的基因调控,但具体的调控机制尚未完全明确。
唐定中教授的研究团队通过分析水稻与稻瘟菌(Magnaporthe oryzae)相互作用过程中的转录谱数据,识别出一个在稻瘟菌侵染下高度诱导表达的NAC类转录因子基因OsNAC29。实验结果显示,敲除OsNAC29导致水稻对稻瘟病的抗性减弱,而过表达OsNAC29则增强了水稻的抗病能力(图1)。

图1 OsNAC29正调控水稻稻瘟病抗性
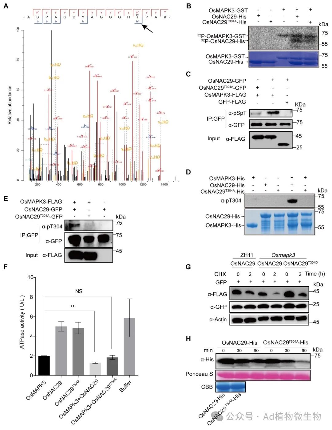
进一步的研究表明,OsNAC29能够直接结合到5,10-蓖麻烯合成相关基因OsTPS28和OsCYP71Z2的启动子区域内的CACGTG序列上,促进这两个基因的表达。OsTPS28和OsCYP71Z2也正向调节水稻对稻瘟病的抗性,并且这种抗性依赖于OsNAC29的作用。此外,研究人员发现OsRACK1A可以同时与OsMAPK3和OsNAC29相互作用,可能作为支架蛋白帮助形成免疫复合物,而OsMAPK3对OsNAC29第304位苏氨酸的磷酸化对于维持OsNAC29的稳定性和转录活性至关重要(图2)。

图2 OsMAPK3磷酸化OsNAC29的Thr304位点以维持OsNAC29的稳定性
在稻瘟菌侵染后,Thr304位点的磷酸化显著增加,这对于OsNAC29介导的抗病性非常重要。模拟持续磷酸化状态的OsNAC29T304D突变体能够表现出抗病效果,而模拟磷酸化失活动态的OsNAC29T304A突变体则无法提供抗病保护(图3)。

图3 OsMAPK3对OsNAC29在Thr304上的磷酸化有助于水稻对稻瘟病的抗性
综上所述,本研究表明,在水稻免疫过程中,存在一个由OsMAPK3、OsNAC29、OsTPS28和OsCYP71Z2组成的模块。在稻瘟菌侵染时,MAPK级联反应被激活,随后激活的OsMAPK3会在Thr304处磷酸化OsNAC29,防止其被26S蛋白酶体降解。稳定的OsNAC29通过直接激活OsCYP71Z2和OsTPS28的转录来提升水稻的抗病能力。此外,OsRACK1A可能扮演着支架蛋白的角色,参与形成包含OsMAPK3和OsNAC29的免疫复合物(图4)。

图4 OsMAPK3-OsNAC29-OsTPS28/OsCYP71Z2模块在水稻免疫中的工作模型
该项研究得到国家重点研发项目(2022YFF1001500)的资助。福建农林大学博士研究生鲁玲为第一作者,福建农林大学植物免疫研究中心唐定中教授和李生平副教授为该论文的共同通讯作者。