植物病害每年均会给农业生产造成严重的经济损失,根据联合国粮食及农业组织估计,全世界的粮食和棉花生产因病害常年损失在10%以上。植物病害不仅可引起农作物产量的减少,而且在一定程度上还严重威胁农产品的质量安全及国际贸易。人类在与植物病害的长期斗争中逐渐总结经验并研发出一系列杀菌剂应用于植物病害的防治。随着时代的发展,杀菌剂品种不断地推陈出新,220多种杀菌剂有效成分已用于植物病害的防控。目前,119种商品化杀菌剂的分子靶标较为明确,其中主要包括37种C14脱甲基酶抑制剂、24种线粒体呼吸电子传递链复合物Ⅱ抑制剂、26种线粒体呼吸电子传递链复合物Ⅲ抑制剂、9种β-微管蛋白抑制剂、7种RNA聚合酶Ⅰ抑制剂、7种纤维素合酶抑制剂、3种腺苷脱氨酶抑制剂、2种氧化固醇结合蛋白抑制剂、2种囊泡型H+-ATPase抑制剂、1种肌球蛋白-5抑制剂和1种几丁质合酶抑制剂。通过检索中国农药信息网以及相关文献,本文简要概述了目前分子靶标比较明确的11类杀菌剂的作用机制、在我国的登记情况以及病原菌对其抗药性现状。微管蛋白是一类在真核生物中高度保守的蛋白家族,主要包括α-和β-微管蛋白。α-和β-微管蛋白通过聚合形成微管,在细胞骨架结构、细胞分裂、细胞运输和细胞形态等方面发挥重要的作用。微管蛋白抑制剂通过与病原菌β-微管蛋白结合,破坏纺锤丝的形成,最终破坏细胞有丝分裂和正常生长。微管蛋白抑制剂包括苯并咪唑类杀菌剂和苯酰胺类杀菌剂。以多菌灵等为代表的苯并咪唑类杀菌剂对植物病原真菌具有较好的抑制活性,主要登记用于植物真菌病害的防治;以苯酰菌胺为代表的苯酰胺类杀菌剂对植物病原卵菌和部分真菌均具有较好的抑制活性,但主要登记用于植物卵菌病害的防治。目前,微管蛋白抑制剂在我国的登记情况如表1所示。
表1 主要细胞骨架抑制剂在我国登记防控的重要病害种类

肌球蛋白是一类庞大而多样的蛋白家族,主要包括传统肌球蛋白和非传统型肌球蛋白。传统肌球蛋白是指来源于肌肉的Ⅱ型肌球蛋白,而其他类型的肌球蛋白均属于非传统肌球蛋白。在结构上,肌球蛋白包括头部区域、颈部区域和尾部区域。头部区域主要是马达结构域,颈部区域通常含有IQ基序,而尾部区域的结构域种类较多,因此,不同肌球蛋白各自具有独特的生理功能。肌球蛋白可与蛋白质、mRNA、细胞器和膜结构等结合,主要参与囊泡的外泌和内吞、细胞表面受体的运输以及大型蛋白质复合体的运输和定位等。目前,肌球蛋白抑制剂仅包含1个产品,即我国南方农药创制中心江苏基地(江苏省农药研究所)自主创制的杀菌剂———氰烯菌酯。氰烯菌酯对小麦赤霉病菌、水稻恶苗病菌、瓜类枯萎病菌的抑制活性优异,而对其他植物病原菌的抑制活性差。目前,氰烯菌酯在我国主要登记用于小麦赤霉病、水稻恶苗病和草莓枯萎病的防治(表1)。江苏省农药研究所股份有限公司联合相关高校和研究单位开展了其2代产品的创新研究。随着苯并咪唑类杀菌剂的多年连续使用,不同植物病原真菌对苯并咪唑类杀菌剂的抗药性问题逐步产生且日益严重。相关学者研究发现,山西省93株西葫芦灰霉病菌对多菌灵的抗性频率为90.32%,高抗频率为33.33%,特高抗频率为50.54%,部分地区抗性频率达100%;四川和山东54株樱桃灰霉病菌对甲基硫菌灵的抗性频率为79.6%。2001年,周明国等报道华东地区小麦赤霉病菌对多菌灵出现了高水平抗药性;2023年,江苏、浙江、安徽省小麦赤霉病菌对多菌灵抗性普遍存在。浙江省112株西(甜)瓜蔓枯病菌对甲基硫菌灵的抗性十分严重,高抗频率为100%;江西和四川柑橘黑斑病菌以及广东柚黑斑病菌已对多菌灵产生抗性;我国苹果主产区采集分离的117株苹果炭疽叶枯病菌对甲基硫菌灵的抗性频率为100%,且均为高抗。此外,草莓、柑橘、葡萄和芒果炭疽病菌以及水稻稻曲病菌对苯并咪唑类杀菌剂也已产生抗性。迄今尚未检测到小麦赤霉病菌对氰烯菌酯产生抗性,但水稻恶苗病菌对氰烯菌酯的抗性已比较严重(https://www.natesc.org.cn/)。2023年,全国农技推广中心的抗药性监测报告显示,从江苏等7省48个县(市、区)采集分离的11,191株小麦赤霉病菌中均未发现对氰烯菌酯产生抗性的菌株。2021—2023年,本研究团队监测了水稻恶苗病菌对氰烯菌酯的抗性。结果显示:2021年抗性频率为36.30%,其中,中抗频率为10.32%,高抗频率为25.98%;2022年抗性频率为66.16%,其中,中抗频率为8.94%,高抗频率为57.22%;2023年水稻恶苗病菌对氰烯菌酯抗性具有明显的地域性,黑龙江、辽宁、安徽省的高抗频率为50%~100%,而江苏、浙江、湖北省抗性水平相对较低,中抗频率为12%~56%。RNA聚合酶是转录过程中的关键酶,负责RNA的合成,在细胞中发挥至关重要的作用。RNA聚合酶将DNA转录成RNA,从而实现基因的表达。在真核生物中,RNA聚合酶主要分为RNA聚合酶Ⅰ、RNA聚合酶Ⅱ和RNA聚合酶Ⅲ。RNA聚合酶Ⅰ主要负责合成细胞核中的核糖体RNA(rRNA),RNA聚合酶Ⅱ主要负责合成信使RNA(mRNA),RNA聚合酶Ⅲ主要负责合成转运RNA(tRNA)和一些其他RNA小分子。甲霜灵等苯酰胺类杀菌剂通过抑制RNA聚合酶的活性,从而抑制rRNA的合成。有研究发现,RNA聚合酶Ⅰ大亚基RPA190上的点突变可导致致病疫霉对甲霜灵的抗性,推测甲霜灵等苯酰胺类杀菌剂的作用靶标为RNA聚合酶Ⅰ。RNA聚合酶Ⅰ抑制剂对疫霉菌、霜霉菌和腐霉菌等植物病原卵菌抑制效果好,而对大多数真菌无效。目前,RNA聚合酶Ⅰ抑制剂在我国主要登记用于马铃薯晚疫病、辣椒疫病、黄瓜霜霉病等植物卵菌病害的防治(表2)。表2 主要核酸生物合成抑制剂在我国登记防控的重要病害种类
腺苷脱氨酶是嘌呤代谢的关键酶之一,该酶在细菌、植物、动物中高度保守。腺苷脱氨酶抑制剂包括乙嘧酚、乙嘧酚磺酸和二甲嘧酚,通过靶向腺苷脱氨酶抑制病原菌的生长。目前,腺苷脱氨酶抑制剂主要登记用于白粉病的防治(表2)。随着核酸生物合成抑制剂连续多年的使用,不同植物病原卵菌对苯酰胺类杀菌剂的抗性问题日益凸显和严重。相关学者研究表明:838株采自河北省不同地区的黄瓜霜霉病菌对甲霜灵的抗性频率为100%,抗性倍数为482.99。河北、吉林、辽宁、黑龙江及内蒙古等省区的马铃薯晚疫病菌对甲霜灵主要表现为中抗,2015—2017年的抗性频率分别为75.3%、73.3%和72.0%;2011—2016年,河北、内蒙古和吉林3个省区马铃薯晚疫病菌对甲霜灵的抗性频率高达100%,平均抗性倍数高达34,934;2018—2020年,云南省马铃薯晚疫病菌对甲霜灵的抗性频率高达97.67%。湖北省葡萄霜霉病菌对甲霜灵的抗性频率为92%,其中,高抗频率为76%;山东省烟台市葡萄霜霉病菌对甲霜灵的抗性频率为74.0%,其中,低抗频率64.0%,高抗频率10.0%;云南省宾川县葡萄霜霉病菌对甲霜灵的抗性频率为29.6%,但均为低抗。此外,大理州烟草疫霉对甲霜灵的抗性水平较高,且主要为中抗和高抗;番茄绵疫病菌对甲霜灵的抗性频率为5.17%,且为中抗。甾醇生物合成抑制剂通过影响病原真菌细胞膜重要组成成分麦角甾醇的生物合成,进而抑制病原菌的生长。根据药剂的化学结构以及靶标酶的不同,目前甾醇生物合成抑制剂主要包括脱甲基抑制剂和吗啉类等杀菌剂。脱甲基抑制剂主要包含三唑类、咪唑类、吡啶类和嘧啶类杀菌剂,如戊唑醇、苯醚甲环唑、丙环唑、丙硫菌唑、叶菌唑、种菌唑、氯氟醚菌唑和咪鲜胺等。药剂通过抑制真菌麦角甾醇生物合成途径中C14脱甲基酶催化的脱甲基化反应,进而抑制麦角甾醇的合成。以十三吗啉为代表的吗啉类杀菌剂通过抑制△14还原酶和△8→7异构酶的活性进而抑制麦角甾醇的合成。甾醇生物合成抑制剂在我国的登记防治对象主要为子囊菌、担子菌、接合菌和无性型真菌等病原菌引起的白粉病、炭疽病、稻瘟病等植物真菌病害(表3)。表3 主要甾醇生物合成抑制剂在我国登记防控的重要病害种类
植物病原菌对甾醇生物合成抑制剂的抗性问题在我国发生普遍。例如,小麦白粉病菌对三唑酮的抗性水平逐年上升,2015年河北地区小麦白粉病菌对三唑酮的抗性频率高达93.57%,平均抗性水平为15.14。天水地区小麦条锈菌对三唑酮的抗性频率为15.94%,平均抗性水平为4.936。陈夕军等研究发现,水稻恶苗病菌对咪鲜胺的抗性频率仅为1.46%,但抗性水平较高;杨红福等研究发现,采自镇江、常州、泰州、苏州和上海等地的水稻恶苗病菌对咪鲜胺的抗性频率高达82.14%。2017—2018年采自浙江的400株水稻恶苗病菌对咪鲜胺的抗性普遍发生,2年的抗性频率分别为53.2%和46.7%。Gao等研究发现,2019—2021年我国水稻恶苗病菌对咪鲜胺的抗性频率分别为34.56%、45.33%和48.45%。四川省122株水稻纹枯病菌对己唑醇、戊唑醇和氟环唑的抗性频率分别为45.08%、47.54%和36.07%。采自江苏省16个县(市)的202株小麦赤霉病菌对咪鲜胺的抗性频率为67.33%。
目前作用于线粒体复合物Ⅰ的杀菌剂仅有氟嘧菌胺(diflumetorim),氟嘧菌胺是由日本宇部兴产公司和日产化学公司共同开发的新型嘧啶胺类杀菌剂,具有良好的保护活性和治疗活性。氟嘧菌胺1997年在日本首次登记,主要用于防治小麦白粉病、黄瓜霜霉病以及观赏作物的白粉病和锈病等。该药剂主要通过抑制线粒体呼吸电子传递链复合物Ⅰ,阻断呼吸电子传递链上电子的传递,抑制病原菌能量合成,进而抑制病原菌的侵染(FRAC,www.frac.info)。根据世界卫生组织的农药危害分级标准,氟嘧菌胺为中等毒性农药,目前在我国没有取得登记。我国沈阳中化农药化工研究有限公司刘长令团队,利用“中间体衍生化方法”于2016年开发出一种新型低毒的嘧啶胺类化合物,通用名为喹唑菌胺。研究发现,该化合物与氟嘧菌胺具有交互抗药性,作用于线粒体复合物Ⅰ,具有良好的产业化前景。05 线粒体呼吸电子传递链复合物Ⅱ抑制剂(琥珀酸脱氢酶抑制剂)
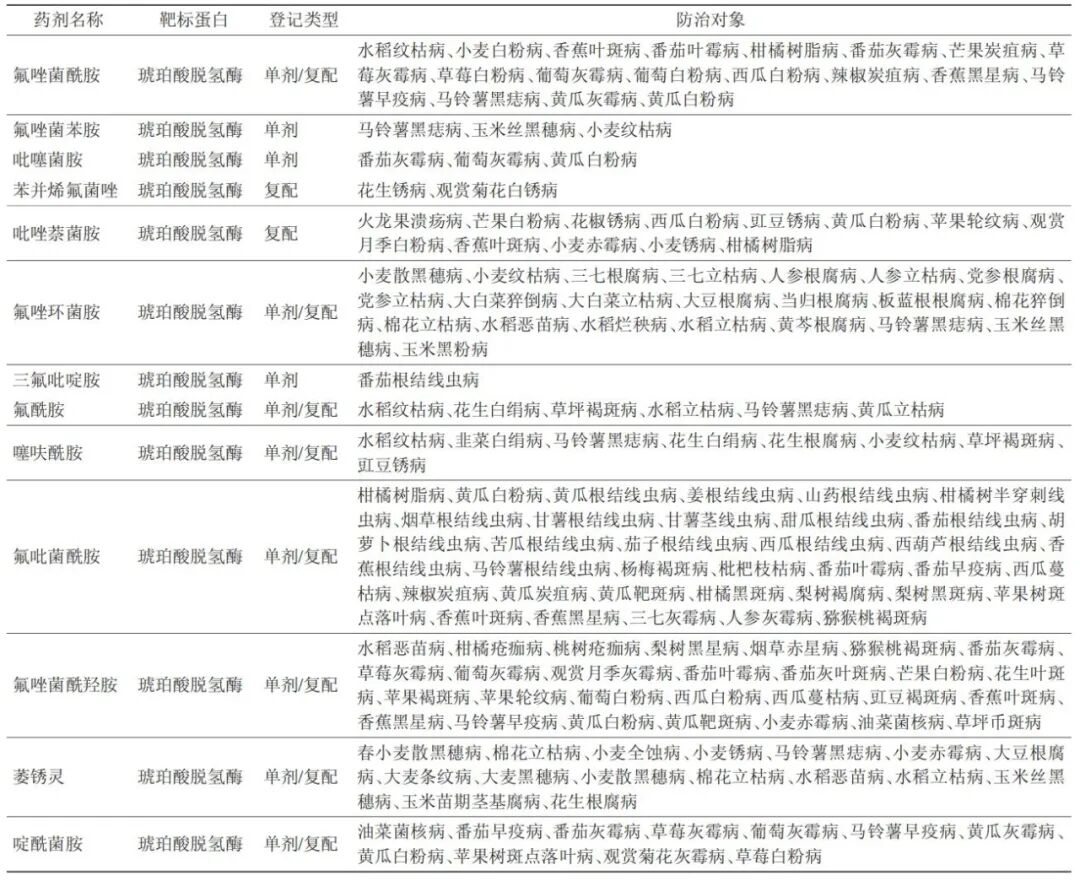
琥珀酸脱氢酶负责催化从琥珀酸氧化到延胡索酸和从泛醌还原到醌的偶联反应。线粒体呼吸链复合体Ⅱ由4个亚单位共同组成:黄素蛋白(FP,含1个共价结合的FAD辅因子)、铁硫蛋白(IP,含3个铁硫中心)和另外2种嵌膜蛋白(大的细胞色素结合蛋白CytbL和小的细胞色素结合蛋白CytbS)。FP和IP组成该复合体的可溶部分,具有琥珀酸脱氢酶活性;CytbL和CytbS等2种嵌膜蛋白将FP、IP固定在内膜上,且具有泛醌还原酶活性。琥珀酸脱氢酶抑制剂(SDHI)通过完全或者部分占据底物泛醌的位点,抑制电子从琥珀酸到泛醌的传递,从而阻断病原菌的能量代谢,抑制病原菌的生长,导致其死亡,最终达到防治植物病害的目的。目前SDHI类杀菌剂共有24个品种,主要用于担子菌和子囊菌等引起的真菌病害的防控,特别值得关注的是氟吡菌酰胺和三氟吡啶胺对重要的植物病原线虫也具有优异的防控效果。目前SDHI类杀菌剂在我国的登记情况如表4所示。表4 主要呼吸电子传递链复合物Ⅱ抑制剂在我国的登记防控病害
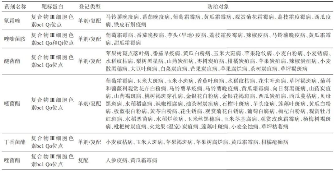
植物病原菌对SDHI类杀菌剂的抗性问题已在我国普遍发生。相关学者报道,2017—2020年采自山东省不同地区的357株黄瓜棒孢叶斑病菌对啶酰菌胺、氟吡菌酰胺、氟唑菌酰胺和吡唑萘菌胺的抗性频率分别为79.83%、78.43%、83.19%和49.86%;上海市90株灰霉病菌对氟吡菌酰胺的敏感性测定结果显示,上海奉贤区抗性频率为72.77%,浦东新区和嘉定区抗性频率分别为25.00%和4.76%,而崇明、青浦区未检测到抗性菌株;山西省163株黄瓜灰霉病菌对啶酰菌胺的敏感性测定结果显示,101株为抗性菌株,但主要表现为低抗或中抗;山东省64株草莓灰霉病菌对啶酰菌胺的敏感性测定结果显示,该地区田间灰霉病菌对啶酰菌胺的抗性十分严重,抗性频率高达92%,其中,高抗频率为41%,中抗频率为42%,低抗频率为9%;浙江省112株西(甜)瓜蔓枯病菌对啶酰菌胺的抗性频率为28.6%,其中,低抗和高抗频率分别为18.8%和9.8%。线粒体呼吸复合物Ⅲ(细胞色素bc1复合物)是细胞呼吸电子传递链的重要组成部分,抑制细胞色素bc1复合物的活性可以阻断细胞ATP的合成,引起细胞死亡。因此,细胞色素bc1抑制剂被广泛用于世界范围内的真菌和卵菌病害的防治。FRAC根据杀菌剂在复合物Ⅲ上的结合位点将这些杀菌剂分为QoIs、QiIs和QoSI三类。QoI类抑制剂作用于细胞色素bc1复合物中Qo位点,抑制UQH2与Qo位点的结合并阻止复合物Ⅲ中电子从细胞色素b到细胞色素c1的传递,从而抑制病原菌ATP的产生。QiI抑制剂作用于细胞色素bc1复合物中的线粒体内膜内壁(Qi位点),抑制血红素bH到醌-半氢醌之间的电子传递。唑嘧菌胺是一种作用机制独特的复合物Ⅲ抑制剂。Fehr等使用纯化的细胞色素bc1复合体进行光谱学分析,并结合分子对接手段,证明唑嘧菌胺可以与细胞色素b上的Qo位点结合,其结合模式与标桩菌素一致,FRAC据此将该药剂归类为QoSI位点抑制剂。Dreinert等对线粒体呼吸链复合物Ⅲ抑制剂的光谱研究表明,唑嘧菌胺与腐霉菌的细胞色素bc1结合后的光谱特征与氰霜唑相近,同时也可以像标桩菌素一样使腐霉的L型血红素发生红移。据此认为,唑嘧菌胺不仅可以与线粒体复合物Ⅲ的Qi位点结合,还可以与Qo-标桩菌素亚结合位点结合。但最近的抗性研究表明,唑嘧菌胺在生物体内优先与Qi位点结合。目前,QoIs有20多种杀菌剂,代表品种有嘧菌酯、肟菌酯、烯肟菌酯和吡唑醚菌酯等,已在我国登记用于重要真菌和卵菌病害的防控。QiIs包含4种杀菌剂,分别是氰霜唑、吲唑磺菌胺、fenpicoxamid和吡啶菌酰胺(florylpicoxamid),目前在我国仅有氰霜唑登记用于植物卵菌病害的防控。唑嘧菌胺是目前报道的唯一的QoSI杀菌剂,在我国仅登记用于植物卵菌病害的防控。呼吸电子传递链复合物Ⅲ抑制剂登记情况见表5。表5 主要呼吸电子传递链复合物Ⅲ抑制剂在我国的登记防控病害
6.2 病原菌对线粒体呼吸电子传递链复合物Ⅲ抑制剂的抗药性现状据统计,自QoI类杀菌剂上市10年之后,全球约有60种植物病原菌已产生了抗性。我国黄瓜霜霉病菌,番茄叶霉病菌、灰霉病菌,辣椒疫霉、致病疫霉,稻瘟病菌,芒果蒂腐病菌等均已对QoI类杀菌剂产生了抗性。比如,海南芒果蒂腐病菌对嘧菌酯的抗性十分严重,抗性频率为91.58%;2019—2020年在江苏省采集的236株草莓灰霉病菌对吡唑醚菌酯的抗性频率为55.01%;采自江苏省和河南省的158株番茄灰霉病菌对嘧菌酯的抗性频率为19.0%;2011—2019年,河北、内蒙古和吉林等3个省区马铃薯晚疫病菌对嘧菌酯抗性频率为41.85%~46.08%;2018—2019年,辽宁省220株稻瘟病菌对肟菌酯的敏感性分布不符合正态分布,抗性频率为6.82%。羧酸酰胺类(carboxylic acid amides)杀菌剂,也称为CAA类杀菌剂。根据其化学结构的不同,羧酸酰胺类杀菌剂目前分为3个亚组,包括以烯酰吗啉和氟吗啉为代表的肉桂酰胺类,以缬霉威为代表的缬氨酰胺氨基甲酸酯类和以双炔酰菌胺为代表的扁桃酰胺类。其中,氟吗啉是我国第1个具有独立知识产权的农药品种,获得了国内外多项专利。三类杀菌剂具有相似的杀菌谱,对霜霉和疫霉菌引起的植物卵菌病害具有优异的保护和治疗作用,但对腐霉菌和真菌的抑菌活性差。品种之间具有明显的交互抗药性。2010年,Blum等发现双炔酰菌胺作用于细胞壁而并非细胞膜,且其处理能影响C14标记的葡萄糖形成纤维素。本研究团队前期多项研究发现,疫霉菌纤维素合酶CesA3亚基上C端的跨膜螺旋域上多种点突变能够引起该类药剂的抗性。2006年,FRAC将该类杀菌剂归类为纤维素合酶抑制剂。纤维素合酶抑制剂在我国的登记对象主要为黄瓜霜霉病和马铃薯晚疫病等卵菌病害,具体登记品种及防控病害见表6。表6 主要呼吸纤维素合酶抑制剂在我国登记防控的重要病害种类
烯酰吗啉、双炔酰菌胺单剂或混剂应用于国内外植物卵菌病害防治已有20多年。2017—2021年,FRAC对羧酸酰胺类杀菌剂的田间抗药性监测结果表明,欧洲主要葡萄产区的葡萄霜霉病菌对CAA类杀菌剂呈中高等抗药性风险,连续5年在法国、德国、瑞士、意大利等国家多个地区持续检出中高水平抗药性菌株(FRAC,www.frac.info)。迄今,我国也能够在田间检测到不同病原菌对烯酰吗啉、双炔酰菌胺和氟吗啉的抗性菌株,但抗性菌株尚未形成优势菌株。1株采自山西省清徐县和5株采自山东省烟台市的葡萄霜霉病菌对烯酰吗啉已产生低水平抗性;采自我国多个黄瓜主产区的69株黄瓜霜霉病菌对氟吗啉的敏感性检测结果显示,60株为低抗菌株,7株为中抗菌株,无高抗菌株;2011—2019年不同年份采自河北、内蒙古和吉林省区马铃薯主产区的马铃薯晚疫病菌对烯酰吗啉的抗性频率为25.71%~100%,而对双炔酰菌胺的抗性频率为0~1.43%;采自云南省主要烟草种植区的27株烟草黑胫病菌对烯酰吗啉的抗性频率为40.74%,其中,低抗频率为37.37%,中抗频率为3.70%。几丁质是真菌细胞壁的重要组成部分,其主要通过几丁质合成酶以尿苷二磷酸-N-乙酰葡糖胺为底物合成。多抗霉素是一种肽嘧啶核苷酸类抗生素,由A至N等14种成分组成。研究表明:多抗霉素D是几丁质合成酶的竞争性抑制剂,且除了多抗霉素C和I,其他多抗霉素组分对真菌细胞几丁质的合成都有一定的抑制作用,进而干扰细胞壁的形成,达到抑菌作用。鉴于农作物和哺乳动物等体内不存在几丁质,所以多抗霉素对脊椎动物和哺乳动物等非靶标生物安全,具有广阔的发展潜力。目前该药剂在我国主要登记用于防治水稻纹枯病、苹果斑点落叶病、烟草赤星病、梨黑斑病等真菌病害(表7)。表7 几丁质合酶抑制剂多抗霉素在我国登记防控的重要病害种类
几丁质合酶抑制剂类杀菌剂虽然已在田间使用多年,但植物病原菌对其抗药性的研究报道较少。仅有少量研究表明植物病原菌已对多抗霉素产生低水平抗性。Mamiev等研究发现,连年用药可导致灰霉病菌对多抗霉素的低抗频率达到73%,但未发现高水平抗药性的产生。我国学者报道,苹果斑点落叶病菌已对多抗霉素产生3~6倍的低水平抗性,抗性频率为9.52%,抗性菌株主要分布于山东省东营、济宁、潍坊、烟台、淄博等6个市。氧化固醇结合蛋白抑制剂(OSBPI)目前仅包含氟噻唑吡乙酮(oxathiapiprolin)和fluoxapiprolin等2个品种。两者化学结构相似,均包含了哌啶环、噻唑环及异噁唑啉环,是迄今为止生物活性最高的一类杀菌剂,也是21世纪最具有代表性,并有望形成系列产品的新型杀菌剂。研究结果显示,氟噻唑吡乙酮对霜霉菌和疫霉菌具有超高的抑制活性,对部分腐霉菌也具有一定生物活性。对供试的所有疫霉菌和霜霉菌的EC50和EC90分别在10-4和10-3μg/mL数量级,并且与其他类别卵菌抑制剂没有交互抗药性。前期通过亲和色谱结合质谱鉴定,进一步通过抗药性突变体的分析,发现该类药剂的靶标蛋白为氧化固醇结合蛋白(oxysterol binding protein,OSBP),其主要结合位点位于ORD结构域。OSBP及其相关蛋白ORPs共同组成的ORPs蛋白家族是真核生物中一类保守的蛋白家族。人类和酵母中功能研究显示,该类蛋白家族主要存在4种功能机制:(1)在细胞质膜之间提取及运送脂类物质;(2)通过添加及移除质膜特定位置的脂类分子,建立质膜上脂类分子的瞬时分布变化,通过这种方式ORPs对于膜的弯曲或由膜上特定脂类位置的聚集或分散所驱动的信号途径起作用;(3)作为脂类分子的感应分子,通过与脂类分子的结合或分开调控ORPs与其他互作蛋白的相互作用,进而影响相关的信号途径或调控蛋白与质膜的相互作用;(4)调节其他脂类结合蛋白与质膜的结合。4种机制不是相互独立的,一些ORPs能够同时利用多种功能机制。因此,ORPs在脂质代谢和信号传导中发挥着重要的作用,但目前植物病原菌中的ORPs的功能和结构尚未被明确揭示,很大程度上也限制了此类药剂的优化开发。目前,OSBPI中仅氟噻唑吡乙酮在我国获得登记,用于大白菜霜霉病和番茄晚疫病等植物卵菌病害的防治(表8)。表8 氟噻唑吡乙酮在我国登记防控的重要病害种类
9.2 病原菌对氧化固醇结合蛋白抑制剂的抗药性现状国际上,氟噻唑吡乙酮在投入田间使用3年之后就发现了田间抗性菌株。在法国、意大利等葡萄园和试验点检测到葡萄霜霉病菌对氟噻唑吡乙酮的低抗菌株(FRAC,www.frac.info)。2019—2020年,采自我国福建、海南、江西等省的32株芋疫霉中发现6株高抗菌株,抗性频率为18.75%。本研究团队于2018—2023年连续检测了来自黑龙江、河北、湖北、云南、山东、内蒙古和四川等多省区的马铃薯晚疫病菌对氟噻唑吡乙酮的抗性,未发现抗药性产生;但我国黄瓜主产区的黄瓜霜霉病菌对氟噻唑吡乙酮已产生了较为明显的抗性,监测到多个抗性水平大于100倍的高抗菌株,平均抗性频率大于75%(未发表)。囊泡型H+-ATPase抑制剂目前主要包括氟吡菌胺和氟醚菌酰胺2个品种。早期研究结果显示,氟吡菌胺能够影响类血影蛋白在靶标菌中的定位分布,因此,FRAC将该类药剂归类为类血影蛋白分布抑制剂。近期,本研究团队通过基于集群分离分析法(BSA)的全基因组重测序(BSA-seq),并结合药物亲和反应性靶标稳定性方法(DARTS),揭示了囊泡型H+-ATPase的a亚基为该类药剂的分子靶标。因此,将该类药剂重新归类为囊泡型H+-ATPase(V-ATPase)抑制剂。V-ATPase在真核生物中普遍存在,主要由位于外周的保守V1复合体(由编号为A到H的8个亚基组成)和在不同生物间略有不同的Vo复合体组成。V-ATPase的质子泵运送作用在蛋白质转运、受体介导的内吞、神经递质释放和细胞内pH调控等过程中起着至关重要的作用。目前该类药剂仅登记上市2个品种,生产上主要用于防控黄瓜霜霉病和马铃薯晚疫病等卵菌病害(表9)。表9 氟吡菌胺和氟醚菌酰胺在我国的登记防控病害
10.2 病原菌对囊泡型H+-ATPase抑制剂的抗药性现状该类杀菌剂虽然已在田间使用多年,但植物病原菌对其抗药性的研究报道较少,仅有少量相关研究表明,植物病原菌已对氟吡菌胺产生抗性。采集分离自美国乔治亚州的田间辣椒疫霉对氟吡菌胺的抗性频率为43.1%。2012—2016年,采自我国河北、内蒙古、辽宁、吉林和黑龙江等省区的520株马铃薯晚疫病菌对氟吡菌胺的抗性频率高达90.80%,但低抗频率为90.35%。2011—2016年,采自河北和山东黄瓜主产区的1,821株黄瓜霜霉病菌对氟吡菌胺的抗性频率为51.89%,其中,低抗和中抗频率分别为36.18%和15.71%。原创分子结构和新靶标的缺乏已经成为制约我国乃至全球杀菌剂创制和产业发展的主要瓶颈,这也是2021年中国工程院和中国科学院发布的农业领域“卡脖子”问题之一。正如本文所介绍,119种杀菌剂仅靶向11个靶标蛋白,可见目前杀菌剂同质化现象严重,其中C14脱甲基酶抑制剂、QoI类和SDHI类杀菌剂最为突出。长期反复针对较为单一的已知靶标蛋白和已知活性先导结构开发同类机制的杀菌剂,致使研发的产品还未登记进入市场,便面临着与市场上主流品种的交互抗药性风险,极大降低了创制品种的产业化、市场占有率和竞争力。因此,发掘新型杀菌剂靶标蛋白和设计结构新颖的杀菌剂是目前各大农化企业以及科研机构的研究热点。笔者认为可通过以下3个方面发掘潜在的新型杀菌剂分子靶标:(1)开展蛋白功能研究,发掘参与病原物生长发育或侵染致病过程中的关键保守蛋白,进一步通过结构预测分析其药剂结合腔并结合生信分析明确其成靶性;(2)以新型活性小分子先导化合物或未知作用机制的杀菌剂为探针,结合多种研究手段发掘新药剂靶标;(3)已知靶标的新靶点探索,关注具有国际重大影响力的杀菌剂药靶上其他结构域和新结合位点,例如囊泡型H+-ATPase上的不同亚基、线粒体呼吸电子传递链复合物Ⅰ、氧化固醇结合蛋白上ORD之外的其他结构域等。在新型杀菌剂的创制方面,依据新的候选靶标蛋白或者新靶点,精准开展靶向农药设计已成为新药剂研发的重要方向,尽管预判靶向农药应该具有专一性、安全性、高效性等优点,但是获得成靶性优异的蛋白三维结构、开展多学科间高效合作以及提高候选化合物的成药性等,依然是靶向农药创制和快速发展中需要重点突破的阻碍因素。同时,由于现代内吸性杀菌剂大多为单作用位点,对靶标病原菌具有高活性或超高活性,但使用不当容易产生抗药性,直接影响了田间病害化学防治的效果。因此,生产中一定要注意采用科学合理的用药措施,包括选择有效的施药剂量,选择关键时期用药,控制施药次数,并与不同作用机制的杀菌剂合理混用或轮用等,尽可能地降低化学药剂对病原菌的选择压,以预防、减少或延缓抗药性的发生和发展。同时,提倡在病害防治中采用综合防治措施,利用抗性品种、生物防治、生态调控等有利于减轻有害生物发生和危害的非化学防治措施,最终实现与化学防治的综合使用和协同控害,推动植物病害的绿色、高效防控。作者:西北农林科技大学植物保护学院 作物抗逆与高效生产全国重点实验室 彭钦 苗建强 刘西莉*