提示
×
取消
确定
当前位置:首页 > 新闻资讯
Science 重磅!最新研究发现大麦中“天然植物保护剂”合成的关键基因!
来源:Ad植物微生物   发布时间:2024-05-08 09:28
简述
大麦是全球最重要的谷类作物之一。许多大麦栽培品种会产生一种名为"禾草碱"的有毒生物碱,这种生物碱会影响大麦作为饲料的适宜性,但也有助于保护大麦免受病原体的侵害。

大麦是全球最重要的谷类作物之一。许多大麦栽培品种会产生一种名为"禾草碱"的有毒生物碱,这种生物碱会影响大麦作为饲料的适宜性,但也有助于保护大麦免受病原体的侵害。迄今为止,由于大麦产生禾草碱的遗传基础尚未解决,因此还没有将操纵禾草碱水平的潜力用于植物育种。现在,来自德国 IPK 莱布尼茨研究所John D’Auria和汉诺威莱布尼茨大学Jakob Franke的研究团队揭示了禾草碱的完整生物合成途径,并展示了如何将禾草碱生物合成引入模式生物或从大麦中去除禾草碱。2024年3月28日,这些成果以“Biosynthesis of the allelopathic alkaloid gramine in barley by a cryptic oxidative rearrangement”为题发表在国际顶级学术期刊《Science》杂志上。


图片


所有植物都通过化学信号来调解与环境的相互作用。世界上种植最广泛的谷物之一--大麦产生的生物碱禾草碱就是一个例子。禾草碱可以抵御食草昆虫和放牧动物,并抑制其他植物的生长。尽管人们长期以来一直对禾草碱感兴趣,但形成禾草碱的关键基因却始终难以捉摸。

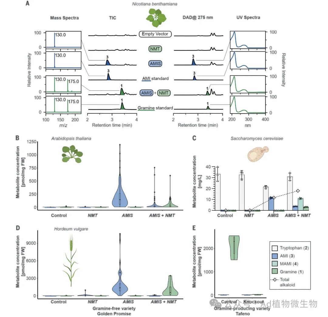
研究人员在大麦中发现了由两个基因组成的禾草碱生物合成基因簇。第一个基因(HvNMT)早在 18 年前就已被发现。在研究中,来自 IPK 和汉诺威莱布尼茨大学的研究人员又发现了第二个基因(AMI 合成酶,HvAMIS),并发现这两个基因位于同一染色体的附近。有了这一发现,禾草碱生物合成的途径现已完全阐明。

图片


禾草碱(1)是大麦(H. vulgare)和其他禾本科植物中的一种防御性生物碱

研究人员发现 AMIS 是一种氧化酶,它能对色氨酸进行不寻常的隐性氧化重排,这使他们能够修正 20 世纪 60 年代提出的生物合成建议。研究人员对迄今为止未知的禾草碱形成酶机制感到非常惊讶。同时,研究人员现在有可能利用可持续的生物技术方法生产具有生物活性的生物碱。

研究小组可以在酵母和模式植物(拟南芥)中生产禾草碱。与植物中的许多其他保护性代谢物相比,生产禾草碱只需要两个基因。因此,将研究人员的研究成果用于实际应用相对简单。此外,大麦基因工程使我们能够在不产生禾草碱的大麦品种中生产禾草碱,并通过基因组编辑消除产生禾草碱的大麦品种中的禾草碱产生。

图片

在植物和酵母中,AMIS(CYP76M57)和 NMT 足以进行禾草碱(1)的生物合成


这些研究成果为在没有合成禾草碱能力的生物体内生产禾草碱奠定了基础,以便将禾草碱用作天然植物保护剂,或消除大麦和其他禾本科植物中的禾草碱,以降低对反刍动物的毒性。研究人员的发现为改良大麦奠定了基础,以提高大麦对病虫害的抗性,降低大麦对反刍动物的毒性,并促进可持续的杂草管理。