2025年6月27日,贵州大学王培义团队在一区top期刊ACS Nano期刊发表题为“A Deep Eutectic Solvent-Based Nanodelivery System for Enhanced Rice Blast Treatment”的研究论文,一种基于低共熔溶剂的纳米递送系统用于增强稻瘟病治疗。

本研究提出,将高效漆酶抑制剂与低共熔溶剂体系整合,不仅能有效促进植物生长和控制稻瘟病,还能最大化农药利用效率。本研究基于上述假设开展了以下实验:首先,通过前药技术对4-羟基苯甲酸辛酯(OP)进行结构修饰,合成了4-膦酰氧基苯甲酸辛酯(POP),该化合物在环境中稳定,但在体内可通过碱性磷酸酶(ALP)快速水解。其次,将POP与氯化胆碱结合形成低共熔溶剂,确保生物降解性、生物相容性和促植物生长效果。随后,将基于PMDD-5Y设计的漆酶抑制剂A12(其系列中活性最高)溶于低共熔溶剂中,并通过水稀释制备了水基纳米递送系统A12@DES。最后,系统评估了A12@DES的性能,表明其在提高农药生物利用度的同时,能有效抑制稻瘟病,展现了双重功能。

方案 1.水基纳米递送系统制备方案示意图,该系统用于一种生物活性的漆酶抑制剂 A12,其具有出色的叶片亲和力,可有效控制稻瘟病。

图 1.DES的表征及特性。

图 2.黄铜素抑制剂的合成、体外活性、酶活性测定及分子对接分析。

图 3.A12@DES的特性分析。

图 4. A12@DES在水稻表面的沉积性能。

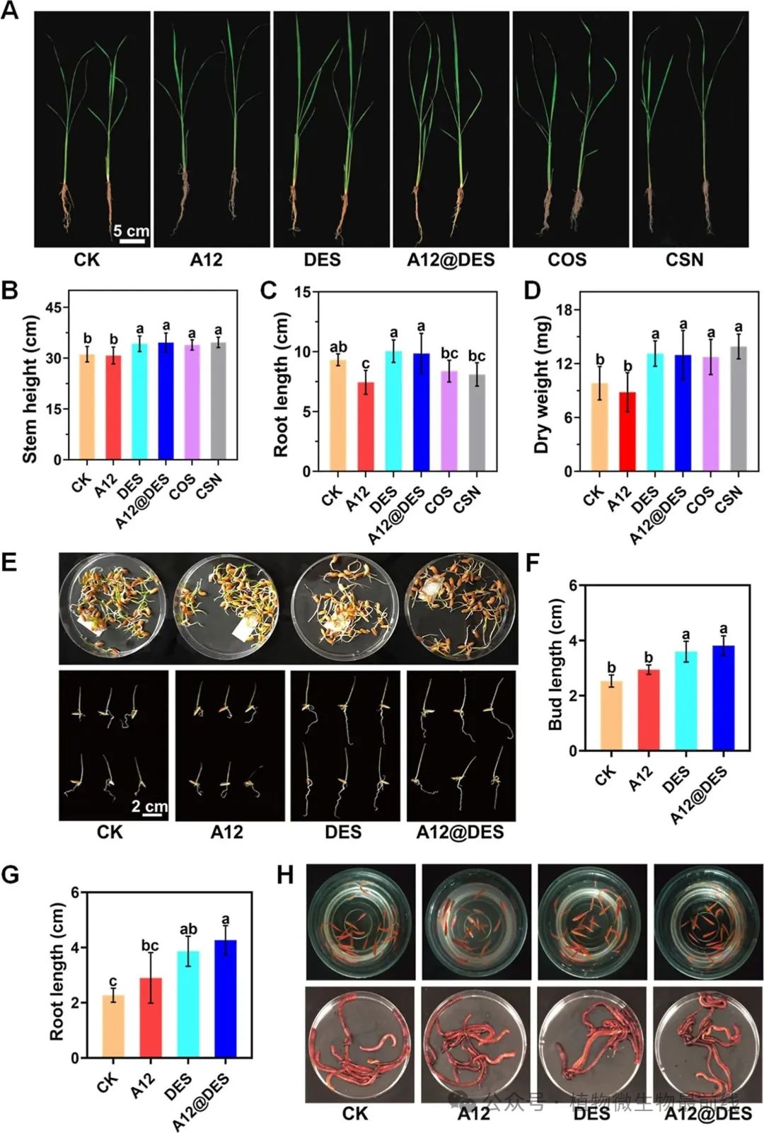
图 5. A12@DES的生物安全性。

图 6. A12@DES的体内抗真菌活性。