随着人口基数的不断扩大和食物需求的不断增多,农作物的产量也急需大幅度提高。然而,在农业大规模生产的过程中常常会受到害虫、病原体和杂草的破坏性活动影响,导致作物产量减少,甚至会引起中毒等粮食安全问题。数据表明,植物病虫害每年使全球农作物产量减少20%~40%,造成严重的经济损失。尽管施用化学农药的传统防治模式可以在一定程度上改善此类问题,但化学农药对环境和人类健康产生的影响,如污染生态系统,环境中易残留,降低水、土壤和空气的质量,以及易生物富集对人体产生长期的潜在毒性,导致其无法成为有效解决病虫害防治问题的理想方案。近年来,生物农药因其对目标害虫具有特异性、微量高效、分解迅速、无残留、安全性高、降低温室气体排放、改善土壤健康等优势而成为化学农药的潜在替代品。
生物农药是指直接利用生物活体或生物代谢过程中产生的具有生物活性的物质,或从生物体提取的物质作为防治病虫草害的农药,分为农用抗生素、微生物农药、植物源农药和生物化学农药4大类。然而,生物农药受到其稳定性较差、速效性不佳、控制释放困难等不良影响,在实际生产应用中仍存在生物利用率较低和防治效果较差的问题。为克服这一问题,研究人员常常采用微胶囊技术对生物农药进行包埋,从而提高其活性和稳定性,实现受控释放和靶向作用,同时还能够起到节约成本的额外收益。本文论述了近年来微胶囊技术在生物农药领域中的应用与发展,可为农药的加工和新型农药剂型的设计研发提供参考。
1、微胶囊的组成及制备方法
微胶囊技术是指芯材(一般为活性物质)在一定条件下与壁材结合,使得芯材被壁材紧紧包裹,形成具有高度紧密的核壳结构的微胶囊,以实现对芯材的有效封装,从而有利于稳定其性质和活性,便于后续的功能性应用。微胶囊成型过程见图1。

图1 微胶囊成型过程
1.1 芯材
芯材又称为核心材料,是微胶囊结构中被包裹的物质,以固态或液态的形式存在。在生物农药的应用方面,芯材的选择性众多,如枯草芽孢杆菌、苏云金芽孢杆菌和白僵菌等,经过包埋后,再靶向递送至作用位点发挥功效。通常在外部环境发生变化或者受到外力的影响导致壁材破裂后,芯材才能从微胶囊内部释放出来,继而实现功能活性。目前,研究人员为了实现活性成分的逐步释放或持续作用,往往将微胶囊设计成多核心多囊壁的结构[13],或是制备成可高效控释的响应型微胶囊。Wen等采用原位聚合法制备了具有脲酶和pH值双重响应的阿维菌素微胶囊(AVM@PDA-IPTS-PEI),研究结果表明微胶囊化可有效改善阿维菌素的抗紫外线能力,并且pH值的变化和脲酶的存在可有效触发芯材的释放,实现良好的控制释放效果,阿维菌素的累积释放量与pH值和脲酶活性呈正相关。
1.2 壁材
壁材又称囊壁,是微胶囊中的包裹材料。壁材应当与芯材形成良好的适配度,并具有优异的机械强度、可塑性、稳定性和溶解性,不与芯材发生化学反应,从而能较好的保护芯材,提高包埋效果和成型效果。随着新型生物材料的开发,它们比传统的石油基材料更为可靠、生物相容性更好、可生物降解且无毒,因此更适合作为生物农药的壁材。常用于生物农药包埋的壁材有壳聚糖、海藻酸钠、淀粉、羧甲基纤维素、纤维素纳米纤维、β-环糊精、木质素和聚乳酸等。
1.3 制备方法
随着微胶囊技术应用领域的扩大,其制备技术也在不断地创新发展。传统的制备方法包括物理法,如喷雾干燥法、冷冻干燥法、挤压法和流化床法等;化学法,如锐孔凝固法、界面聚合法和原位聚合法等;物理化学法,如复合凝聚法等。上述传统方法已经得到充分的报道。本文将主要介绍3种新型的微胶囊制备方法,为未来研发新型农药制剂提供参考。
1.3.1 微流控法
当使用微流控装置时,微流控通道内部会引入不混溶且流速不同的2种液体,随后它们在通道的交界处相遇,在界面张力、剪切力和较小程度的浮力作用下形成均匀的液滴,从而实现壁材和芯材的均质和乳化。微胶囊可以从微流控中的多相液滴模板生成,而液滴的生成通常依赖于微流控通道的几何形状、流速和不混溶相的固有特性。流动聚焦、交叉流动和共轴结构是3种经典的微流控通道结构,它们具有液滴单分散性高、结构可扩展和集成化的特点,易形成可控的微尺寸液滴。微流控通道的3种结构见图2。该方法制备的微胶囊结构完整,具有良好的机械性能和稳定性,还可通过选择微流体器件,如微流体芯片和毛细管,以及调整温度、流速等参数制备纳米级别的微胶囊乳液,但该方法制备成本较高,暂时无法实现商业规模的生产。Li等采用微流控法制备辛硫磷(phoxim)纳米乳液,有效降低了辛硫磷的毒性,并具有良好的释放特性,对斜纹夜蛾幼虫有显著的防治效果,该方法在化学农药领域的成功应用,也为后续应用于生物农药领域打下基础。朱佐银等采用微流控方法制备植物乳杆菌微胶囊,研究结果表明树状分布的圆形微流控阵列芯片实现了对芯材的高效封装,当流速比值为15、液滴生成频率为20.3 Hz时包埋率高达96.4%,为后续用于其他微生物农药的封装具有指导性意义。

图2 3种微流控通道结构
1.3.2 超临界流体技术
在过去几年,超临界流体技术已成为一种绿色环保的包埋方案。由于CO2具有无毒、成本低、临界温度低和易通过减压与最终产物分离的优良性质,使得该方法常常将超临界CO2气体(Sc CO2)作为溶剂包埋生物活性化合物。在不同的超临界流体包埋技术中,CO2既可以作为溶剂也可以作为溶质。例如,在超临界溶液的快速膨胀(RESS)和超临界溶剂浸渍(SSI)工艺中,CO2充当溶剂;在气体饱和溶液颗粒工艺(PGSS)中,CO2充当溶质;而在超临界反溶剂(SAS)沉淀或乳液的超临界流体萃取(SFEE)过程中,CO2起到反溶剂的作用。该技术先进行乳液体系的构建,再通过乳液与Sc CO2接触去除有机溶剂,以及聚合物沉淀完成封装,最后经干燥处理得到微胶囊。基于这项技术,可以通过改变乳液成分、CO2压力、过程温度、乳液和CO2的流速等工艺参数来控制微胶囊的粒径、形状和包埋效率。气体饱和溶液颗粒微胶囊的制备工艺见图3。Pemsel等采用气体饱和溶液颗粒工艺(PGSS)制备苹果蠹蛾Cydia pomonella粒病毒(CpGV)微胶囊,具有良好的形态结构,抗紫外线能力和稳定性有所提升。Goñi等采用超临界溶剂浸渍(SSI)方法将2种萜烯酮(百里香醌和R-(+)-胡薄荷酮)掺入低密度聚乙烯薄膜,该薄膜有效改善了2种生物农药的释放效果,对玉米象鼻虫具有良好的杀灭效果,后续可作为包装材料应用于谷物仓储与运输环节,实现谷物的长久保存。

图3 气体饱和溶液颗粒微胶囊制备工艺
1.3.3 层层自组装法
层层自组装法是通过正离子层和负离子层在模板上交替放置,在静电力的驱动下自发逐层沉积形成薄膜或微胶囊的一种制备方法。该方法的突出优势是反应条件温和、对芯材的损耗小、成膜过程可控以及可构建递送体系。层层自组装法制备微胶囊的过程见图4。肖俊俊采用层层自组装法制备那他霉素微胶囊,研究结果表明微胶囊化可有效提高那他霉素的抗紫外线能力,具有良好的缓释特性,防治甜瓜白粉病的效果显著。Kozlovskaya等论述了基于层层自组装法利用各项异性模板(微生物、聚合物和水凝胶等)制备微胶囊,经制备得到的空心多层胶囊结构可作为细胞、微生物和药物的功能性载体,便于靶向运输并发挥作用,从而实现多领域的广泛应用。

图4 层层自组装法制备微胶囊
2、生物农药的微胶囊化
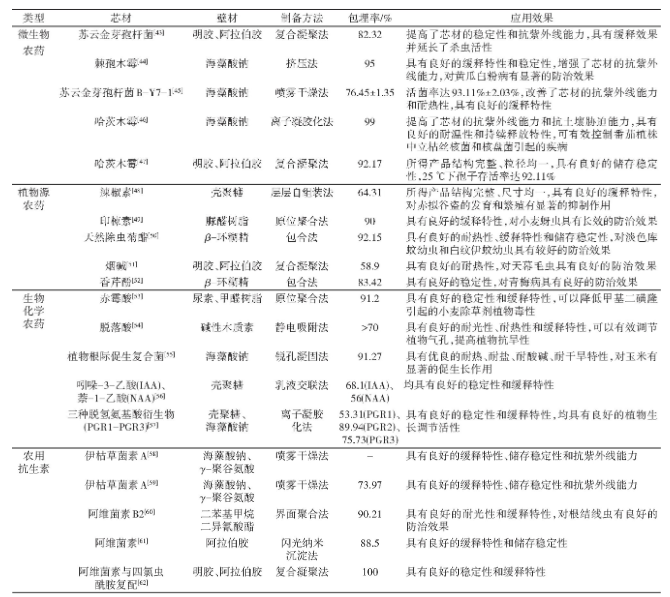
随着昆虫病害的增多和生态环境的持续恶化,植物在生长过程中易出现虫害、病菌侵染、营养缺乏或流失等问题,且部分地区土壤硬化和农药的低效使用进一步限制了植物生长。生物农药因其安全可靠、低毒、无残留和微量高效等突出优势而广泛应用于果蔬种植、农作物生长和林业发展等方面,一定程度上解决了植物病虫害防控的问题。然而,未经包埋的生物农药直接使用往往会出现资源浪费和防治效果较差的情况。因此,基于微胶囊技术开发新型生物农药制剂以提高生物农药的使用效率和持效性,并结合控释技术实现生物农药的梯度释放和靶向作用,可有效解决这一问题,进而提高作物的产量。生物农药微胶囊的功能及作用过程见图5,目前已经开展的微胶囊化生物农药研究结果见表1。

图5 生物农药微胶囊的功能及作用过程
表1 生物农药微胶囊化的应用

2.1 微生物农药的微胶囊化
微生物农药是指以细菌、真菌、病毒和原生生物为有效成分,用于防治危害农业的病、虫、草等有害生物的生物源农药,如苏云金芽孢杆菌、枯草芽孢杆菌、白僵菌、核型多角体病毒等。由于微生物在田间的生长和繁殖会受到温度、湿度、pH值和紫外线辐射等环境因素的影响,且部分微生物具有较强的疏水性,这使得未经包埋的微生物农药难以在湿润性田地中发挥作用。因此,对微生物农药进行微胶囊化可有效阻隔不良环境因素的影响,从而提高稳定性、生物相容性和生物利用率。Chen等采用喷雾干燥法制备蜡样芽孢杆菌C1L菌株微胶囊,所得产品结构完整、无破裂,在最佳工艺条件下菌株存活率达42%,可用于预防严重的百合叶枯病。Bashir等采用Pickering乳液制备了pH响应型苏云金芽孢杆菌微胶囊,经过包埋后的苏云金芽孢杆菌可以在阳光下保持长久的生物活性,且具有良好的释放特性,在田间试验中可有效控制危害芸苔属作物的鳞翅目害虫。
病毒作为微生物农药的一个重要组成部分,具有可持续性强、环境友好、靶向结合等特点,根据作用对象可简单分为防治植物细菌的噬菌体和防治害虫的昆虫病毒。噬菌体是侵袭细菌的病毒,具有高度特异性,通过与受体的特异性相互作用感染目标细菌,然后进入、控制和抑制宿主细菌代谢,将其用于自身的后代生产,最终导致细菌裂解。因此,噬菌体可以安全地用于食物链中,以经典的″从农场到餐桌″方式在各个层面进行生物控制。Haq等论述了噬菌体疗法在植物病害管理中的历史根源、优势和疗效,指出噬菌体疗法在对抗植物细菌感染方面相比于抗生素具有可克服耐药性的显著优势,并且可以进行低成本的大规模生产,广泛应用时对于人类、植物和动物都具有较高的安全性,但噬菌体对紫外线、极端温度和干燥等环境条件敏感,导致其稳定性较差,有效递送至感染部位存在一定的困难。目前,微胶囊化噬菌体已广泛应用于食品领域,但针对植物细菌防治的研究较少。因此,通过微胶囊技术对噬菌体进行包埋,从而实现其在农业生物防治方面的有效应用是未来的主流研发方向之一。昆虫病毒是指以昆虫为宿主的病毒,在农业生物防治领域研究最多的是杆状病毒,具有可持续性强、对害虫抗性低、对脊椎动物无害、对环境友好等特点。通过微胶囊技术对昆虫病毒进行包埋,可解决其活性低、稳定性差、杀虫速度慢等问题。Gómez等采用甲基丙烯酸聚合物包埋草地贪夜蛾核型多角体病毒,经包埋的病毒具有良好的稳定性,对草地贪夜蛾幼虫具有优异的杀灭效果。Gifani等探究了3种不同聚合物(海藻酸钠、明胶和淀粉)包埋棉铃虫核型多角体病毒的抗紫外线效果,发现用明胶包埋该病毒具有最强的抗紫外线特性,且该组合所制成的微胶囊具有良好的释放效果。
2.2 植物源农药的微胶囊化
植物源农药,是指有效成分直接来源于植物体的农药,如印楝素、烟碱、天然除虫菊酯、鱼藤酮、香芹酚和苦参碱等。大多数植物源农药对害虫、线虫、真菌、细菌和病毒等有着较好的控制效果,但其抗紫外线能力和储存稳定性较差往往会限制其商业化的应用。对从植物中提取的有效活性成分进行包埋,是解决植物源农药商业化应用受阻的主要方式之一。吴德东采用复合凝聚法制备烟草提取物(有效活性成分为烟碱)微胶囊,所得产品在最佳工艺条件下包埋率达45.98%,具有出色的储存稳定性和缓释特性,对舞毒蛾有良好的杀灭效果。Liu等采用静电喷雾技术制备了pH响应型苦参碱微胶囊,在最佳工艺条件下微胶囊包埋率达79.93%,微胶囊化显著提升了苦参碱的稳定性,具有优异的释放特性,并且对大豆孢囊线虫有极佳的控制效果。
2.3 生物化学农药的微胶囊化
根据规定,在我国需同时满足2个条件才能被称为生物化学农药:一是对防治对象没有直接毒性,而只有调节生长、干扰交配或引诱等特殊作用;二是天然化合物,如果是人工合成的,其结构应与天然化合物相同(允许异构体比例的差异)。生物化学农药可分为天然植物生长调节剂、天然昆虫生长调节剂、化学信息物质和天然植物诱抗剂,常见的有赤霉酸、脱落酸、吲哚乙酸和S-烯虫酯等。植物生长是一个长期的过程,期间有可能会受到土壤肥力减退、环境恶化和病虫害的影响,而对植物生长调节剂进行包埋,可以对植物起到长效的生长调控作用。Falsini等[83]制备了一种木质素基赤霉酸纳米微胶囊,将其靶向递送于芝麻叶和番茄中发现其具有良好的穿透幼苗组织的能力,呈现出较高的发芽率和促进根、茎生长作用。Wang等开发了一种由阳离子表面活性剂(DTAB)和木质素磺酸钠(SL)组成的水凝胶,用于包埋脱落酸以增强其稳定性,研究结果表明水凝胶对脱落酸的包埋效率高达90%,芯材的抗紫外线能力显著增强,将其施加于小麦幼苗后发现抗旱性显著提高,有效缓解了此类光敏性生物化学农药的光解和迁移损失。
2.4 农用抗生素的微胶囊化
农用抗生素是指由微生物活动过程中产生的,可用于植物病虫害防治的抗生素,如阿维菌素、春雷霉素和井冈霉素等。抗生素的误用和滥用往往会导致土壤产生耐药性,并且通过多途径生物富集很有可能会产生公共卫生事件,这也对环境和人类健康产生较大威胁。通过对农用抗生素微胶囊化,可以一定程度上减轻毒副作用,有利于环境保护和降低生物蓄积量。Li等采用膜乳化法制备阿维菌素微胶囊,所得产品具有极佳的控制释放效果,这将在实际应用中获得较高的利用率,有效地减少了环境污染。Fan等研发出一种果胶酶和谷胱甘肽双响应型春雷霉素微胶囊,所得产品有效增强了春雷霉素的热稳定性和光稳定性,具有良好的释放特性,对软腐菌具有长久的抗菌功效。
3、总结与展望
本文论述了微胶囊的组成和3种新型制备方法,以及近年来微胶囊技术在微生物农药、植物源农药、生物化学农药和农用抗生素中的应用,对它们的具体包埋方法、包埋率和应用效果作了归纳。随着科技的进步与微胶囊技术的持续发展,该技术为生物农药的高效应用提供了新的解决方案,生物农药与可降解高分子材料结合形成微胶囊可以减轻环境压力,并有效包裹内容物,防止有毒有害物质在植物中积累,一定程度上降低了粮食短缺的风险。尽管微胶囊技术在生物农药领域中的应用越来越多,但对于微胶囊化噬菌体应用于植物细菌防治方面的研究仍然较少,在复杂农业生产环境中生物农药智能控释的准确度、可靠性及互作机制方面还有待进一步探究,在实现实验室阶段的小规模生产向工业化大规模量产的转化还应深入研究制备方法、工艺参数及产品特性之间的联系。生物农药与微胶囊技术结合具有广阔的发展前景,研发新型生物农药微胶囊剂型,可有效促进我国生物农药行业产业升级,实现生物农药行业产业化、智能化,以及绿色农业的持续发展。
作者:程佳慧; 朱志鑫; 颜珣; 李春季; 喻国辉