提示
×
取消
确定
当前位置:首页 > 新闻资讯
氟唑菌酰羟胺等493个农药产品在我国获准登记
来源:农化专利网   发布时间:2021-10-29 08:15
简述
农药登记信息2021年第28期 根据《农药管理条例》《农药登记管理办法》等有关规定,经技术审查、全国农药登记评审委员会评审,批准先正达南通作物保护有限公司等232家企业的493个农药产品登记(非新农药),陕西上格之路生物科学有限公司等30家企业的38个农药产品登记变更,颁发(变更)《农药登记证》,经核准的产品标签内容一同发布,不再核发纸质标签。

图片


农药登记信息

2021年第28期


  根据《农药管理条例》《农药登记管理办法》等有关规定,经技术审查、全国农药登记评审委员会评审,批准先正达南通作物保护有限公司等232家企业的493个农药产品登记(非新农药),陕西上格之路生物科学有限公司等30家企业的38个农药产品登记变更,颁发(变更)《农药登记证》,经核准的产品标签内容一同发布,不再核发纸质标签。


  附件:

  1.农药产品登记信息(非新农药)

  2.农药产品登记变更信息

  3.经核准的产品标签内容

农业农村部农药管理司

2021年10月20日


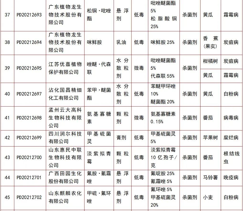
附件1  农药产品登记信息图片图片图片图片图片图片图片图片图片图片图片图片图片图片图片图片图片图片图片图片图片图片图片图片图片图片图片图片图片图片图片图片图片图片图片图片图片图片图片图片图片图片图片图片图片图片图片图片图片图片图片图片图片图片图片图片图片图片图片图片



来源:农业农村部种植业管理司