提示
×
取消
确定
当前位置:首页 > 专利专论
氯虫苯甲酰胺、环磺酮等94个农药产品将获登记
来源:农化专利网   发布时间:2023-01-28 08:43
简述
2023年1月16日,农业农村部农药检定所公示了2023年第1批拟批准登记农药产品名单。根据《行政许可法》《农药管理条例》有关规定,农业农村部农药检定所将审议通过的申请登记的94个农药产品、45个登记变更农药产品相关信息予以公示。

2023年1月16日,农业农村部农药检定所公示了2023年第1批拟批准登记农药产品名单。


根据《行政许可法》《农药管理条例》有关规定,农业农村部农药检定所将审议通过的申请登记的94个农药产品、45个登记变更农药产品相关信息予以公示。公示时间:2023年1月16日至2023年1月26日。


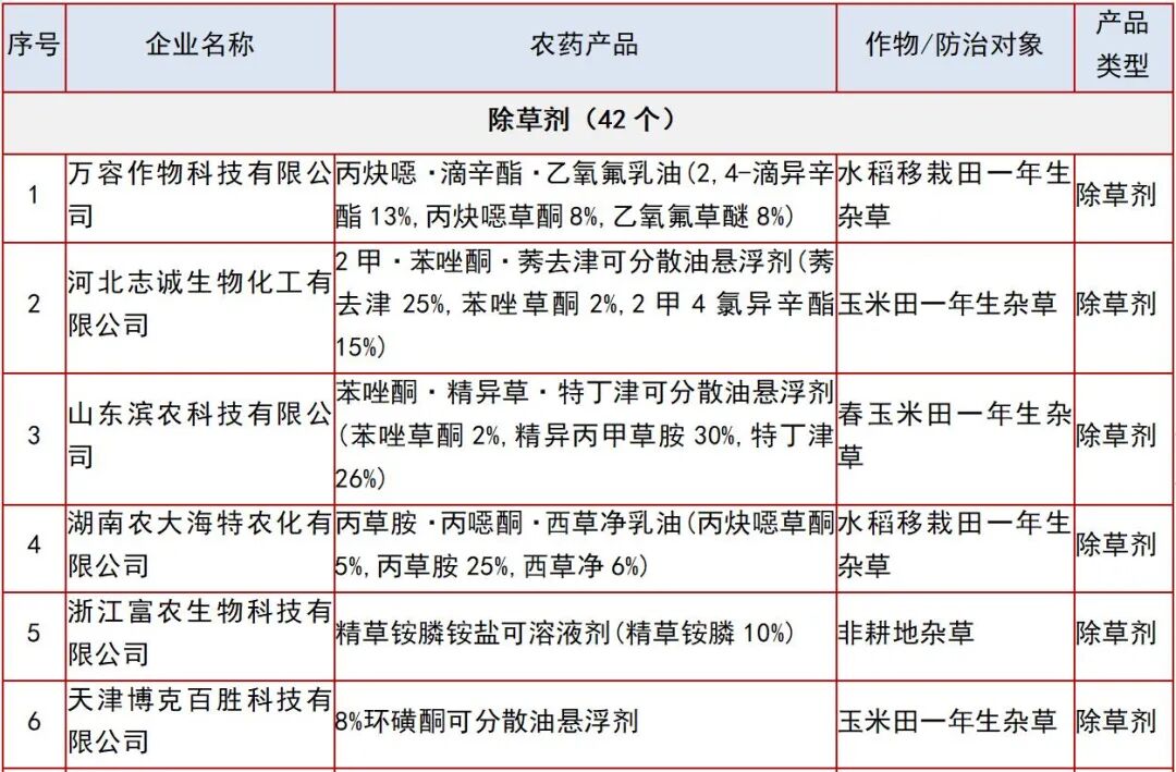
拟批准登记的94个农药产品包括:42个除草剂,17个杀虫剂,3个杀虫杀菌剂,2个卫生杀虫剂,16个杀菌剂,5个杀螨剂,9个植物生长调节剂。


在94个拟批准登记产品中,无原药登记。涉及的有效成分包括:除草剂环磺酮、精草铵膦、丙炔噁草酮、苯唑草酮、噁唑酰草胺、氰氟草酯等;杀虫剂呋虫胺、氯虫苯甲酰胺、螺虫乙酯、噻虫胺、噻虫嗪、虫螨腈、茚虫威、吡蚜酮等;杀菌剂噻呋酰胺、吡唑醚菌酯、氟吡菌胺、嘧菌酯、啶酰菌胺、烯酰吗啉、咯菌腈等;植物生长调节剂14-羟基芸苔素甾醇、烯效唑、28-高芸苔素内酯、吲哚丁酸、几丁聚糖等。


在42个拟批准登记的除草剂产品中,8%环磺酮可分散油悬浮剂产品有12个,精草铵膦铵盐可溶液剂产品有5个。17个杀虫剂产品中,氯虫苯甲酰胺单剂或复配剂有7个。3个杀虫杀菌剂中,包含1个氯虫苯甲酰胺产品。

表1  94个拟批准登记农药产品名单

图片

图片

图片

图片

图片

图片

图片

图片

图片

图片

图片


来源:农药资讯网