提示
×
取消
确定
欢迎来到农化专利网!
请登录
免费注册
帮助中心
购物车
0513-83511907
首页
农化专利
无形资产
专利报告
商标
著作权
商业资料
有形资产
农药技术
厂房车间
机械设备
代理服务
商标服务
专利服务
需求代理
行业需求
资讯专区
新闻资讯
专利信息
科技进展
专利专论
培训资料
通知公告
专利课堂
专家团队
关于我们
当前位置:
首页
>
专利信息
新型冠状病毒感染肺炎防疫专利信息共享平台正式上线
来源:农化专利网
发布时间:2020-02-10 16:27
分享到:
QQ空间
微信
QQ好友
新浪微博
人人网
简述
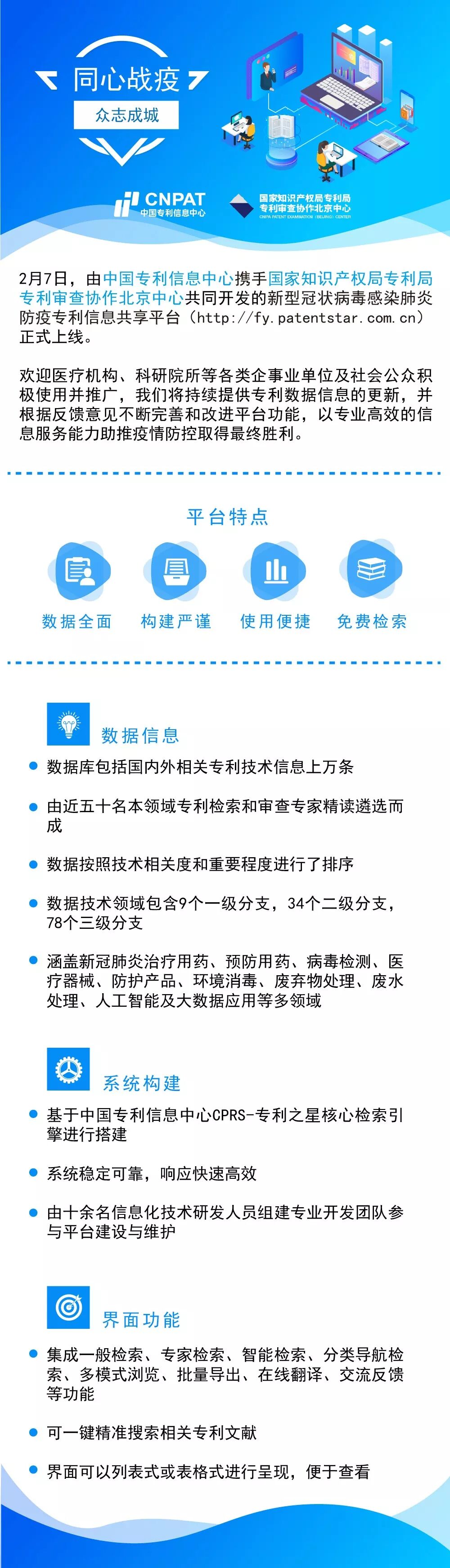
疫情当前,中国专利信息中心紧急开发了疫情相关专利数据库(地址http://fy.patentstar.com.cn),由资深专利审查员依据78个技术分支筛选出近万篇中文和外文专利文献,并按照技术相关度进行排序。
疫情当前,中国专利信息中心紧急开发了疫情相关专利数据库(地址
http://fy.patentstar.com.cn),由资深专利审查员依据78个技术分支筛选出近万篇中文和外文专利文献,并按照技术相关度进行排序。大家无需注册登录和检索,依据分类导航打开页面直接查阅即可。
平台展示
平台网址:http://fy.patentstar.com.cn
来源:中国专利信息中心公众号
相关阅读
含最新试验数据,一项靶向谷胱甘肽S-转移酶的害虫抗药性抑制剂项目待转让!
[2024-01-09]
驱蚊止痒还护肤?来来来,这里可以申领样品
[2024-01-09]
多个农药植保类发明专利待转让!
[2024-01-09]
南开大学研发成果阿维菌素B2a衍生物待转让!
[2024-01-09]
给害虫致命一击,仅有的一种小分子化合物害虫GSTs抑制剂项目待转让!
[2024-01-09]
武汉病毒所申请的专利真的没必要喷。
[2020-02-10]
疫情期间,对于企业办理知识产权有哪些影响?
[2020-02-08]
手性化合物瑞德西韦(Remdesivir)研发企业的专利布局战略
[2020-02-08]
专利未在中国授权,何来特批给中国豁免专利
[2020-02-06]
国知局发布与疫情相关的恢复权利手续具体问题解答
[2020-02-06]