近日,中国人民大学化学与生命资源学院王亚培课题组提出了一种生物安全的百草枯前体——羧甲基紫精(CMV),其两性离子的结构特性削弱了细胞的摄取,从而减弱了其生物毒性,在细胞和小鼠模型中表现出优异的安全性。此外,它还可以在温和的条件下发生脱羧反应形成甲基紫精(百草枯,MV),并在除草实验中表现出令人满意的效果。本研究介绍了一种安全有效的百草枯前体化合物,有可能成功解决意外摄入百草枯导致死亡的问题。
杂草生长严重影响了粮食产量和质量,对全球粮食安全和可持续农业发展构成严重威胁。据报道,杂草会导致主要作物的全球收成减少约34%。目前,除草剂是应对杂草问题的主要手段,其中,百草枯因其除草效率高、成本低、水溶性好和环保性等特性,深受市场青睐。然而,百草枯对人毒性极高,且无特效解毒药,一旦意外摄入,死亡率极高,因此,百草枯已在20多个国家被禁止或者严格限制。遗憾的是,到目前为止,还没有发现任何除草剂替代品能够在广谱除草效果和成本方面与百草枯媲美。因此,迫切需要开发新的策略和技术来解决意外摄入百草枯造成的安全问题,从而促进百草枯的安全使用。
基于以上背景,中国人民大学化学与生命资源学院王亚培课题组开发了一种生物安全的百草枯前体。如图1所示,在可控的条件下,百草枯前体的安全锁被打开,转变为可以具有除草活性的百草枯。

图1 生物安全百草枯前体及其通过脱羧反应转化为有毒百草枯的示意图
作者首先研究了该过程的脱羧动力学。脱羧反应广泛存在于生化过程中,在有机合成领域发挥了重要作用。通过使用催化剂或提高温度等方法,可以加速脱羧反应,同时释放出二氧化碳(CO2)。此外,羧基a位的强吸电子基团能够促进脱羧反应。热重分析(TGA)证明了CMV脱羧成功并转化为MV(图2a)。在不同pH值下的羧基均能充分离子化,所以脱羧反应对pH变化表现出轻微敏感性,在8小时内所有pH条件下实际测得的CO2释放量远低于理论值(图2b)。这主要是因为在水中的氢键对羧酸根阴离子具有一定的屏蔽作用,为此引入了毒性较低的氢键竞争剂DMSO来促进脱羧反应,结果证明,脱羧反应在水/DMSO混合液(体积比40︰60)中最为有利(图2c)。在70℃、60% DMSO(V/V)条件下的脱羧反应中,通过紫外-可见光谱(UV-Vis)和1H NMR光谱可以看到,3小时内即有超过80%的CMV发生脱羧(图1e和图1f)。

图2 百草枯前体的合成及其通过脱羧反应的活化



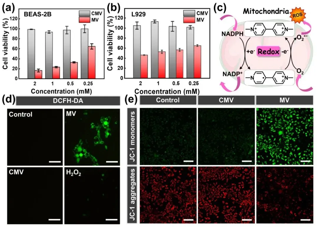
图3 细胞模型中CMV的生物安全性评价



图4 小鼠模型中CMV的体内安全性评价


图5 CMV转化后的MV的除草活性

