番茄(Solanum lycopersicum L.)在生长发育过程中常受到多种病原菌的侵染,面临严峻的生物胁迫,从而影响产量和果实品质,造成严重的经济损失。其中,由丁香假单胞菌番茄致病变种(Pseudomonas syringae pv. tomato DC3000,简称Pst DC3000)引起的细菌性斑点病是番茄生产中的主要高发病害之一。近年来研究表明,蛋白质的泛素化修饰在植物抗病反应中发挥着重要调控作用,参与病原识别与防御反应的精细调节。深入解析该系统中关键的E3泛素连接酶功能,不仅有助于揭示番茄免疫调控机制的分子基础,也为培育高抗病性番茄品种提供理论依据和基因资源支持。
2025年6月,Horticulture Research 在线发表了浙江大学农学院生物技术研究所李大勇副教授团队题为The E3 ubiquitin ligase SlATL2 suppresses tomato immunity by promoting SlCSN5a degradation during Pseudomonas syringae pv. tomato DC3000 infection 的研究论文,发现E3泛素连接酶SlATL2可靶向抗病正调控因子SlCSN5a并促进其降解,从而影响活性氧积累及防御基因表达,负向调控番茄对Pst DC3000的免疫反应。
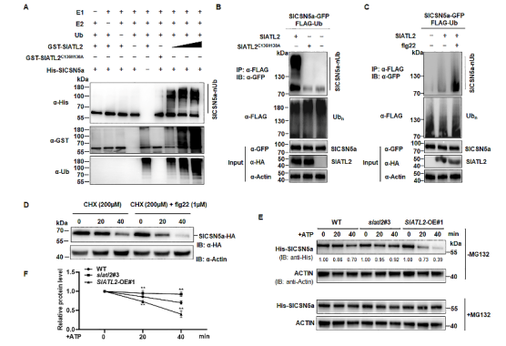
该研究发现定位于质膜的ARABIDOPSIS TÓXICOS EN LEVADURA(ATL)型E3泛素连接酶SlATL2在Pst DC3000侵染以及防御激素水杨酸(SA)和茉莉酸(JA)处理后表达显著上调。利用SlATL2 过表达与敲除材料,发现该基因负调控番茄对病原菌的抗性及flg22诱导的免疫响应。机制研究揭示,SlATL2通过其N端与SlCSN5a直接互作,介导其泛素化并经26S蛋白酶体降解,进而抑制SA依赖的防御基因表达并降低ROS积累(图1)。进一步的遗传分析显示,SlATL2 与SlCSN5a 的双重沉默植株表型与单独沉默SlCSN5a 一致,提示SlATL2作为上游因子通过调控SlCSN5a发挥免疫抑制作用。

图 1 SlATL2通过泛素化修饰促使SlCSN5a被26S蛋白酶体降解
综上所述,本研究揭示了SlATL2通过靶向COP9信号体亚基SlCSN5a并促进其降解,从而削弱番茄免疫反应的分子机制。该发现不仅拓展了我们对植物免疫中 翻译后调控机制 的理解,也为提升作物抗细菌性病原的能力提供了潜在的分子靶点和新策略(图2)。

图2 SlATL2在番茄免疫中的作用机制模型图
浙江大学博士研究生戴宇洁和和硕士研究生李晓丹为论文共同第一作者,浙江大学农业与生物技术学院宋凤鸣教授和李大勇副教授为论文通讯作者。该研究得到国家自然科学基金(31972415)和浙江省自然科学基金(LY21C140003)项目的支持。