提示
×
取消
确定
欢迎来到农化专利网!
请登录
免费注册
帮助中心
购物车
0513-83511907
首页
农化专利
无形资产
专利报告
商标
著作权
商业资料
有形资产
农药技术
厂房车间
机械设备
代理服务
商标服务
专利服务
需求代理
行业需求
资讯专区
新闻资讯
专利信息
科技进展
专利专论
培训资料
通知公告
专利课堂
专家团队
关于我们
当前位置:
首页
>
专利信息
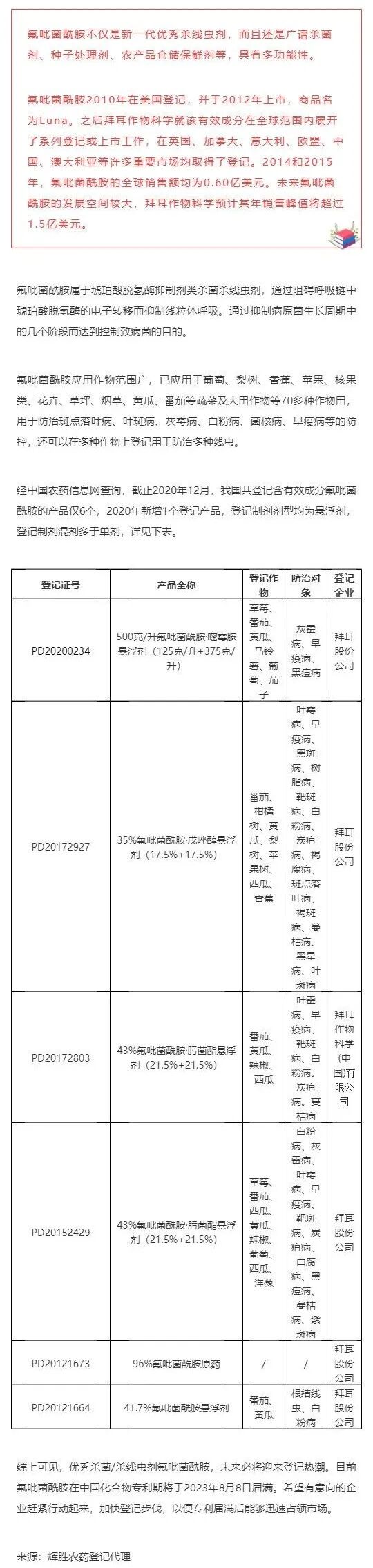
拜耳优秀杀菌/杀线虫剂氟吡菌酰胺,值得关注!
来源:农化专利网
发布时间:2020-12-23 15:33
分享到:
QQ空间
微信
QQ好友
新浪微博
人人网
相关阅读
含最新试验数据,一项靶向谷胱甘肽S-转移酶的害虫抗药性抑制剂项目待转让!
[2024-01-09]
驱蚊止痒还护肤?来来来,这里可以申领样品
[2024-01-09]
多个农药植保类发明专利待转让!
[2024-01-09]
南开大学研发成果阿维菌素B2a衍生物待转让!
[2024-01-09]
给害虫致命一击,仅有的一种小分子化合物害虫GSTs抑制剂项目待转让!
[2024-01-09]
植物生长调节剂研发与应用过程中的助剂与剂型创新
[2020-12-23]
【IP热点】如果战国有专利
[2020-12-23]
高文收购先正达氟磺隆和氟嘧磺隆两款除草剂所有权
[2020-12-23]
《人民日报》发表申长雨署名文章:全面加强我国知识产权保护工作
[2020-12-23]
我国批准2个噻菌灵烟剂产品登记
[2020-12-23]