植物生长调节剂是人工合成或提取的具有天然植物激素生理活性的化合物,可用于调节或控制植物生长发育的某些过程,如细胞分裂与伸长、组织与器官分化、种子休眠与萌发、开花与结实、成熟与衰老等,以达到促进或抑制种子萌发、植物生长、果实成熟、保花保果或疏花疏果、提高植物免疫力、帮助植物抵抗不良环境、减轻病害、增加作物产量、改善作物品质等目的。植物生长调节剂通常不能直接使用,需要根据有效成分理化性质选择适宜的剂型加工成制剂产品使用。
目前国内登记且在有效期内的植物生长调节剂有效成分约50种(见图1),登记的产品约1,079个(包含原药),在杀虫剂、杀菌剂、除草剂和植物生长调节剂组成的所有产品中占比3%。登记产品数量前10位的有效成分依次是:赤霉酸、乙烯利、噻苯隆、芸苔素内酯、多效唑、甲哌鎓、萘乙酸、胺鲜酯、苄氨基嘌呤、矮壮素。植物生长调节剂产品多以单剂为主,单剂登记数量约占77%(含原药),混剂登记数量约占23%。

图1 国内登记的植物生长调节剂有效成分及对应产品个数(含原药)
从剂型角度来看,植物生长调节剂登记产品涉及的剂型有27种,登记产品最多的剂型为水剂(新版国家标准《GB/T 19378—2017农药剂型名称及代码》中已将水剂并入可溶液剂剂型,但因此前登记的产品仍以水剂作为名称,故本文在统计时仍将水剂与可溶液剂分开统计)。其次为可湿性粉剂、悬浮剂、可溶液剂、可溶粉剂等(见图2)。植物生长调节剂产品登记的可溶性剂型较多,如水剂、可溶液剂、可溶粉剂、可溶粒剂、可溶片剂等,其原因大致有2个方面:一是因为很多植物生长调节剂有效成分本身(或其盐)具有很好的水溶性,适宜加工成可溶性剂型,如乙烯利、赤霉酸、萘乙酸、矮壮素、氯化胆碱等。二是因为很多植物生长调节剂产品有效成分含量相对较低,能够加工成水剂或可溶液剂、可溶粒剂等剂型,如登记的产品中有0.004% 14-羟基芸苔素甾醇水剂、0.0001%烯腺·羟烯腺水剂、0.006% S-诱抗素水剂等。

图2 不同剂型的植物生长调节剂产品登记情况
植物生长调节剂可对植物生长发育的多个阶段产生影响,实际生产中植物生长调节剂发挥的具体作用概括来说约有20种,包括诱导愈伤组织、快繁与脱毒、促进种子萌发、调节种子休眠、促进生根、调节生长、调控株型、调控花芽分化、调控花性、诱导无核果、保花保果、疏花疏果、调控果实成熟、预防裂果、壮秧壮苗、防止倒伏、提高抗逆性、改善作物品质、提高产量、贮藏保鲜等。植物生长调节剂的应用效果与具体应用技术有关,如低浓度下使用生长素类调节剂能促进作物生长,而高浓度下则可抑制植物生长。
植物生长调节剂的应用对象广泛,可分为以下7个方面:1)应用于大田作物,如水稻、小麦、玉米、油菜、花生、大豆、甘薯、棉花和马铃薯等。2)应用于蔬菜,如瓜类、豆类、甘蓝、白菜、菌类、茄果类、葱蒜类、根菜类、绿叶菜类等。3)应用于果木,如苹果、樱桃、葡萄、蓝莓、芒果、板栗、菠萝、香蕉、柿子、柑橘、龙眼、李子、银杏、枇杷、桃、梨、杏、枣等。4)应用于林业,如杉木、松树、桉树、油茶、杨树、橡胶树等。5)应用于特种植物,如芳香植物、药用植物、甜高粱、木薯、甜菜、甘蔗、烟草、茶树等。6)应用于观赏植物,如草本花卉、宿根花卉、球根花卉、兰科花卉、多肉植物、木本植物等。7)应用于植物组织培养,如愈伤组织、原生质体、胚状体、次级代谢产物、转基因植株等。
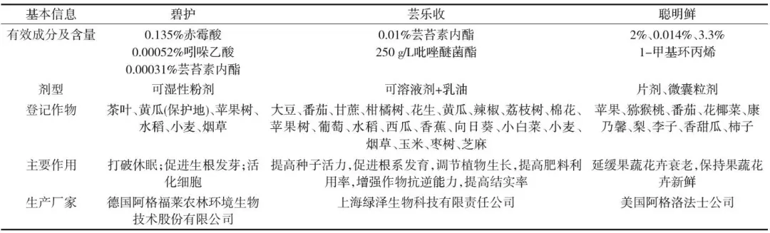
同农药产品类似,植物生长调节剂产品一般也包括有效成分名称、有效成分含量、剂型等要素。植物生长调节剂及产品创新可以从不同有效成分复配使用、环保剂型开发、高效助剂应用等多个角度实现。以下简单分析3个市场上应用广泛的植物生长调节剂产品创新案例(见表1)。
表1 3个植物生长调节剂产品基本信息

“碧护”是一种复配型植物生长调节剂产品,其创新性主要体现在有效成分搭配上。药剂复配使用的重要原则之一是取得协同增效效果,该产品中有效成分赤霉酸具有促进植物生长、调节花性、促进坐果等多种作用;吲哚乙酸具有促进果实生长、提高座果率、加快茎叶生长、促进根系生长等作用,但吲哚乙酸稳定性较差,容易分解,在植物体内也容易被过氧化物酶、吲哚乙酸氧化酶等分解而导致效果降低,赤霉酸能抑制植物体内过氧化酶、吲哚乙酸氧化酶的活性,从而使吲哚乙酸更好地发挥作用。吲哚乙酸和赤霉酸虽然能使作物长得好、长得快,但如果作物在生长过程中不能提高病虫害抵抗力以及不良环境适应能力,遭遇病虫害及或不良环境时一样会损失严重。芸苔素内酯具有出色的抗逆性能,能够使作物长得“壮”,提高作物本身抗病、抗寒、抗旱能力,缓解作物生长过程中遇到的病虫害、药害、冻害等不利环境因素的影响。这3种有效成分搭配使用能够起到协同效果,可以让植物长得又快、又好、又壮,因此该产品具有出色的实际应用效果,是植物生长调节剂的代表性产品之一。
“芸乐收”是一种组合使用产品,包含0.01%芸苔素内酯可溶液剂和250 g/L吡唑醚菌酯乳油。该产品的创新性主要体现在应用技术上,将芸苔素内酯与吡唑醚菌酯搭配使用具有显著的增产效果。芸苔素内酯能够激发植物自身生长潜力,提高其抗逆性,而吡唑醚菌酯是由巴斯夫开发的一种甲氧基丙烯酸酯类广谱杀菌剂,同时也是一种植物生长调节剂,巴斯夫公司的250 g/L吡唑醚菌酯乳油产品是首个在我国取得植物健康登记的产品,其能增加植物叶绿素含量,提高光合作用效率;影响植物体内氮元素、水杨酸等物质的含量以及过氧化氢酶活性等,提高植物的抗病水平,还能增加碳水化合物、氨基酸、蛋白质等物质的积累,提高作物产量。这2种有效成分组合使用提高了作物自身的抗逆、抗病潜力,而且发挥了1加1大于2的效果。由于该组合中每个产品的登记作物不同,使用时应注意在2种单剂均有登记的作物上使用。
“聪明鲜”也是一种典型的植物生长调节剂产品,其有效成分1-甲基环丙烯可以通过与植物体内的乙烯受体结合而阻断乙烯的催熟作用,是一种非常有效的保鲜剂。该产品的创新性体现在剂型的选择上,将气体形态的1-甲基环丙烯采用微囊技术包裹后能够达到控制释放的目的,有利于使保鲜剂长时间发挥作用,而将其加工成片剂或粒剂进而使用更加方便。
从登记数据可以看出:植物生长调节剂产品多加工成水剂、可湿性粉剂、悬浮剂、可溶液剂、可溶粉剂、乳油、水分散粒剂等常规剂型。不同剂型加工时所需添加的关键助剂及其类型见表2。
表2 加工不同剂型所需的主要助剂及其类型

以上剂型制剂加工技术已经比较成熟,绝大多数产品采用常见的农用助剂即可解决相应的加工问题,关于助剂(不仅是加工植物生长调节剂产品的助剂)未来创新与应用侧重的方向可用以下几个关键词概括:环保、高效、精细、规范。
环保即助剂本身及其代谢产物对环境安全性好,毒性低。助剂在不同制剂加工中的加入量一般在5%~10%,在一些特殊产品中助剂用量可能达到20%~40%,因此助剂对环境的安全性不容忽视。有研究表明,很多农药制剂产品的毒性远大于农药有效成分本身的毒性。有100多种农药用助剂包括甲苯、二甲苯、环己酮、壬基酚等物质被证实具有致癌、致畸、致突变等不良作用。随着农药加工及使用技术的进步,逐渐淘汰高毒助剂,大力发展环保助剂是大势所趋。比如很多国家和地区已经禁用或限用环境毒性较高的壬基酚聚氧乙烯醚类表面活性剂,选择使用更加环保的脂肪醇聚氧乙烯醚、植物源类表面活性剂如多烯基酚聚氧乙烯醚或毒性相对较低的二壬基酚聚氧乙烯醚等产品。对于植物生长调节剂产品来说,其往往直接作用于作物本身,或者用于果蔬保鲜,与人类健康关系更为密切,因此开发相关产品时更应选择环保型助剂。
为满足药、肥“减量增效”的要求,表面活性剂也将向更高效的方向发展,未来将有更多超级分散剂、超级润湿剂等高性能的表面活性剂应用于农药制剂中,解决多组分农药复配制剂加工或农药、肥料等多种产品混用时的稳定性问题。如相比于木质素分散剂,聚羧酸盐类分散剂具有更好的吸附和分散稳定性,在水分散粒剂、干悬浮剂、水悬浮剂等剂型的加工中表现出用量少、分散效果好的显著优点。嵌段聚醚类乳化分散剂、高分子乳化剂、高分子聚酯等表面活性剂在水乳剂、悬乳剂、悬浮剂等剂型的加工中表现出更高效稳定的乳化或分散性能。改性有机硅聚醚类、有机氟聚醚类、脂肪醇聚醚类等表面活性剂在改善药液表面张力性能上表现出超高效的性能,作为增效剂使用效果好。
精细是指随着农药制剂发展的精细化,农药助剂也将更加精细化。随着结构设计与改进能力加强,合成工艺控制精细化程度提高,助剂在分子量分布、官能团排列、杂质控制等方面的可控性将更强,使助剂与不同有效成分的配伍性更强,有利于解决制剂加工中的特殊问题如低熔点原药制剂加工、悬浮剂贮存粒径长大、可分散油悬浮剂析油结底等。助剂的应用也将更加精细,针对杀虫、杀菌、除草剂等靶标不同、作用方式有差异的不同农药有效成分,将有相应的表面活性剂与之配伍,从而使有效成分能最大限度地发挥作用。针对地面喷雾器械、航空植保、智能防控设备等不同的施药方式,也将有相应的专用助剂与之配套。
规范是指未来农药助剂在管理和使用方面将更加规范。欧美等农药发达国家针对农药助剂的登记和使用有相应的管理措施,美国是最早进行农药助剂分类管理的国家,加拿大、澳大利亚等国也实施相应的农药助剂分类管理制度,对一些具有潜在风险的助剂实施限用或禁用措施。我国目前虽然没有农药助剂实施系统的管理,但一些相关的措施也在逐渐建立并完善。例如农业农村部农药检定所和中化化工科学技术研究总院等单位从“十一·五”开始便对农药助剂进行全面的分类调查,建立了含1,000多个助剂品种的农药助剂数据库,开展对农药助剂实施管理的探索。2009年在北京召开了农药助剂管理座谈会,讨论限制使用危害突出的苯、二甲苯等有机溶剂,并于2013年由工信部颁布了《农药乳油中有害溶剂限量标准》;2015年6月对禁用苯酚、壬基酚类、乙二醇甲醚等9种助剂以及限用苯、甲苯、甲醇、氯乙烷等75种助剂征求意见。2019年由北京广源益农化学有限责任公司牵头制定《农药助剂标签行业标准》,对农药助剂标签进行规范化管理。
植物生长调节剂产品从剂型角度来看有两大特点:一是产品以可溶液剂居多,该剂型中助剂添加量一般较大,因此所用助剂的环保性是未来助剂选择需要重点考虑的因素;二是包含的特种剂型多,植物生长调节剂产品使用方式多样,如喷、涂、淋、熏、点、种子处理等均有涉及,剂型方面涉及涂抹剂、熏蒸剂、发气剂、膏剂等小众剂型,根据植物生长调节剂的使用需求做好该类剂型助剂及制剂开发也是植物生长调剂及产品未来需关注的方向。另外,在“药、肥双减”的背景下,协同增效也是未来植物生长调节剂助剂选择及剂型开发不可忽视的因素。
联合国大会宣布将2020年作为国际植物健康年,突出强调植物健康对提升食品安全、保护环境及生物多样性和促进经济发展的重要性,号召在植物健康政策方面形成全球合作,把防治植物病虫害传播作为一项国际行动。植物健康可以通过化学防治和抗逆诱导来实现,化学防治是通过化学药物来防治作物病虫草害,是保证农业可持续发展的重要手段,在植物健康方面中起到了非常重要的作用。抗逆诱导主要是通过植物生长调节剂的合理使用来提高植物自身免疫力,激发植物自身潜能,增强其对病虫害及其他不利环境因素的抵抗力。随着植物生长调节剂产品研究与应用的不断深入与创新,抗逆诱导在农业生产中将起到越来越重要的作用,未来药、水、肥、植物生长调节剂一体化应用可能成为植物健康管理的一种普遍手段,从而对植物实行全方位、立体化的保护。
来源: 《农药》2020年第10期