12月16日,全文共计1260条的《中华人民共和国民法典(草案)》对外公布。这是自2014年,党的十八届三中全会提出“加强市场法律制度建设,编纂民法典”的目标以来,立法机关首次以连续条文编号的形式,公布民法典草案。本文总结了草案中关于知识产权及技术合同部分条例。

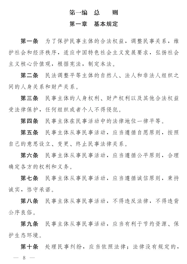
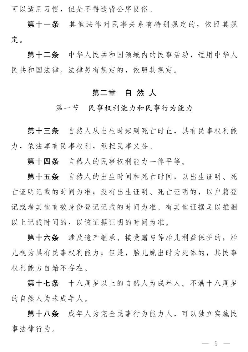
12月16日,全文共计1260条的《中华人民共和国民法典(草案)》对外公布。这是自2014年,党的十八届三中全会提出“加强市场法律制度建设,编纂民法典”的目标以来,立法机关首次以连续条文编号的形式,公布民法典草案。
该草案包括总则、物权、合同、人格权、婚姻家庭、继承、侵权责任七编。其中物权编、合同编、继承编已经过两次人大常委会审议,人格权编、婚姻家庭编、侵权责任编已经过三次审议。
其中,关于知识产权及技术合同部分条例有:
第五章 民事权利
第一百二十三条 民事主体依法享有知识产权。
知识产权是权利人依法就下列客体享有的专有的权利:
(一)作品;
(二)发明、实用新型、外观设计
(三)商标
(四)地理标志;
(五)商业秘密;
(六)集成电路布图设计;
(七)植物新品种;
(八)法律规定的其他客体。
第十八章 质 权
第二节 权利质权
第四百四十条 债务人或者第三人有权处分的下列权利可以出质:
(一)汇票、本票、支票;
(二)债券、存款单;
(三)仓单、提单;
(四)可以转让的基金份额、股权;
(五)可以转让的注册商标专用权、专利权、著作权等知识产权中的财产权;
(六)现有的以及将有的应收账款;
(七)法律、行政法规规定可以出质的其他财产权利。
第四百四十四条 以注册商标专用权、专利权、著作权等知识产权中的财产权出质的,质权自办理出质登记时设立。
知识产权中的财产权出质后,出质人不得转让或者许可他人使用,但是经出质人与质权人协商同意的除外。出质人转让或者许可他人使用出质的知识产权中的财产权所得的价款,应当向质权人提前清偿债务或者提存。
第九章 买卖合同
第六百条 出卖具有知识产权的标的物的,除法律另有规定或者当事人另有约定外,该标的物的知识产权不属于买受人。
第二十章 技术合同
第一节 一般规定
第八百四十三条 技术合同是当事人就技术开发、转让、许可、咨询或者服务订立的确立相互之间权利和义务的合同。
第八百四十四条 订立技术合同,应当有利于知识产权的保护和科学技术的进步,促进科学技术成果的研发、转化、应用和推广。
第八百四十五条 技术合同的内容一般包括项目的名称、内容、范围和要求,履行的计划、地点和方式,技术情报和资料的保密,技术成果的归属和收益的分配办法,验收标准和方法,名词和术语的解释等条款。
与履行合同有关的技术背景资料、可行性论证和技术评价报告、项目任务书和计划书、技术标准、技术规范、原始设计和工艺文件,以及其他技术文档,按照当事人的约定可以作为合同的组成部分。
技术合同涉及专利的,应当注明发明创造的名称、专利申请人和专利权人、申请日期、申请号、专利号以及专利权的有效期限。
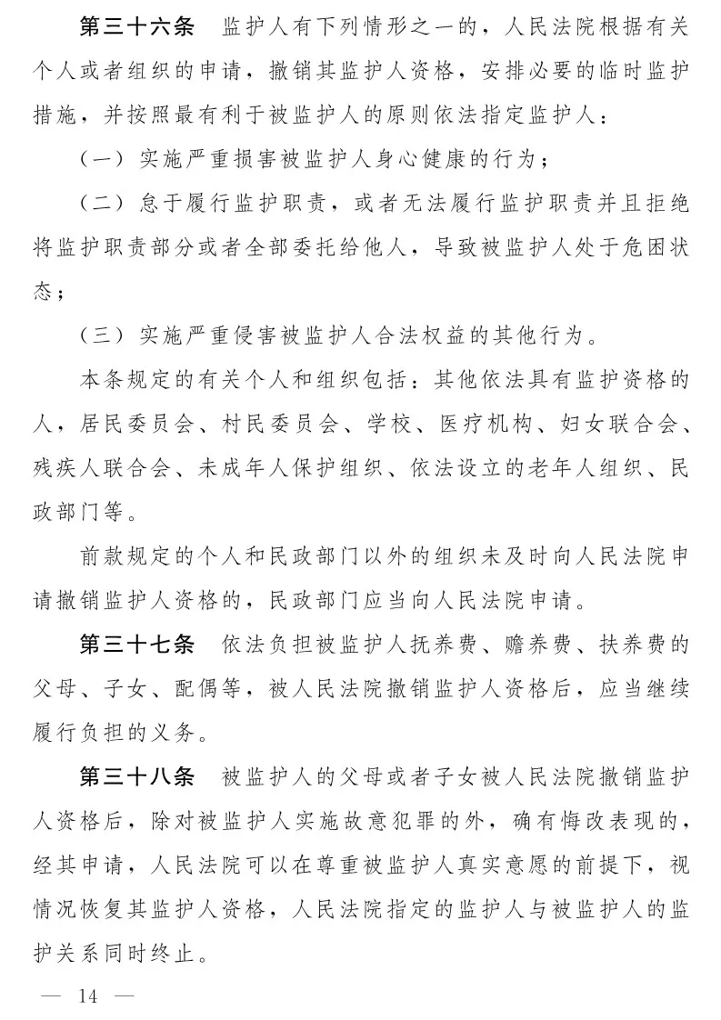
第八百四十六条 技术合同价款、报酬或者使用费的支付方式由当事人约定,可以采取一次总算、一次总付或者一次总算、分期支付,也可以采取提成支付或者提成支付附加预付入门费的方式。
约定提成支付的,可以按照产品价格、实施专利和使用技术秘密后新增的产值、利润或者产品销售额的一定比例提成,也可以按照约定的其他方式计算。提成支付的比例可以采取固定比例、逐年递增比例或者逐年递减比例。
约定提成支付的,当事人可以约定查阅有关会计帐目的办法。
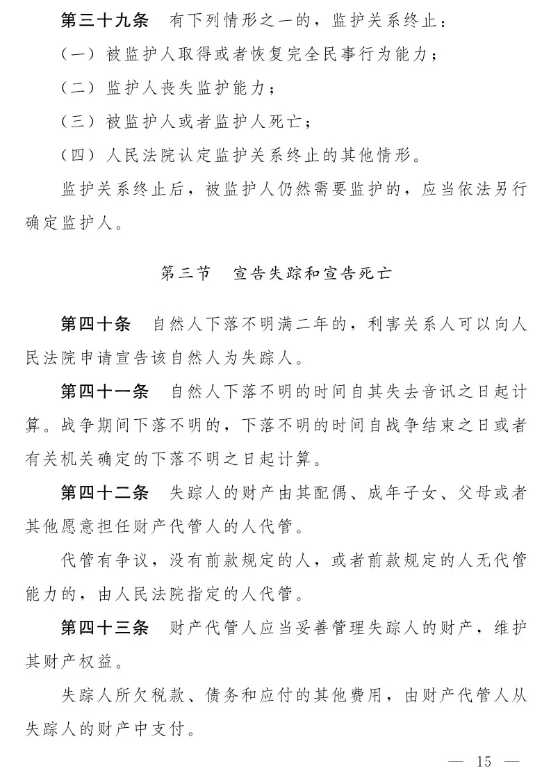
第八百四十七条 职务技术成果的使用权、转让权属于法人或者非法人组织的,法人或者非法人组织可以就该项职务技术成果订立技术合同。法人或者非法人组织订立技术合同转让职务技术成果时,职务技术成果的完成人享有以同等条件优先受让的权利。
职务技术成果是执行法人或者非法人组织的工作任务,或者主要是利用法人或者非法人组织的物质技术条件所完成的技术成果。
第八百四十八条 非职务技术成果的使用权、转让权属于完成技术成果的个人,完成技术成果的个人可以就该项非职务技术成果订立技术合同。
第八百四十九条 完成技术成果的个人有在有关技术成果文件上写明自己是技术成果完成者的权利和取得荣誉证书、奖励的权利。
第八百五十条 非法垄断技术、妨碍技术进步或者侵害他人技术成果的技术合同无效。
第二节 技术开发合同
第八百五十九条 委托开发完成的发明创造,除法律另有规定或者当事人另有约定外,申请专利的权利属于研究开发人。研究开发人取得专利权的,委托人可以依法实施该专利。
研究开发人转让专利申请权的,委托人享有以同等条件优先受让的权利。
第八百六十条 合作开发完成的发明创造,除当事人另有约定外,申请专利的权利属于合作开发的当事人共有。当事人一方转让其共有的专利申请权的,其他各方享有以同等条件优先受让的权利。
合作开发的当事人一方声明放弃其共有的专利申请权的,可以由另一方单独申请或者由其他各方共同申请。申请人取得专利权的,放弃专利申请权的一方可以免费实施该专利。
合作开发的当事人一方不同意申请专利的,另一方或者其他各方不得申请专利。
第八百六十一条 委托开发或者合作开发完成的技术秘密成果的使用权、转让权以及利益的分配办法,由当事人约定;没有约定或者约定不明确,依据本法第五百一十条的规定仍不能确定的,在没有相同技术方案被授予专利前,当事人均有使用和转让的权利。但是,委托开发的研究开发人不得在向委
托人交付研究开发成果之前,将研究开发成果转让给第三人。
第三节 技术转让合同和技术许可合同
第八百六十二条 技术转让合同是合法拥有技术的权利人,将现有特定的专利、专利申请、技术秘密的相关权利让与他人所订立的合同。
技术许可合同是合法拥有技术的权利人,将现有特定的专利、技术秘密的相关权利许可他人实施、使用所订立的合同。技术转让合同和技术许可合同中关于提供实施技术的专用设备、原材料或者提供有关的技术咨询、技术服务的约定,属于合同的组成部分。
第八百六十三条 技术转让合同包括专利权转让、专利申请权转让、技术秘密转让等合同。技术许可合同包括专利实施许可、技术秘密使用许可等合同。
技术转让合同和技术许可合同应当采用书面形式。
第八百六十四条 技术转让合同和技术许可合同可以约定实施专利或者使用技术秘密的范围,但是不得限制技术竞争和技术发展。
第八百六十五条 专利实施许可合同只在该专利权的存续期限内有效。专利权有效期限届满或者专利权被宣告无效的,专利权人不得就该专利与他人订立专利实施许可合同。
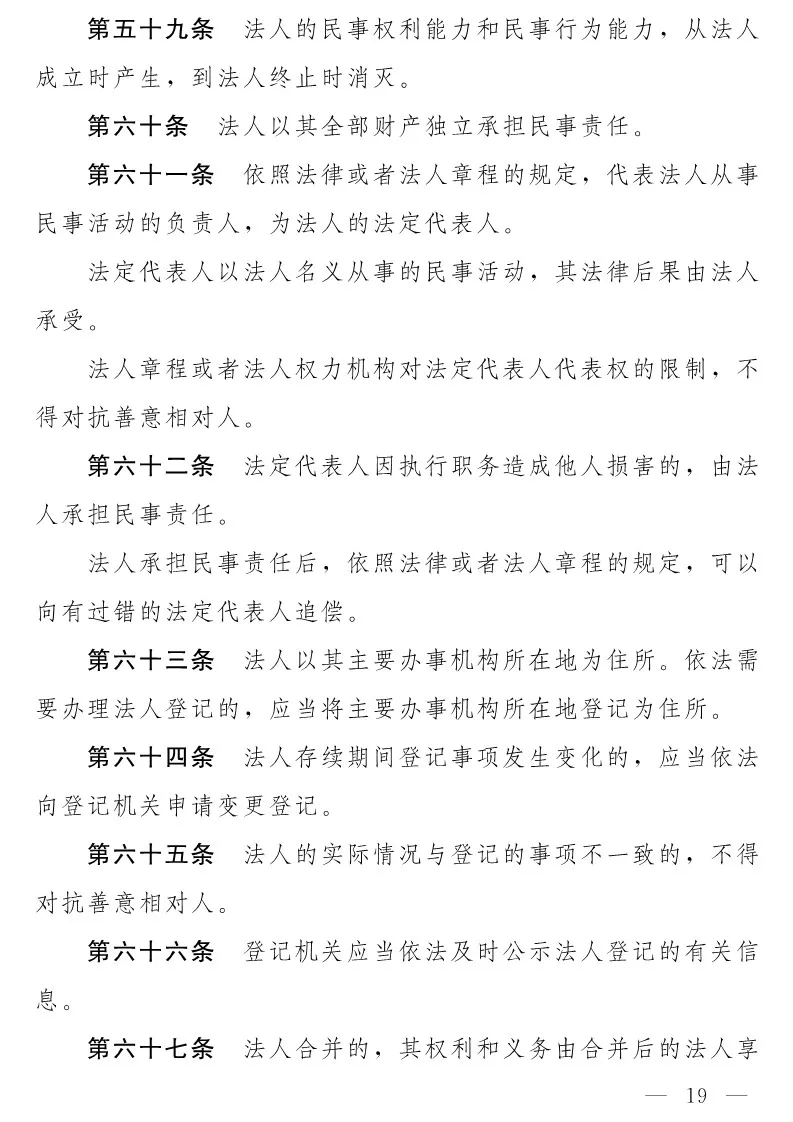
第八百六十六条 专利实施许可合同的许可人应当按照约定许可被许可人实施专利,交付实施专利有关的技术资料,提供必要的技术指导。
第八百六十七条 专利实施许可合同的被许可人应当按照约定实施专利,不得许可约定以外的第三人实施该专利,并按照约定支付使用费。
第八百六十八条 技术秘密转让合同的让与人和技术秘密使用许可合同的许可人应当按照约定提供技术资料,进行技术指导,保证技术的实用性、可靠性,承担保密义务。
前款规定的保密义务,不限制让与人或者许可人申请专利,但是当事人另有约定的除外。
第八百六十九条 技术秘密转让合同的受让人和技术秘密使用许可合同的被许可人应当按照约定使用技术,支付使用费,承担保密义务。
第八百七十条 技术转让合同的让与人应当保证自己是所提供的技术的合法拥有者,并保证所提供的技术完整、无误、有效,能够达到约定的目标。
第八百七十一条 技术转让合同的受让人应当按照约定的范围和期限,对让与人提供的技术中尚未公开的秘密部分,承担保密义务。
第八百七十二条 让与人未按照约定转让技术的,应当返还部分或者全部使用费,并应当承担违约责任;实施专利或者使用技术秘密超越约定的范围的,违反约定擅自许可第三人实施该项专利或者使用该项技术秘密的,应当停止违约行为,承担违约责任;违反约定的保密义务的,应当承担违约责任。许可人应当承担违约责任的,参照适用前款规定。
第八百七十三条 受让人未按照约定支付使用费的,应当补交使用费并按照约定支付违约金;不补交使用费或者支付违约金的,应当停止实施专利或者使用技术秘密,交还技术资料,承担违约责任;实施专利或者使用技术秘密超越约定的范围的,未经让与人同意擅自许可第三人实施该专利或者使用该技术秘密的,应当停止违约行为,承担违约责任;违反约定的保密义务的,应当承担违约责任。
被许可人应当承担违约责任的,参照适用前款规定。
第八百七十四条 受让人或者被许可人按照约定实施专利、使用技术秘密侵害他人合法权益的,由让与人或者许可人承担责任,但是当事人另有约定的除外。
第八百七十五条 当事人可以按照互利的原则,在合同中约定实施专利、使用技术秘密后续改进的技术成果的分享办法;没有约定或者约定不明确,依据本法第五百一十条的规定仍不能确定的,一方后续改进的技术成果,其他各方无权分享。
第八百七十六条 集成电路布图设计专有权、植物新品种权、计算机软件著作权等其他知识产权的转让和许可,参照适用本节的有关规定。
第八百七十七条 法律、行政法规对技术进出口合同或者专利、专利申请合同另有规定的,依照其规定。
第三章 家庭关系
第一节 夫妻关系
第一千零六十二条 夫妻在婚姻关系存续期间所得的下列财产,为夫妻的共同财产,归夫妻共同所有:
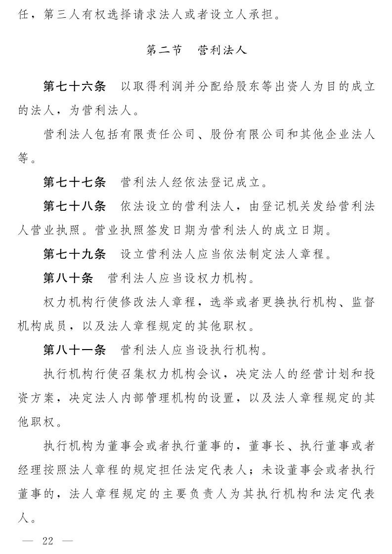
(一)工资、奖金和其他劳务报酬;
(二)生产、经营、投资的收益;
(三)知识产权的收益;
(四)继承或者受赠的财产,但是本法第一千零六十三条第三项规定的除外;
(五)其他应当归共同所有的财产。
夫妻对共同财产,有平等的处理权。
第二章 损害赔偿
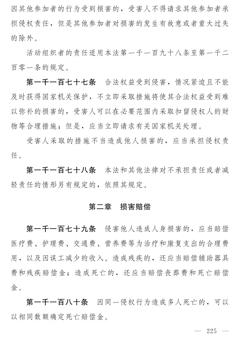
第一千一百八十五条 故意侵害他人知识产权,情节严重的,被侵权人有权请求相应的惩罚性赔偿。
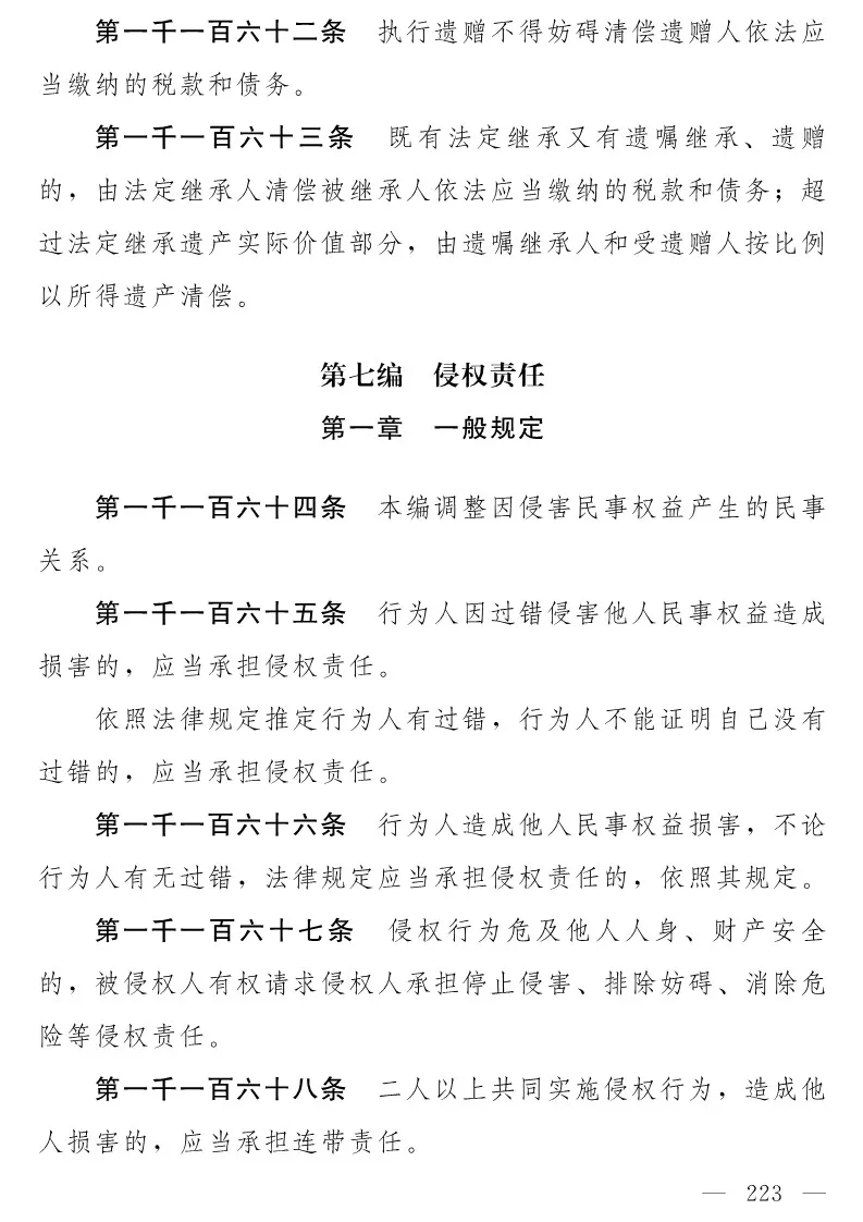
附:中华人民共和国民法典(草案)全文

































































































































































































