近日,中国农业大学理学院杜凤沛教授团队在《先进功能材料》(Advanced Functional Materials)上发表研究论文《基于生物刺激素的智能纳米载体:通过多机制包封、协同增效与响应释放提升小麦赤霉病防治效果》(Multi-mechanism encapsulation in a bio-stimulant-based smart nanocarrier enhances fusarium head blight control through synergistic action and triggered release)。该研究服务于国家绿色农业发展,为小麦赤霉病的高效防治以及多种杀菌剂的按比例递送提供了潜在策略,为农药减量增效及“药肥一体化”提供了理论新支撑。
化学防治是控制农业有害生物的常用方法,单一使用农药易产生抗药性,而不同作用机制农药组合物联合使用是防治小麦赤霉病的有效策略。现有农药载体多为单一递送,缺乏协同增效且易残留造成环境负担。因此,亟需开发可共递送多种农药的功能性载体,以实现协同增效、延缓抗药性并降低环境污染。本研究创新性地构建了一种多机制包封按比例差异性响应释放的纳米双药共递送体系。该体系负载戊唑醇(TEB)和丙硫菌唑(PTC)两种杀菌剂,利用分子对接设计实现多机制包封,通过差异化响应精确控释两种农药,从而达到协同增效、延缓抗药性、减少农药残留和降低环境负担的目的。(图1)

图1:多机制包封的共递送体系组装示意图(A),分子对接示意图(B-D)及释放行为示意图(E-G)
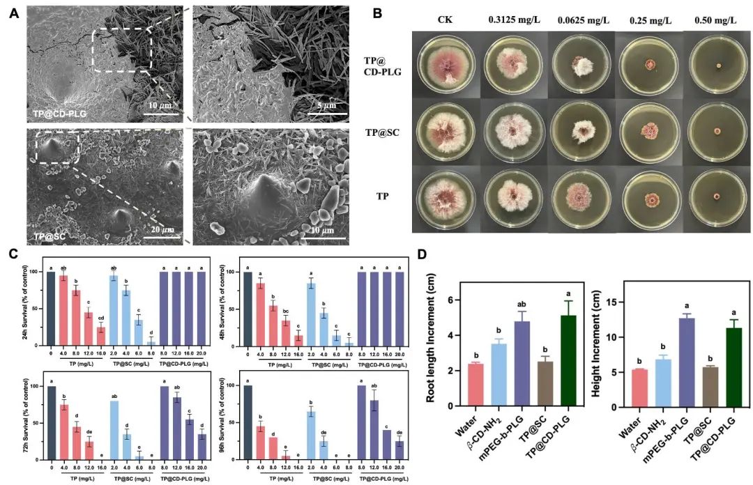
该研究通过SEM观察了该体系在小麦麦穗上的沉积效果。与市售制剂相对比,其在麦穗颖壳表面有更加均匀的沉积,形成了一层严实的膜覆盖病害部位。而市售制剂会有晶体析出,导致其沉积不均匀(图2A)。同时,相较于原药和市售制剂,该共递送体系有良好的抑菌效果(图2B),降低其对非靶标生物(斑马鱼)的急性毒性(图2C),且对小麦幼苗的生长有促进作用(图2D)。该研究创新性地构建了一种多机制包封的农药纳米共递送体系,为高效防治小麦赤霉病提供了新策略,并为构建更高效、环保的农药纳米载体提供了新思路。

图2:共递送体系在麦穗上的沉积效果(A),抑菌活性(B)、非靶标生物安全性(C)和促进植物生长效果(D)
该项研究由国家自然科学基金委员会(32272582)资助。中国农业大学为第一完成单位,理学院2023级博士生何承依为第一作者,杜凤沛教授、钟廷珺博士为共同通讯作者,张云飞副教授,高玉霞博士及张晨辉副教授亦对论文做出重要贡献。
