提示
×
取消
确定
当前位置:首页 > 专利信息
审查意见答复系列文章(1)—认识审查意见
来源:农化专利网   发布时间:2020-04-28 15:27
简述
一、引导:1.本课为答审入门第一课。目的在于认知审查意见,知道拿到一篇审查意见后,如何去做。2.包括三个部分:第一部分:认识审查意见,知道审查意见的结构,以及该看什么 第二部分:认识答审套路,知道每个部分该说什么 第三部分:认识解决方案,知道去哪里找帮助 3.学完入门课,可以尝试去答复第一个审查意见。
一、引导:

1.本课为答审入门第一课。目的在于认知审查意见,知道拿到一篇审查意见后,如何去做。

2.包括三个部分:
第一部分:认识审查意见,知道审查意见的结构,以及该看什么 
第二部分:认识答审套路,知道每个部分该说什么 
第三部分:认识解决方案,知道去哪里找帮助 

3.学完入门课,可以尝试去答复第一个审查意见。

二、正确认识审查意见
2.1 审查意见的表现形式
对于审查意见,我们要针对性的读,要读对自己有用的信息,我们定义为三类:
第一部分:著录信息

著录信息主要看两个信息:发文日和企业类型。

其中,发文日主要是看绝限,一般计算方式为:一通发文日+15天后,再加4个月。N通为发文日+15天后,再加2个月。
切记是先加15天的在途日,后加2或4个月,不然会导致绝限日计算有误。


对于企业类型来说,主要是确定答复方式,从实践来看,有的企业是要授权大于保护范围,有的是保护范围大于授权,所以,根据企业类型可以初步判断。

第二部分:正文第一页
对于正文部分主要看三个信息,对比文件、权要的驳回理由、审查员的倾向性意见。其中,对比文件是答复审查意见的核心内容,所以,在此处进行识别后,下载,为后续的答审最好必要的准备。

一般而言,在下载的完成后,修改名称,前面增加D1、D2的标记是一个良好的作业习惯。

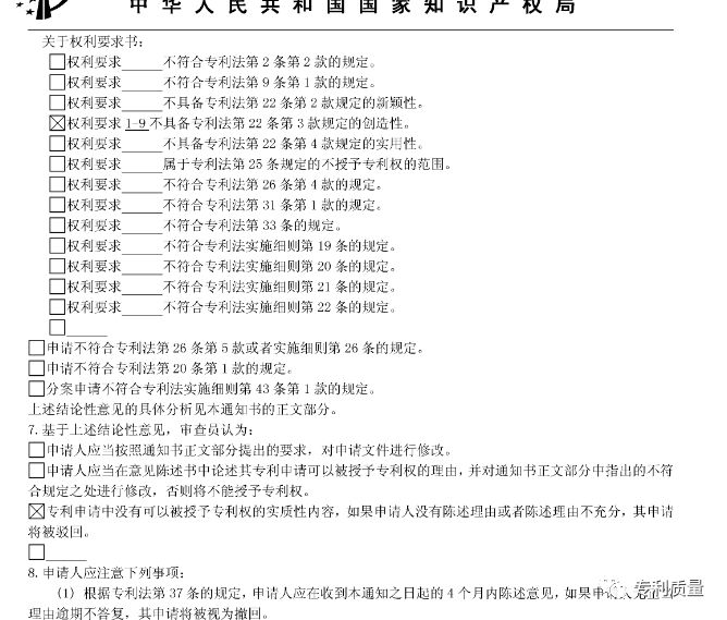
对于权要的驳回理由和审查员的倾向性意见来说,主要是看审查员给没给授权的明显机会。比如,有一个权要没有评述的话,只要上提该权要就能授权,对应的倾向性意见也为第二个。如果所有的权要都在驳回理由里面,往往就是第三个结论性意见了。具体见下图:


第三部分:审查员信息
这个部分很多代理人在实践中并不引起重视,我一般喜欢认真看看。
主要目的有二:

1审查员电话,以后可电话沟通;
2审查员所在地,判断审查质量。
特别是对于审查员所在地,因为地方审查往往都是新审,培训和经验都不足,审查意见质量不高,要严格区分北京审协和其他审协,进而确定不同的答复方式。


2.2 理解正文
从理解正文的角度来说,主要包括如下几个内容:
第一要看的是:
第几次审查意见,不同的通数有不同的答复逻辑,具体的逻辑点需要看后面的内容,比如一通和二通的处理方式就不同。

第二要看的是:
特征比对是否准确,此时的特征比对是本申请和对比文件1的比对。

第三要看的是:
区别技术特征确定是否准确,所谓的区别技术特征是对比文件1没有公开的本申请的技术特征。

第四要看的是:
实际解决的技术问题是否准确,该技术问题是根据区别技术特征确定的,同时,按照审查指南的规定,技术问题的确定来自技术效果的推理。

第五要看的是:
区别技术特征是否被其他对比文件所公开,并满足技术启示的判定要求。所谓的其他对比文件可以是对比文件2、对比文件1的其他技术方案、公知常识三类。

三、如何答复审查意见
答复审查意见主要包括如下几个部分:

3.1 第一部分:套话
介绍审查意见的观点,以模板为基础,修改适当的地方。

3.2 第二部分:权要修改部分
权要修改部分包括三个组成:
第一段是修改的出处;
第二段是修改后的权1内容,修改的部分要下划线;
第三段后面是套话,比如:
(1)适应性修改的解释
(2)修改超范围的解释

3.3 第三部分:意见陈述
首先,要注意的是:这是主体部分,能不能授权就看这里了。
其次,应根据不同的阐述点,阐述具体的理由。
最后,我们一开始可以先按照模板模式进行阐述。

3.4 结尾部分
结尾部分往往也都是套话了,可以参照模板,针对性修改。主要包括如下几个要点:
要点1:独权有创造性,从权必然有创造性,按照套话处理即可。
要点2:在最后一段写上此致敬礼部分。
要点3:要留上自己的电话,让审查员能联系到你,比如主动补正啥的。
要点4:官方名称:修改替换页、修改対照页的页数,如果没有修改,则不必出现。

3.5 正文的注意事项
注意事项1:技术手段、技术问题、技术效果三位一体的阐述方式。
注意事项2:先阐述理论,再结合案情具体阐述,再总结的撰写模式。
注意事项3:比较好的阐述方式是:总分总;第一个总是理论,分是具体的技术点阐述,第二个总是重点突出的总结。

四、使用指导书
对于指导书的使用,建议参考如下内容:
a. 碰到问题,找指导书,然后,从指导书中找到相关的内容进行答复;
b. 不断提升对三步法的理解,正确的获得审查意见中存在的问题,并根据模板进行答复;
c. 结论的支持,要获得技术上的支持,不能只阐述理论;
d. 指导书见后面的内容。

来源:软唐知识产权