从国家知识产权官方公布的涉农药专利信息看农药产业科技的进展与方向
| 来源:中国农药工业协会 |
|
发布时间:2024-06-17 16:53 |
|
简述
2024年,我国农药进入绿色高质量发展阶段的转换期,竞争加剧和市场分化带来的“阵痛感”在所难免,机遇也在其中酝酿。新旧周期交替下,如何理性观察当下巨变的宏观环境,预测未来更多的确定性商机,新兴科技将会引发哪些产业变化?这一切尚待揭晓。
2024年,我国农药进入绿色高质量发展阶段的转换期,竞争加剧和市场分化带来的“阵痛感”在所难免,机遇也在其中酝酿。新旧周期交替下,如何理性观察当下巨变的宏观环境,预测未来更多的确定性商机,新兴科技将会引发哪些产业变化?这一切尚待揭晓。
Q 科技是第一生产力,就是新质生产力,对农药科技这样的产品型行业,企业专利是重要的科技载体和技术体现。近期发布的农药专利有哪些主要方向?
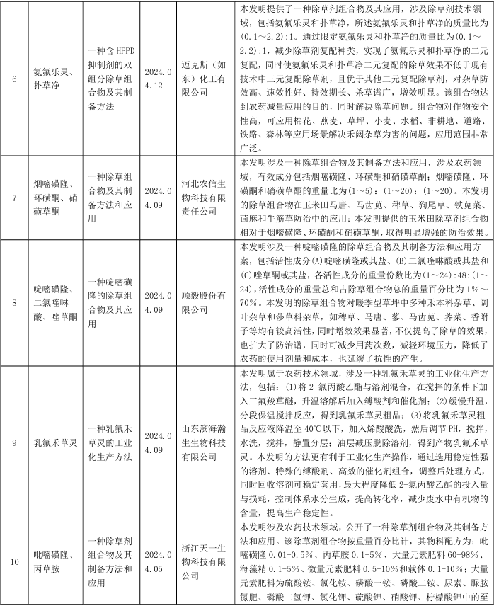
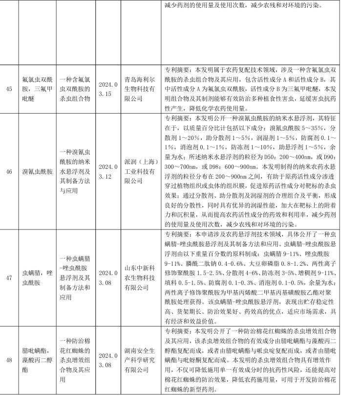
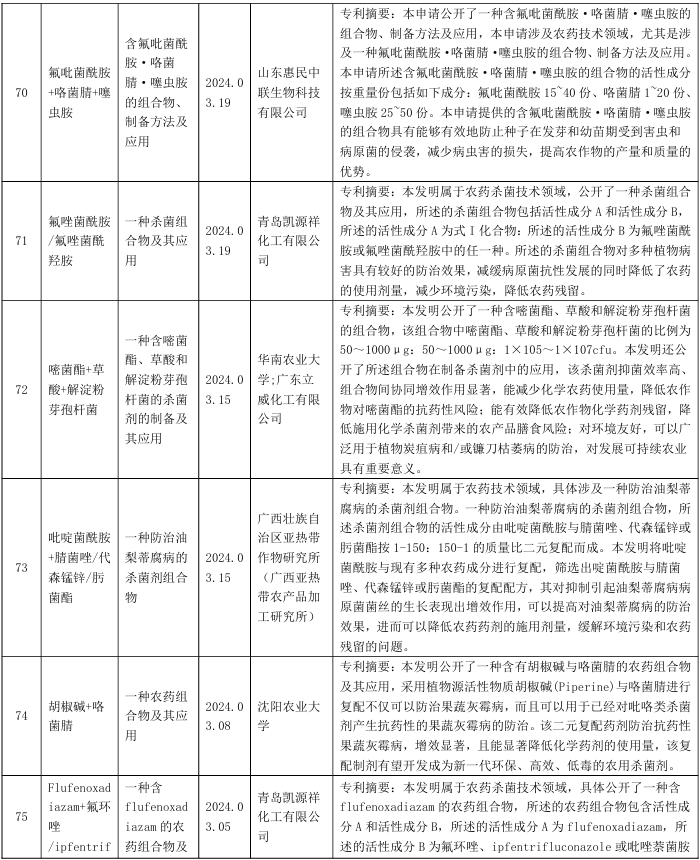
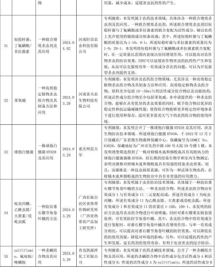
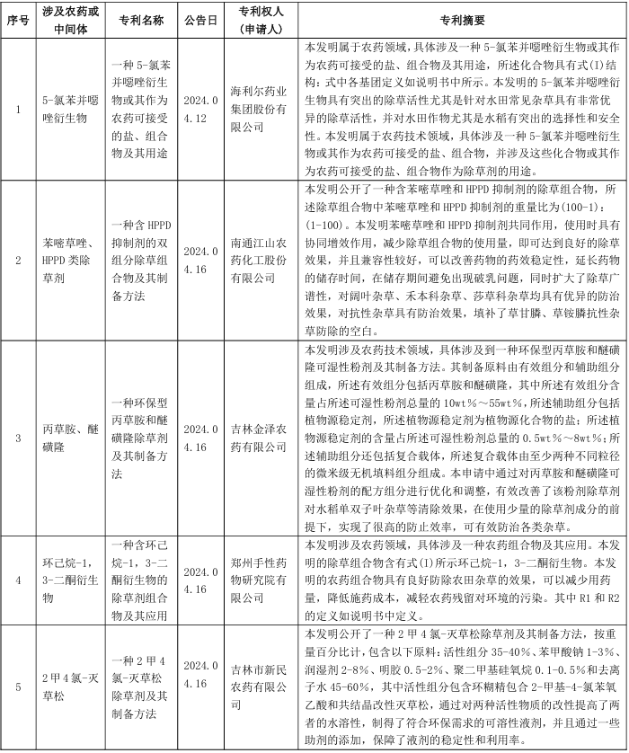
近期发布的专利涉及到了几个关键方向,包括除草环节的新专利、以及杀虫和杀菌环节的新专利,涉及70多个新专利。如:5-氯苯并噁唑衍生物及其作为农药可接受的盐,含有敌稗的农药组合物,杀线虫组合物及其在防治农作物上线虫侵染的应用,以及含嘧菌酯的农药应用,等等。
这些农药专利涉及非常多的有效成分,和制备这些有效成分的中间体。
在除草剂方面,涉及苯嘧草唑、草甘膦、L-草铵膦、丙草胺、醚磺隆、2甲4氯、灭草松、氨氟乐灵、扑草净、烟嘧磺隆、环磺酮、硝磺草酮、啶嘧磺隆、乳氟禾草灵、氟啶草酮、敌稗、噁唑酰草胺、氯氟吡啶酯、特丁津和氟噻草胺等成分的化合物或组合物合成。
在杀菌剂方面,涉及Fluoxapiprolin、quinofumelin、苯菌灵、嘧菌酯、氯氟醚菌唑、氰烯菌酯、氟唑菌酰胺、氟唑菌酰胺、咯菌腈、Cyclobutrifluram、丙硫菌唑、氰霜唑、烯酰吗啉等化学成分及贝莱斯芽孢杆菌等生物源成分。
在杀虫/螨/线虫方面,涉及双丙环虫酯、溴虫氟苯双酰胺、氟啶虫酰胺、S‑烯虫酯、Benzpyrimoxan、环溴虫酰胺、甲氧哌啶乙酯、氟螨双醚、甲维盐、氯虫苯甲酰胺、噻虫胺、虫螨腈、氟氯虫双酰胺、腈吡螨酯和杀虫环等化学成分及鱼藤酮、球孢白僵菌、阿维菌素等多种生物源成分。从专利摘要来看,"抗药性"这一关键词出现频率最高,达到20次,这表明解决抗药性问题的新技术是当前农药研发的重点。同时,“高效”、“环保”、"广谱"等词汇也频繁出现,显示了这些专利在提高药效、环境保护等方面的技术创新。
Q 市场潜力方面呢?
市场对于能够解决抗药性问题、同时具有高效率和环保特性的农药产品需求巨大。这些专利如果能够成功转化为产品,将有很大的市场潜力。
Q 这些专利对环境有哪些影响,它们的可持续性如何?
"环保"和"低毒"关键词的出现,说明这些专利在减少对环境的影响和人体健康的危害方面作出了努力。而"可持续"关键词的出现表明,专利开发者也在关注产品的长期可持续性。
随着对环保和可持续性的日益关注,开发环保型、低毒性的农药将成为未来农药行业的重要趋势。针对抗药性问题的新解决方案将有巨大的市场潜力。同时,创新和独特性虽然在本数据集中出现频率较低,但仍然是推动行业发展和保持竞争优势的关键。
有关农药行业更多科技创新、专利保护等内容,敬请关注第十三届农药知识产权与科技创新大会,五大价值五大收获等着你!
