提示
×
取消
确定
当前位置:首页 > 新闻资讯
利尔作物、武汉科诺等申请的5个新农药产品获准登记
来源:中国农药信息网   发布时间:2024-06-18 09:36
简述
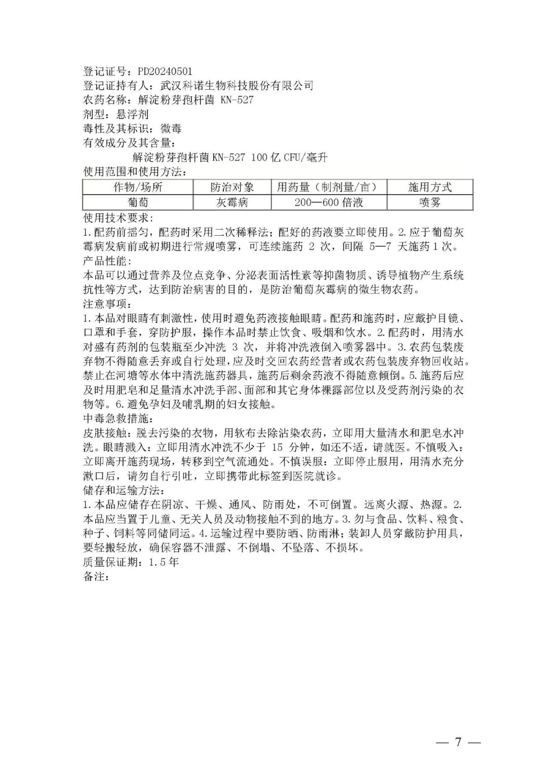
中华人民共和国农业农村部公告第771号根据《农药管理条例》《农药登记管理办法》等有关规定,经技术审查、全国农药登记评审委员会评审等程序,批准四川利尔作物科学有限公司等3家申请人申请的3个有效成分、5个产品登记,颁发《农药登记证》,有效期五年。

图片


中华人民共和国农业农村部公告第771号


根据《农药管理条例》《农药登记管理办法》等有关规定,经技术审查、全国农药登记评审委员会评审等程序,批准四川利尔作物科学有限公司等3家申请人申请的3个有效成分、5个产品登记,颁发《农药登记证》,有效期五年。经核准的产品标签一同发布。


  特此公告。


 附件:

 1. 新农药产品登记信息

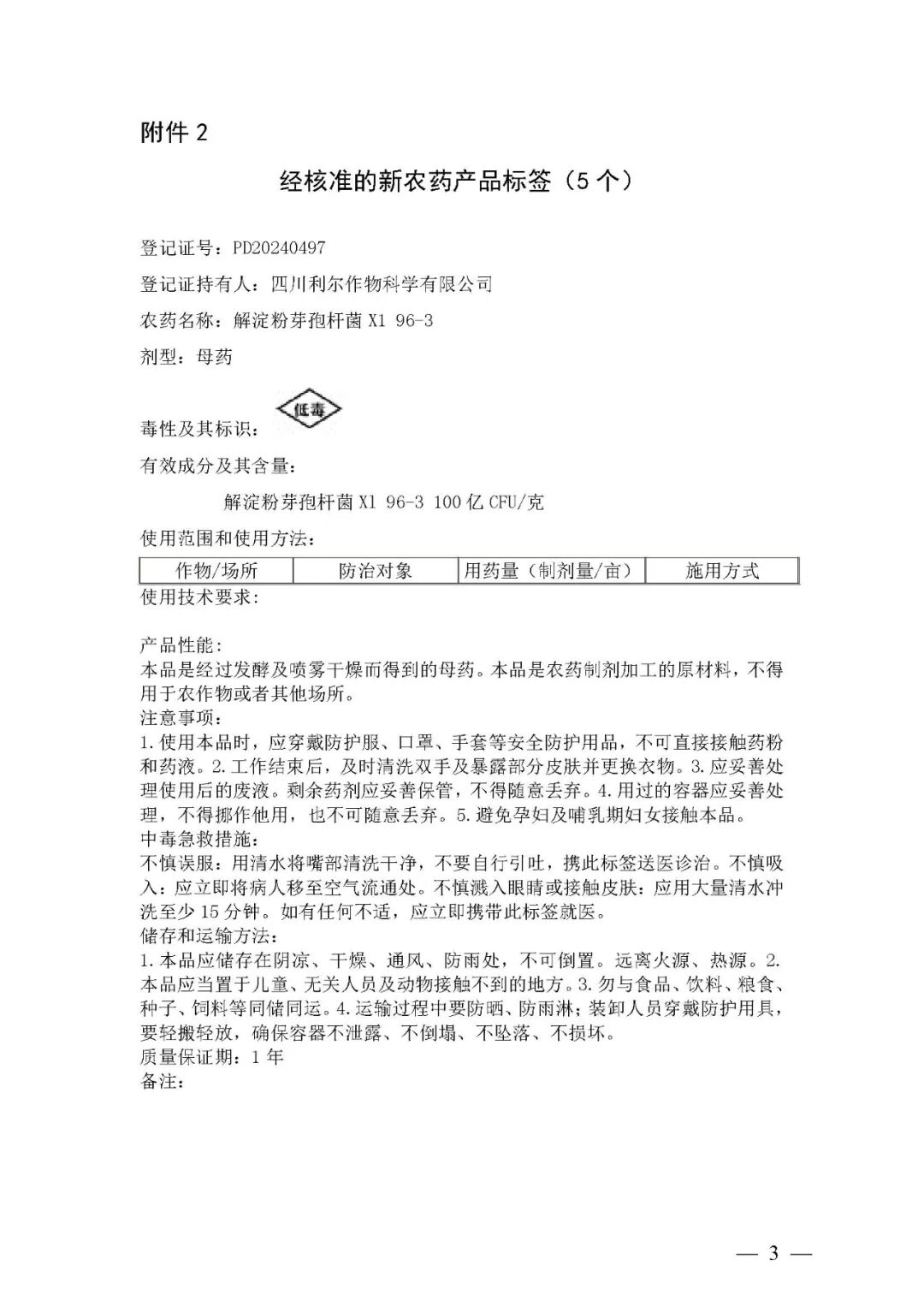
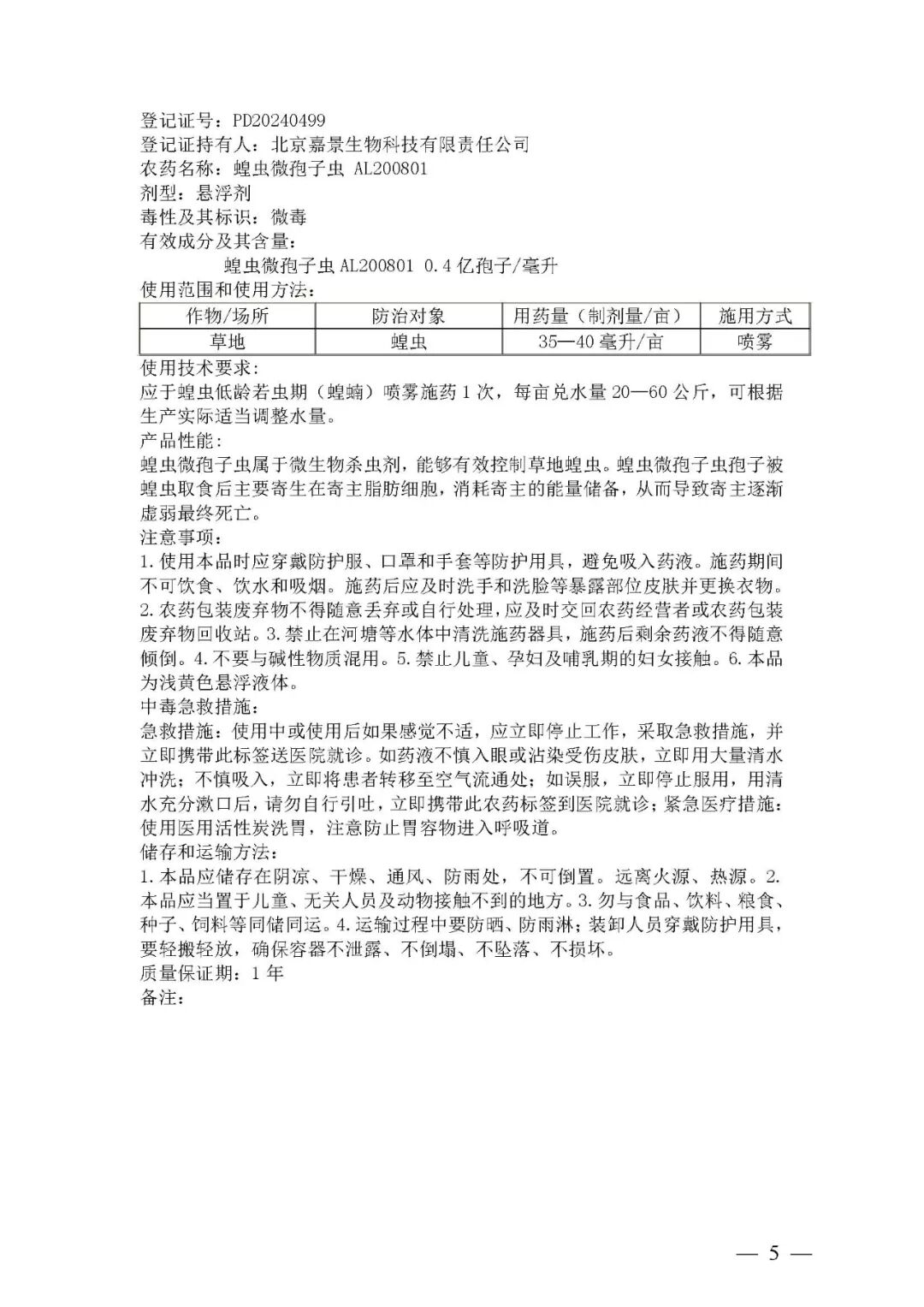
 2. 经核准的新农药产品标签(5个)


                                                                    农业农村部

                                                                     2024年3月29日



图片

图片

图片

图片

图片

图片

图片




有关农药行业更多科技创新、专利保护等内容,敬请关注第十三届农药知识产权与科技创新大会,五大价值五大收获等着你!


图片