“ 20世纪90年代末,氟苯虫酰胺的成功研发及其作用机制的阐明使得RyR靶标杀虫剂迅速成为农药研发的热点,并形成了以氟苯虫酰胺和氯虫苯甲酰胺为代表的双酰胺类杀虫剂”
双酰胺类杀虫剂是一类以芳香环为核心,在芳香环的2个不同位点分别连接一个酰胺键的活性分子。这类杀虫活性分子的经典代表分别是氟苯虫酰胺和氯虫苯甲酰胺。其他的双酰胺类杀虫剂分子,都是以二者为先导化合物,改造衍生而来的。
日本农药于1999年筛选得到了氟苯虫酰胺也叫氟虫双酰胺(商品名垄歌),后与拜耳的合作使该杀虫剂(商品名稻腾)迅速国际化。
在此期间,美国杜邦公司将氟苯虫酰胺苯环上相邻的一个酰胺变换为甲酰氨基进行创制研究,于2001年筛选出了具有内吸传导活性的杀虫剂氯虫苯甲酰胺(商品名康宽、普尊),后续对先正达公司授权合作(商品名亮泰、福戈)使其市场份额远超氟苯虫酰胺。
2003年,杜邦公司还通过结构修饰来优化先导化合物的理化特性得到了溴氰虫酰胺(商品名倍内威、维瑞玛),使双酰胺类杀虫剂的杀虫谱得以扩展至鳞翅目以外的害虫类别。
在此基础之上,拜耳公司引入三氟甲基四唑得到了对水果和咖啡等作物上的鳞翅目和双翅目害虫高效的四唑虫酰胺(商品名国腾)。
在此之前,日本石原公司还将溴和环丙基引入氯虫苯甲酰胺得到了环溴虫酰胺,将杀虫谱扩展至鳞翅目、鞘翅目、缨翅目、同翅目和蚤目等多类别害虫。
从2002年开始,三井公司以氟苯虫酰胺为先导化合物,经10年左右开发筛选出溴虫氟苯双酰胺。

氯氟氰虫酰胺由氰基替换氟苯虫酰胺中的甲砜基得到,
四氯虫酰胺由向氯虫苯甲酰胺引入更多的氯得到,
硫虫酰胺由同时向氯虫苯甲酰胺引入氯、硫和异丙基得到,
氟氯虫双酰胺由向氯虫苯甲酰胺引入氟和氯得到,
pioxaniliprole由氯虫苯甲酰胺胺引入叔丁基和二氧硫杂环丁酮醚得到。
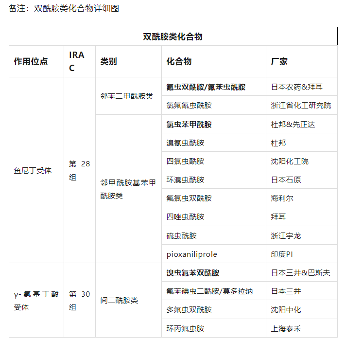
目前已商业化开发的双酰胺类杀虫剂按照结构和作用机制两个维度进行分类:
1.从结构上主要分为三类:
1)邻苯二甲酰胺,如氟苯虫酰胺;作用方式以胃毒为主,兼具触杀活性
2)邻甲酰胺基苯甲酰胺,如氯虫苯甲酰胺;还具有内吸(向上)传导和渗透活性,以及一定的杀卵作用。
邻苯二甲酰胺,邻甲酰胺基苯甲酰胺作用机制见下图:

3)间二酰胺类,如溴虫氟苯双酰胺。
溴虫氟苯双酰胺作用机制见下图:

02 从作用机制上分为两类:
1)昆虫鱼尼丁受体(ryanodine receptor, RyR)别构激活剂发挥杀虫作用,IRAC分类第28组;

2)昆虫γ-氨基丁酸受体(gamma-aminobutyric acid receptor, GABAR)别构抑制剂,IRAC分组第30组;