提示
×
取消
确定
当前位置:首页 > 新闻资讯
南农大在共生菌传播机制研究方面取得新进展
来源:南京农业大学   发布时间:2024-06-26 09:15
简述
近日,生物学领域知名期刊《eLife》在线发表了南京农业大学植物保护学院昆虫学系洪晓月教授团队的最新研究成果“Frequent intertrophic transmission of Wolbachiaby parasitism but not predation”,揭示了内共生菌Wolbachia(沃尔巴克氏体)在寄生蜂和寄主间双向传播机制。

近日,生物学领域知名期刊《eLife》在线发表了南京农业大学植物保护学院昆虫学系洪晓月教授团队的最新研究成果“Frequent intertrophic transmission of Wolbachiaby parasitism but not predation”,揭示了内共生菌Wolbachia(沃尔巴克氏体)在寄生蜂和寄主间双向传播机制。


图片


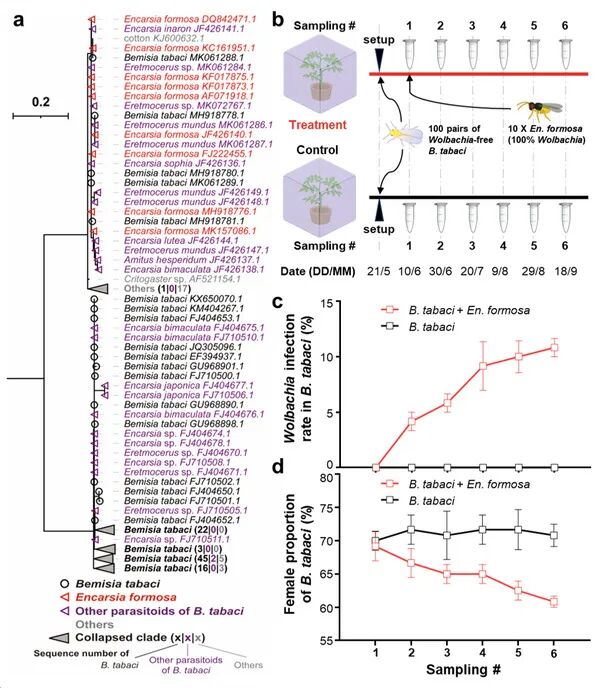
Wolbachia是一种广泛存在的内共生菌,感染大约20%~50%的节肢动物,包括许多农业害虫和疾病传播媒介。Wolbachia常通过操控宿主的生殖系统来促进其自身传播。这些生殖操控的特性也使得Wolbachia在害虫及虫媒疾病的防控中具有广泛的应用前景。例如,Wolbachia已经被用于抑制蚊虫种群,或减少蚊虫体内登革热病毒、疟原虫等的复制,以降低蚊媒疾病的传播风险。Wolbachia以垂直传播为主,但Wolbachia和其宿主进化关系的分歧暗示其存在大量的跨物种水平传播。只有深入理解Wolbachia的传播机制,才能更好地评价其对靶标害虫的防控作用和对非靶标生物的潜在影响,从而更广泛地应用Wolbachia于害虫防治。

研究团队通过对公共数据库NCBI中的Wolbachia表面蛋白(wsp)序列进行系统分析,发现寄生是Wolbachia跨营养级传播的主要方式,其中一个引人注意的例子是Wolbachia在卵寄生蜂赤眼蜂和其鳞翅目宿主之间频繁的水平传播。有观点认为,由于寄生蜂的寄生行为会杀死寄主,Wolbachia只能从寄主向寄生蜂单向传播。研究团队进一步通过生物信息学分析结合田间笼罩试验和辐射接种试验,证实了感染丽蚜小蜂(一种寄生蜂)的Wolbachia可以通过寄生蜂失败的寄生行为传播到烟粉虱中,进而在烟粉虱种群中垂直传播并诱导宿主产生适合度代价。这些结果首次明确了Wolbachia可以从寄生蜂传播至寄主,从而揭示了Wolbachia在寄生蜂和寄主间双向传播的性质。该研究不仅丰富了我们对Wolbachia传播机制的理解,也为评估Wolbachia在害虫控制中的应用提供了新的视角。

图片


该论文以南京农业大学为唯一完成单位,植物保护学院昆虫学系严智超副教授为第一作者,李元喜教授和洪晓月教授为通讯作者,已毕业研究生亓兰达、冀含乐和王骁翔参与了项目研究工作。该研究得到了海南省重大科技专项、公益性行业(农业)科研专项、江苏省“双创博士”和南京农业大学启动经费的支持。这是实验室在昆虫共生菌研究领域继在Current Biology、The ISME Journal、Microbiome、New Phytologist和Molecular Ecology等重要学术刊物论文后的又一篇力作,进一步提升了团队在该研究领域的学术影响。