提示
×
取消
确定
欢迎来到农化专利网!
请登录
免费注册
帮助中心
购物车
0513-83511907
首页
农化专利
无形资产
专利报告
商标
著作权
商业资料
有形资产
农药技术
厂房车间
机械设备
代理服务
商标服务
专利服务
需求代理
行业需求
资讯专区
新闻资讯
专利信息
科技进展
专利专论
培训资料
通知公告
专利课堂
专家团队
关于我们
当前位置:
首页
>
新闻资讯
吡唑醚菌酯、氯虫苯甲酰胺等701个农药产品将获准登记
来源:农化专利网
发布时间:2021-08-31 08:32
分享到:
QQ空间
微信
QQ好友
新浪微博
人人网
简述
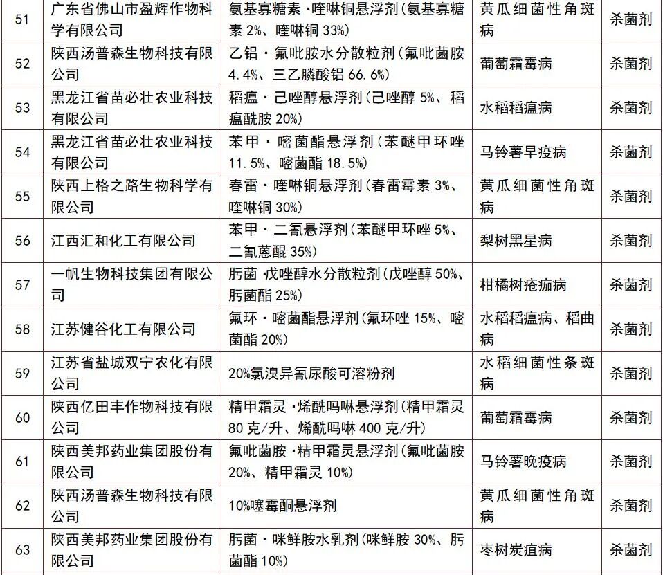
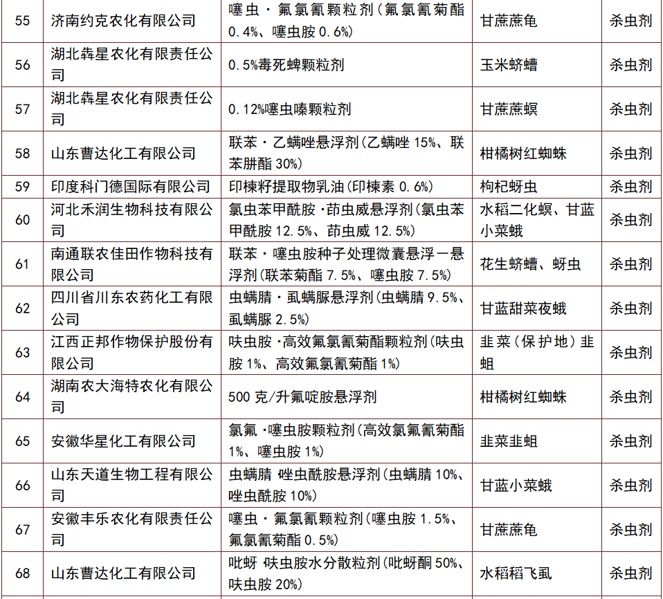
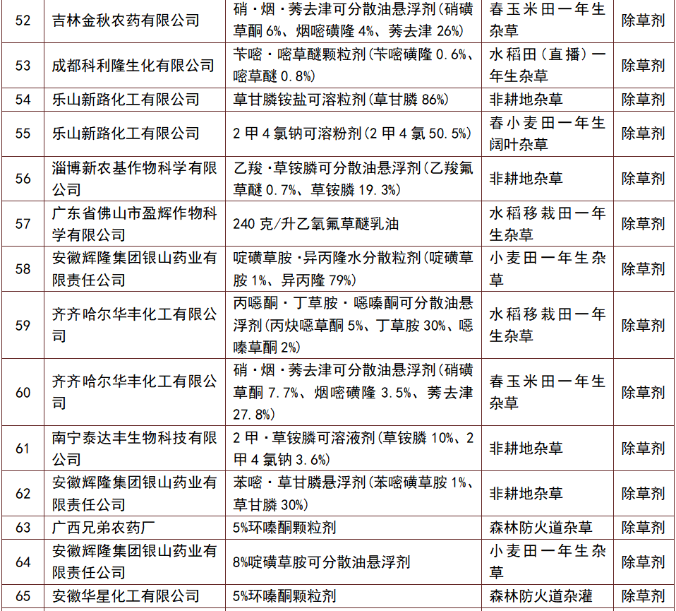
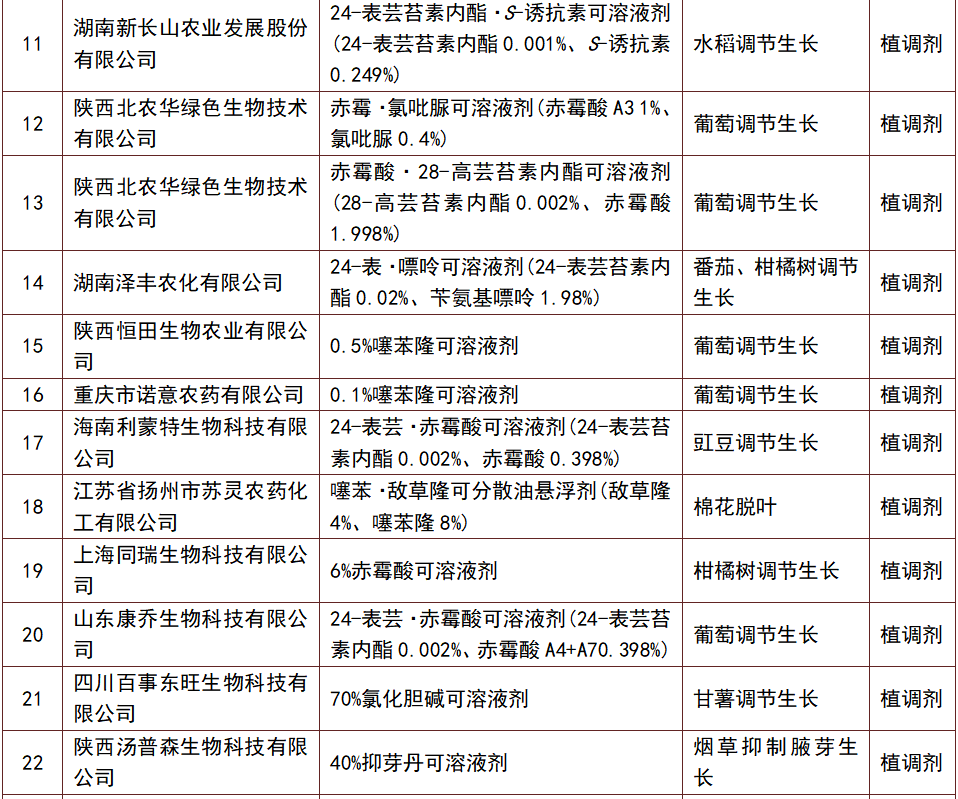
2021年8月27日,农业农村部农药检定所公示了2021年第9批拟批准登记农药产品名单。根据《行政许可法》《农药管理条例》有关规定,农业农村部农药检定所将审议通过的申请登记的701个农药产品、48个登记变更农药产品相关信息予以公示。公示时间:2021年8月27日至2021年9月2日。表1 701个拟批准登记的农药产品名单来源:农业农村部农药检定所
2021年8月27日,农业农村部农药检定所公示了2021年第9批拟批准登记农药产品名单。
根据《行政许可法》《农药管理条例》有关规定,
农业农村部农药检定所将审议通过的申请登记的701个农药产品、48个登记变更农药产品相关信息予以公示。
公示时间:2021年8月27日至2021年9月2日。
表1 701个拟批准登记的农药产品名单
来源:农业农村部农药检定所
相关阅读
华中师范大学杨光富教授团队在TOP期刊发表科研成果:细胞色素P450 CYP6CY3介导桃蚜对异噁唑虫酰胺和氟雷拉纳的交互抗性
[2025-12-02]
四川省新增三家农药生产企业
[2025-12-02]
农药登记环境影响资料你都了解吗?
[2025-12-02]
苯嘧磺草胺、氟吡菌酰胺、氟唑菌酰胺等31个原药/母药将获登记
[2025-12-02]
中国棉花用农药登记产品达2822项,辛硫磷、乙酰甲胺磷等杀虫杀螨成分登记占比近七成
[2025-12-02]
从Bolar例外引入到药品专利链接制度落地,漫谈国内专利制度发展之路
[2021-08-31]
长江大学成功合成具有杀螨活性的申嗪霉素衍生物
[2021-08-30]
农药知识产权及专利法BOLAR例外适用问题研讨会在京顺利召开
[2021-08-30]
深度剖析丙硫菌唑:中国面临两个挑战、两大机遇
[2021-08-27]
厉害了!用核技术灭蚊子
[2021-08-27]