种子是农业的“芯片”,是确保国家粮食安全最基本、最核心的基础。近年来我国将种业发展的重要性提升到前所未有的高度,指出要打赢种业翻身仗,实现种业振兴。
随着全球种企第三次大规模兼并重组,当前全球种业基本形成“两超、四强差异化发展”的新格局,知识产权已经成为跨国种企保持市场竞争优势的有力武器,拜耳、科迪华、先正达的育种专利申请量约占全球育种专利申请总量的14%,掌握着全球农作物81%以上的转化体,这些种业巨头主导着全球作物育种技术研发和产业发展。
通过深入分析和挖掘跨国种企作物育种专利,洞察其技术研发布局,为我国合理部署作物育种技术研发、改善知识产权布局与保护具有借鉴意义。
1. 数据来源
专利数据来源于Derwent Innovation(DI)数据库,按照国际专利分类号(IPC分类号)结合申请人进行专利检索,申请人包括“两超四强”跨国种企拜耳(含孟山都)、科迪华(杜邦先锋和陶氏益农)、先正达、巴斯夫、利马格兰和科沃施,申请时间范围为2015~2019年,检索日期为2021年8月30日。
2. 研究方法
文本聚类法:通过DI专利数据库ThemeScape专利地图分析工具抽取专利文献标题与摘要中的关键词或词组,通过文本解析创建标记词,基于标记词在文献中的出现频率结合算法得到最能代表每篇文献的标记词,将满足阈值要求的标记词作为文献主题;通过比较各文献的主题,计算其关系强度,基于关系强度形成不同主题聚类。
重点专利遴选方法:基于各文本聚类数据集,以DI专利数据库的综合专利影响力作为测度指标,借鉴前人对专利划分界限的计算方法,将大于等于综合专利影响力最大值70%的专利划分为初始重点专利,经领域专家判读遴选确定最终重点专利。

图1 “两超四强”跨国种企专利分析方法
二、“两超四强”跨国种企作物生物育种领域技术研发布局分析
“两超四强”跨国种企的技术研发布局主要集中在转基因技术、杂交育种技术、分子标记辅助选择育种技术和基因组编辑技术四个方向,其中转基因技术是其布局热点。

图2 “两超四强”跨国种企生物育种专利布局
1. 转基因技术
“两超四强”跨国种企围绕从功能性状基因挖掘与基因表达调控到转基因品种创制、检测与鉴定的完整技术链,进行了全面技术布局,将性状基因序列、侧翼序列、调控序列、转化方法、转化植物及其鉴定方法均纳入权利要求中,对整个作物转化事件的各个环节进行了全面保护,其中优异性状基因资源是其核心保护内容,抗虫基因及表达调控是布局热点。
在功能性状基因挖掘方面,性状基因包括抗虫基因、抗病基因、耐除草剂基因、抗逆基因、植物生长发育相关基因和优质高产基因,新抗虫蛋白及其编码基因是其技术研发热点。
表1 “两超四强”跨国种企研发的功能性状基因

2. 杂交育种技术
“两超四强”跨国种企通过回交或杂交获得集多种优异性状于一体的转基因杂交种后代,在转基因玉米和大豆自交系、杂交系方面布局了大量专利,保护内容包括获得该品种的亲本植株,通过其获得相应转基因后代种子的制备方法,生产相应商业植物产品的方法,及其在食品、饲料生产中的应用。所培育的品种具有雄性不育,蜡质淀粉,除草剂耐受性,抗虫,对细菌、真菌或病毒等病害的抗性,改良的脂肪酸、植酸及碳水化合物代谢、改良的种子氨基酸组成和非生物胁迫抗性。
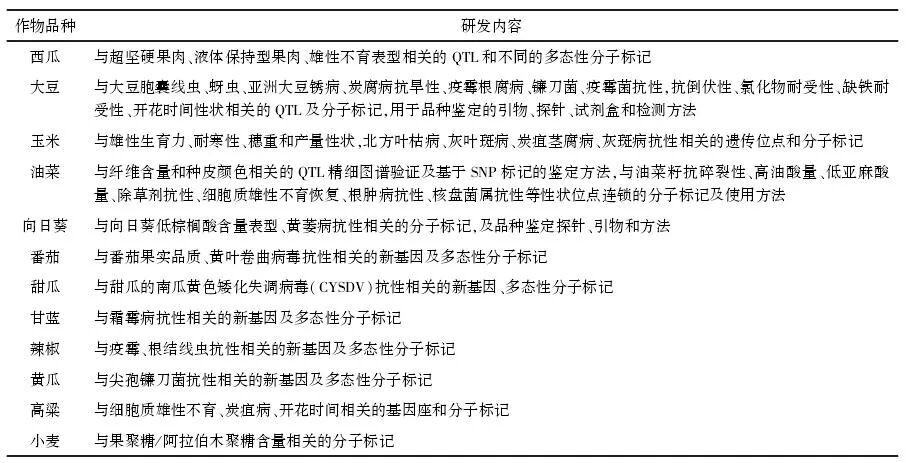
3. 分子标记辅助育种技术
“两超四强”跨国种企针对抗病性和品质改良性状的数量性状位点鉴定、分子标记及其在作物选择育种的应用进行了专利保护,实现了高通量分子标记平台在目标性状作物筛选中的高效利用。作物品种涵盖玉米、小麦、大豆、油菜等粮油作物及番茄、甘蓝、辣椒等园艺作物。
表2 “两超四强”跨国种企分子标记辅助育种研发内容

4. 基因组编辑技术
“两超四强”跨国种企就提升靶向基因编辑效率的方法、基因编辑工具的完善及其在作物育种中的应用开展了技术研发与专利布局,并形成了CRISPR/CAS基因组编辑系统构建、复合性状基因座的位点特异性整合技术和基因组编辑在植物单倍体诱导中的应用三个重要研发方向,其中CRISPR/CAS基因组编辑系统构建是其布局重点。
5. 地域布局
“两超四强”跨国种企作物生物育种专利地域布局范围广泛,在北美洲、南美洲和欧盟地区进行了重点布局,此外在澳洲,亚洲的中国、印度和日本也开展了较多专利布局,其中,美国是其技术布局的热点国家,反映出其生物育种市场活动最为活跃。
表3 “两超四强”跨国种企作物生物育种专利主要布局地域

“两超四强”跨国种企生物育种各技术领域的地域分布有相似之处,也存在一定差异。从IPC分类来看,A01H5和C12N15均是其在各地域布局的重点技术领域,在美国的布局重点集中在通过生物育种技术所获得的作物品种及其子代,其涉及作物新品种的专利申请(A01H5)占比最大,约为73.5%;在美国以外地域的技术保护重点则集中在遗传工程技术领域,其相关专利申请(C12N15)占比最大,均超过60%。
表4 “两超四强”跨国种企作物生物育种专利在主要布局地域的IPC分布

“两超四强”跨国种企各热点育种技术布局呈现地域不均衡性。其转基因技术主要布局在美国,基因组编辑技术和分子标记技术的布局地域以美国和欧盟地区为主,杂交育种技术主要布局在北美地区。美国在转基因技术、基因组编辑技术等热点生物育种技术的专利申请占比在六国中均位列第一,是热点育种技术的主要布局国。
表5 “两超四强”跨国种企各热点育种技术专利在主要地域的分布
三、“两超四强”跨国种企作物生物育种领域技术研发重点解析
“两超四强”跨国种企作物生物育种领域的技术研发重点为:
(1)广谱杀虫活性抗虫基因的挖掘与鉴定;
(2)植物介导的RNA干扰在抗虫品种研发中的应用;
(3)CRISPR/CAS基因编辑系统构建;
(4)分子标记开发及其在作物育种中的应用;
(5)耐除草剂转基因品种研发及鉴定;
(6)复合性状基因座的位点特异性整合技术。
其中,技术重点(1)和(2)均与抗虫性状相关,重点专利较多,研究热度较大;技术重点(3)和(6)均属于基因组编辑技术,重点专利的平均申请年较新,综合影响力较高,代表着新兴研发方向。
表6 “两超四强”跨国种企作物生物育种研发重点

1. 瞄准生物育种核心领域加强新兴前沿技术原始创新与集成开发
建议我国应重视生物育种核心领域基础理论研究,研发重点向源头创新转移,从政策和经费上鼓励、支持科研人员开展新基因、新机制及新概念相关的原始创新,研发原创性、具有自主知识产权的新型生物育种技术。另外,立足我国已有基因组编辑原创性研究成果,加强其核心技术工具开发与技术集成,克服脱靶、效率等问题,注重工具和方法的系统化、规模化集成,推进CRISPR基因组编辑技术的成熟和广泛应用,利用与表观遗传学、合成生物学等多学科交叉来研发新的基因组编辑衍生技术。
建议加强对我国本土农业抗虫种质资源的搜集、管理与鉴定,完善细化我国抗虫种质资源数据库,推进分子标记、高通量筛选平台及SNP芯片的开发,搭建专业化、智能化种质资源鉴定评价与基因挖掘平台,以加快针对鳞翅目、鞘翅目、双翅目、半翅目、马铃薯甲虫等我国主要虫害,具有广谱抗虫活性的新抗虫基因的挖掘与利用;加强与农业害虫行为相关的关键基因功能、分子机制、调控网络及害虫抗性进化机制的研究,推动延缓害虫抗性进化的抗虫新机制研发,创制出符合我国虫害防治需求的抗虫作物品种。
3. 强化生物育种核心技术链、产业链知识产权协同保护与布局
建议我国借鉴跨国种企布局经验,加强对作物育种创新链关键环节、核心技术的专利挖掘与布局,在完善育种技术链、种业“育繁推一体化”产业链协同创新与专利布局的同时,将其知识产权保护范围延伸至其下游衍生产业,实现核心技术与技术链、产业链的战略性协同布局与保护。此外,进一步提升我国育种科技工作者的知识产权战略性意识,注重培养兼具技术与知识产权素养的综合型人才,鼓励和发展高质量知识产权服务,提高专利撰写水平和专利质量,为种业高价值专利培育提供人才和服务支撑。
4. 提升知识产权保护水平及全球化结合重点布局的知识产权战略意识
我国应进一步完善知识产权保护制度,营造更好的种业市场竞争秩序和产业环境,以提高本土企业的技术创新积极性,吸引跨国种企加大对中国市场育种技术和品种资源的投入,更有效地引进和利用国外专利技术和新品种。另外,我国种企应强化全球化、国际化发展的知识产权战略意识,注重对核心技术的全球化保护,重视领域技术情报和商业情报的搜集运用,加强对全球生物育种技术发展、监管政策、制度等信息的监测与跟踪,强化技术研发与管理、战略决策之间的协同效应,科学进行市场研判,有的放矢开展知识产权布局。
