一、生化方法类专利
生化方法类专利主要指代各行业中涉及的提取方法、检测方法、组合物类组份专利、部分化学结构式及制备方法专利等大类。众所周知,专利是以公开来换保护,但恰是因为创造性的生化方法公开不必然能获得授权或换来保护,衍生了前端撰写和后端诉讼的困境。
1. 在专利前端撰写困境在四个方面:授权难、“想法类”专利多(比如编专利)、从权质量低、和获权专利的权利要求范围小。生化类专利,如应用领域为中西药物组分、化妆品组分、医用材料组分,或提取制备方法、材料制备方法等等,授权率相对偏低。一些很具有很好的市场前景和应用方向、或者提取方法步骤和检测方法步骤采用了特殊物质达到了成本降低,在撰写时若不公开最关键的组分/物质较难授权;若公开在后端诉讼时难取证、取证后生化类司法鉴定机构难以验证,授权专利无法达到阻碍竞争对手的作用,而最关键的组分/物质公开给企业带来不利影响和损失。另外,即使撰写时公开最关键的组分/物质也未必会授权;即使撰写时采用将最关键的组分/物质上位概念的方式也不能避免公开和授权的平衡问题,有些就产生了“想法类”专利。生化专利撰写获得授权往往是最关键的独权,其余从权多数为现有技术,一旦遇到独权遇到无效、较难通过从权维持专利继续有效。关于获权的权利要求范围大小可能是个“伪命题”,即原本应该很重要、实则实际意义并不大。从业者都知晓要授权专利的保护范围足够大,但无法鉴定验证的大保护范围是个伪命题。独权:一种“前处理稀释液”,包括A组分和B组分,具体的A组分包括A1、A2、A3;B组分包括B1、B2,将样本用稀释液处理后检测。从权:其中A组分中A1为1-3mg/ml、A2为1-3mg/ml、A3为1-3mg/ml;B组分中B1为1-3mg/ml、B2为1-3mg/ml。从表面上来看,若将从权提上去一定会将权利要求的保护范围变小。但往往实际产品售卖时是A和B组分混合使用,通过现有技术(提取/分离或者质谱等)无法获知混合物中具体物质和浓度,则很难进行侵权比对分析。2. 诉讼普遍有取证难、判定难、耗时长、花费高的困境,对生化专利在专利后端诉讼困境在判定难方面更为突出。后端诉讼时律师会通过诉前证据保全(诉后可能会销毁证据)、认定新产品/尽到初步侵权举证而适用举证责任倒置、推定原则(如优势证据、有个杂质只有应用对方的专利才能产生这些杂质)、调取环评报告/注册文件、先启动商业秘密诉讼获得部分证据等。但前端撰写时除注意权利要求保护范围外,也要侧重能被检测技术鉴定出来的也很重要,比如:如果一种组合物是A和B,但检测时是检测A和B的终产物B1、B2。专利撰写时有两种写法:1)组合物包括A和B组分,其中B包括B1和B2;2)合物包括A、B1和B2组分;更推荐后者写法。
业内的诉讼案件多数是机械、电子/电器、通信等领域,生化领域的偏少,即使想从诉讼案件的专利来提升专利撰写质量也较困难,借此也分享两个获得胜诉的方法类侵权诉讼案例。
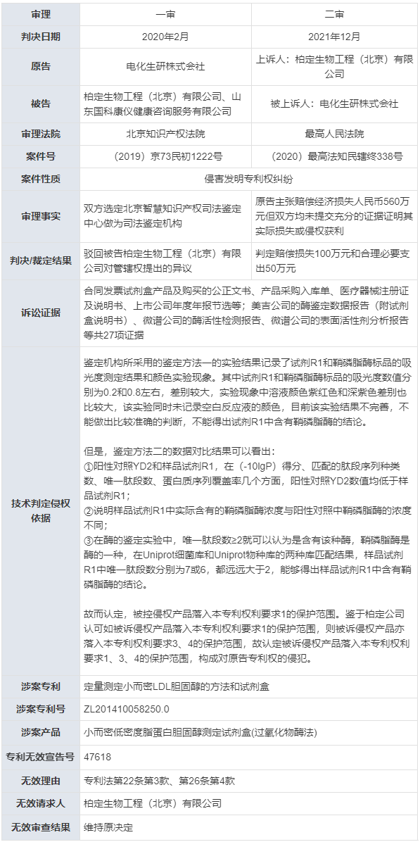
案例1 电化生研株式会社诉柏定生物工程(北京)有限公司侵害发明专利权纠纷案一种用于定量测定小而密LDL胆固醇的试剂盒,所述试剂盒包含至少以下两类试剂组合物:(ii)试剂组合物,其包含:为聚氧乙烯-聚氧丙烯共聚物或者聚氧乙烯衍生物的表面活性剂,所述聚氧乙烯衍生物的亲水-亲油平衡 (HLB)在11以上且小于14;4-氨基安替比林;和过氧化物酶。被控技术:小而密低密度脂蛋白胆固醇测定试剂盒(过氧化物酶法);证据(鉴定方式):引入技术调查员、委托北京智慧知识产权司法鉴定中心对侵权产品进行鉴定(认定送鉴实物试剂R1中包含鞘磷脂酶)、美吉公司的酶鉴定数据报告(附试剂盒说明书)、微谱公司的酶活性检测报告、微谱公司的表面活性剂分析报告;
另外,此专利在北京知识产权法院、(2019)京73民初1589号,电化株式会社也起诉被告重庆中元生物技术有限公司和北京谦恒医疗科技有限公司的小而密低密度脂蛋白胆固醇测定试剂盒(酶法)侵权,处于二审上诉阶段,尚无法查到诉讼结果信息。不过,无效决定号47617,重庆中元生物技术有限公司作为无效请求人,以“专利法第26条第3、4款,专利法实施细则20条第1款、第43条第1款,专利法第22条第3款”请求无效,审查结果仍维持有效。
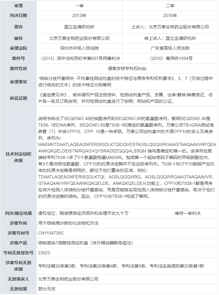
案例2 国立血清研究所诉北京万泰生物药业股份有限公司、深圳市立康生物技术有限公司侵害发明专利权纠纷案权利要求2(经无效修改后)的技术特征为:A、一种诊断试剂盒;B、该试剂盒包含Tb38—1和一种检测试剂;权利要求5(经无效修改后)引用权利要求2(修改后),在权利要求2(修改后)的基础上增加一个技术特征为:C、检测试剂包含结合到结合剂上的报道基团;权利要求7(经无效修改后)引用权利要求5(修改后),在权利要求5(修改后)的基础上增加一个技术特征为:D、所说的报道基团选自放射性同位素、荧光基团、发光基团、酶、生物素以及染料颗粒。被控技术:结核感染T细胞检测试剂盒(体外释放酶联免疫法);证据(鉴定方式):北京紫图知识产权司法鉴定中心出具《鉴定意见书》;前端撰写和后端诉讼是相辅相成的,前端的困境需要后端鉴定体系的完善来缓解,后端的困境需要靠前端的撰写弥补;具体的:1. 提高企业和代理机构对生化专利的重要性意识,借鉴国内外公司高撰写质量的专利、有诉讼实践的专利等撰写模式,提高专利撰写质量;2. 多一些后端检测机构能检测出来的指标探索和公开。2023年9月15日国知局印发《知识产权鉴定机构名录库管理办法》、遴选知识产权鉴定机构名录库入库,为建立健全知识产权侵权纠纷检验鉴定工作体系,亦会促进知识产权鉴定机构专业化、规范化发展。
