提示
×
取消
确定
当前位置:首页 > 新闻资讯
三氟杀线酯、腈吡螨酯等204个农药产品将获登记
来源:中国农药信息网   发布时间:2024-12-02 11:04
简述
2024年第12批拟批准登记农药产品公示根据《行政许可法》《农药管理条例》有关规定,现将第十届全国农药登记评审委员会第16次执行委员会议审议通过的申请登记的204个农药产品、67个登记变更农药产品相关信息予以公示。

2024年第12批拟批准登记农药产品公示


根据《行政许可法》《农药管理条例》有关规定,现将第十届全国农药登记评审委员会第16次执行委员会议审议通过的申请登记的204个农药产品、67个登记变更农药产品相关信息予以公示。如对公示内容有异议,请在公示期内以传真或电子邮件形式实名反馈(包含反馈人姓名、所在单位及联系方式,对未实名反馈的,将不予以回复)。


公示时间:2024年11月28日至2024年12月4日。


联系单位:农业农村部农药检定所综审处(北京市朝阳区麦子店街22号楼,邮编:100125)。

电话:010-59194015

传真:010-59194063

电子信箱:icamags@agri.gov.cn。


附件:

1. 拟批准登记农药产品名单

2. 拟批准登记变更农药产品名单

(http://202.127.42.126/zwb/detail/29643)


农业农村部农药检定所

2024年11月28日


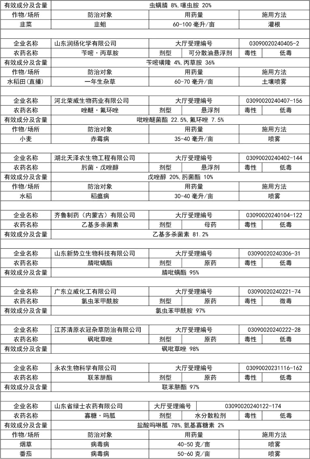
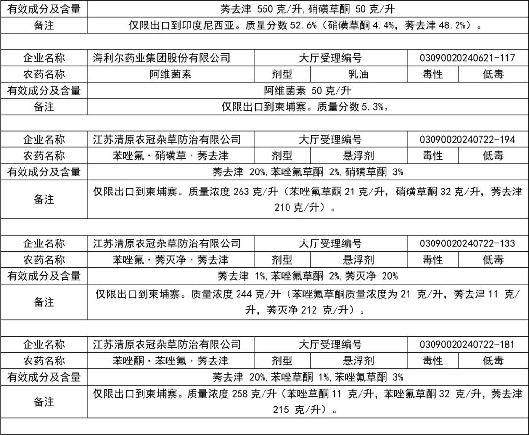
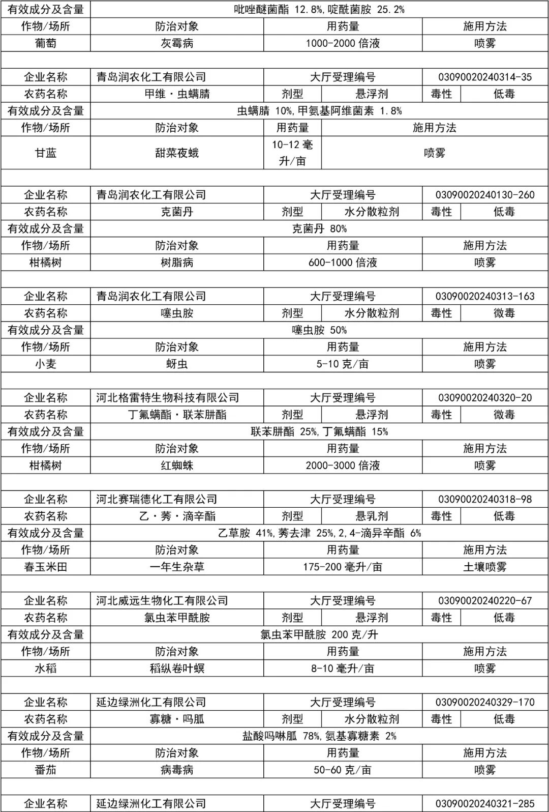
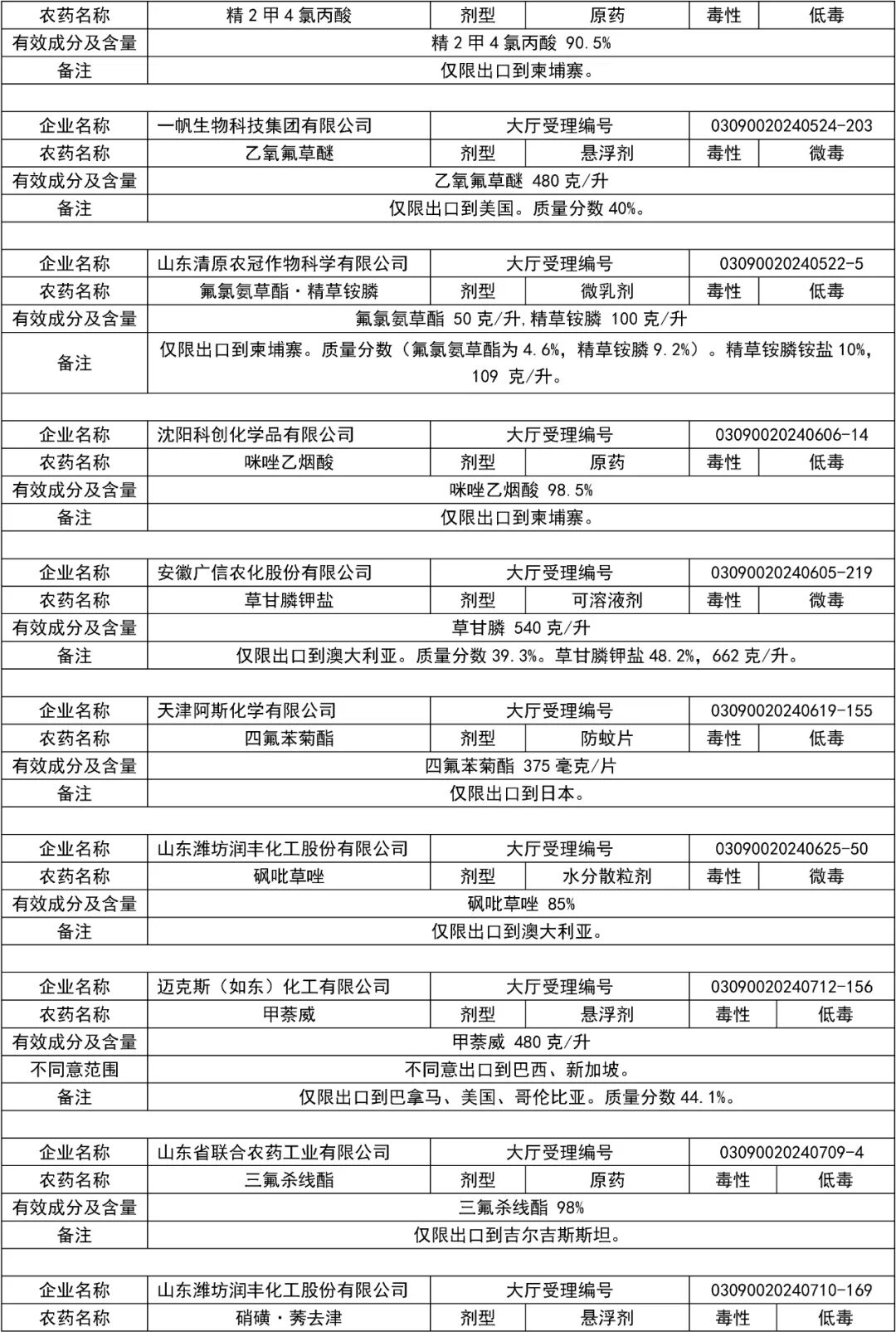
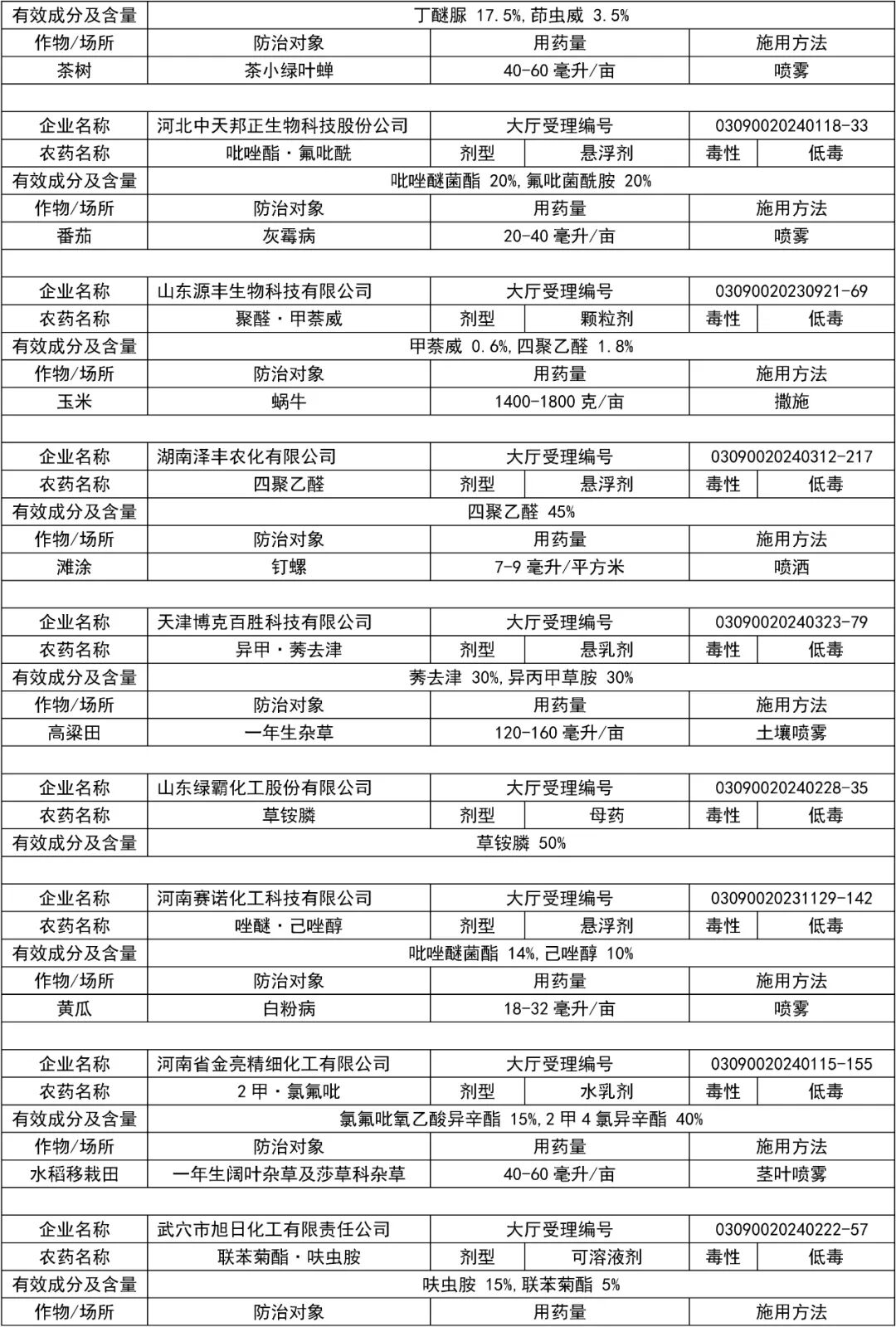
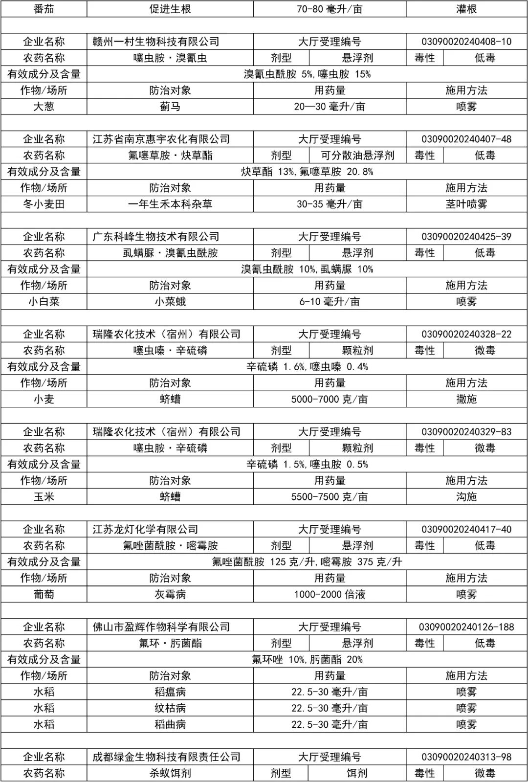
附件1  拟批准登记农药产品名单


图片

图片

图片

图片

图片

图片

图片

图片

图片

图片

图片

图片

图片

图片

图片

图片

图片

图片

图片

图片

图片

图片

图片

图片

图片

图片