近日,南京农业大学植物保护学院李国清、金琳团队在重要国际学术期刊Nature Communications上发表题为“ Mandelonitrile produced by commensal bacteria protects the Colorado potato beetle against predation”的最新研究成果。该研究发现重大外来入侵害虫马铃薯甲虫Leptinotarsa decemlineata能够释放剧毒氰化氢(HCN)抵御天敌捕食;其肠道共生细菌普通变形杆菌Proteus vulgaris菌株Ld01在该过程中发挥关键作用,为宿主生成氰化物苦杏仁苷和扁桃腈,扁桃腈富集于马铃薯甲虫表皮,在甲虫受惊时分解产生HCN,以保护其免受捕食。

马铃薯甲虫是国际上公认的马铃薯毁灭性检疫害虫,也是我国对外重大检疫对象和重要外来入侵物种之一;其具有惊人的生态可塑性和适应性,对所有使用过的各种类型杀虫剂都产生过抗药性,防控形势不容乐观,严重威胁我国马铃薯生产安全。
马铃薯甲虫以成虫和幼虫取食为害,常将整株马铃薯叶片食光,造成严重产量损失;利用天敌对其进行生物控制是马铃薯甲虫持续控制的一项重要和必要技术措施。然而,其幼虫和成虫依赖于橙色和黑色等显著的色彩组合警示捕食者其具有毒性,同时能够分泌和释放毒性化合物,有效抵御天敌的捕食,制约了生物防治技术的应用效果。遗憾的是,马铃薯甲虫分泌和释放毒性化合物的种类、来源和分子机制尚不清楚,破解其中奥秘将是研发利用天敌进行高效生物防治技术的重要途径。
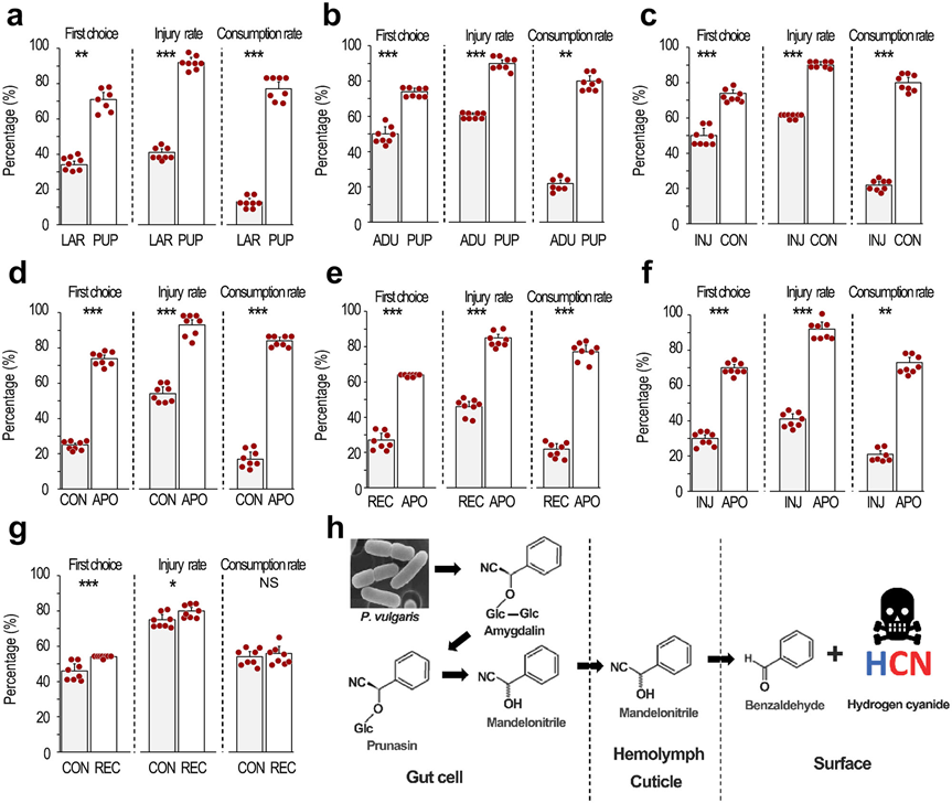
该研究发现马铃薯甲虫幼虫和成虫在受惊时会通过分解扁桃腈(mandelonitrile)和其他氰基化合物来释放大量有毒的氰化氢(HCN)以抵御可能的天敌捕食。而从马铃薯甲虫肠道中分离到一种名为普通变形杆菌(Proteus vulgaris)的细菌菌株Ld01,体外培养能够产生HCN和一种生成扁桃腈的氰基葡萄糖苷——苦杏仁苷(amygdalin);敲除Ld01中编码氰化氢合成酶的基因(hcnB)会降低Ld01的HCN生产能力。
对马铃薯甲虫进行抗生素处理以消除其肠道共生细菌,会导致幼虫和成虫的HCN排放量大幅减少;去除细菌的甲虫可以通过添加扁桃腈或重新接种Ld01来恢复HCN的释放量,但无法通过接种Ld01的hcnB1或hcnB2突变体来恢复;揭示了马铃薯甲虫依赖于分解肠道共生细菌Ld01产生的扁桃腈释放HCN。使用双重选择实验发现天敌家鸡更喜欢捕食去除共生细菌的马铃薯甲虫幼虫,而不是正常幼虫、重新接种Ld01的幼虫或注射扁桃腈的幼虫。
该研究强调了马铃薯甲虫肠道共生细菌在产生生氰化合物扁桃腈及其衍生代谢物HCN方面的作用,这些毒性化合物协助保护马铃薯甲虫免受捕食天敌的捕食。研究可以增强人们对昆虫和共生细菌间互作关系的科学认识,并为利用天敌对马铃薯甲虫进行可持续防控提供科学依据。

马铃薯甲虫依赖于分解肠道细菌产生的生氰化合物释放HCN抵御天敌捕食
该成果以南京农业大学为第一署名单位和通讯单位,李国清教授为论文通讯作者,植物保护学院已毕业博士生康玮楠为论文第一作者,在读博士生潘扬等参与了论文中的关键研究工作。植物保护学院金琳副教授及新疆农业科学院郭文超研究员、付开赟副研究员等参与了该研究工作。该研究得到了国家自然科学基金、新疆科技重大专项(2023A0200602-03)等项目的资助。