此前多个发布进一步优化专利申请预审服务工作的通知,开始取消约号、排号制度,并且对备案主体提交的预审申请,应收尽收。近期,又有多个保护中心发布相关优化通知!本文对相关通知进行了汇总!
目前,仍有多个保护中心设置了年度提交专利数量限制或者需要抢号、约号等
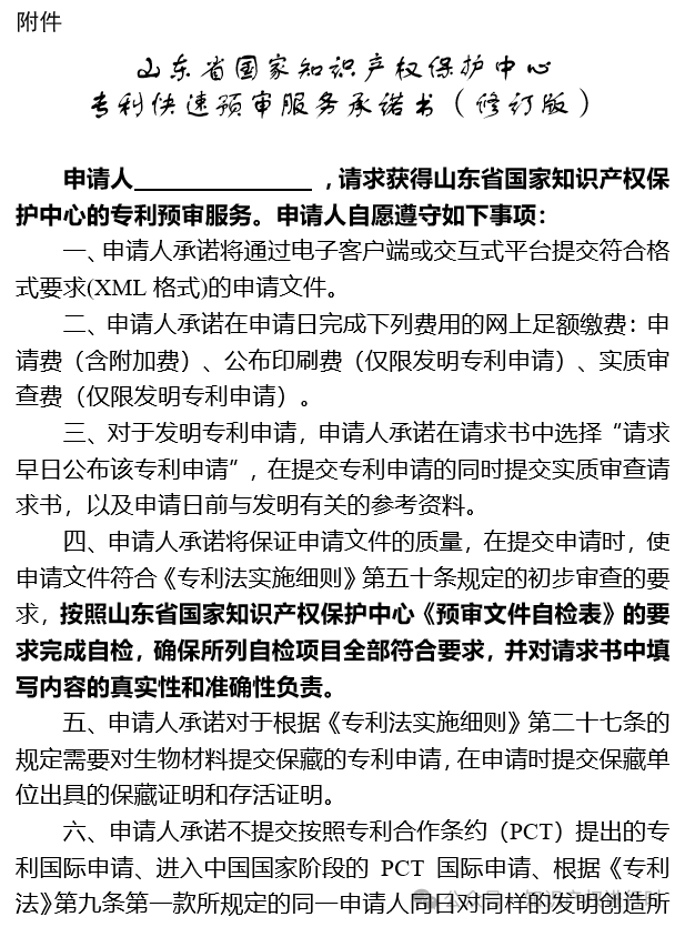
山东省知识产权保护中心
(2025年3月10日)
关于优化专利预审服务工作的通知
各相关单位:
为深入贯彻全省抓改革创新促高质量发展大会精神,认真落实省局工作部署,扎实推进专利快速预审便利化改革,立足工作实际和创新主体需求,不断提高专利预审便利化、规范化、标准化水平,省保护中心现对专利预审服务流程、材料等进行优化,即日起执行。
一是高质量申请应收尽收。坚持专利预审申请工作日不间断受理模式,申请主体应筛选高质量专利申请提交预审。
二是精简预审申请材料。实施专利预审告知承诺制,《承诺书》(见附件)可缺省发明名称、多次使用,有效期自盖章之日起至当年年底;《专利申请须知》、专利申请PDF格式文件、第一发明人身份证复印件、《预审文件自检表》及总委托书证明材料等可免于提交,由申请主体承诺自行做好相关信息核查。
三是容错受理预审申请。对于发明专利请求书未勾选“请求早日公布该专利申请”、部分程序性材料缺失等情形,但技术方案完整的专利预审申请可容错受理,有效节约申请主体时间成本,支持“一次办好、一次办结”。
四是提高预审管理质效。强化专利预审申请质量监测,对预审申请质量较低的备案主体及代理机构予以书面提醒,若申请质量短期内仍无有效提升,我中心将采取必要的主动管理措施。
附件:山东省国家知识产权保护中心专利快速预审服务承诺书(修订版)
山东省国家知识产权保护中心专利快速预审服务承诺书(修订版)


山东省国家知识产权保护中心
2025年3月10日
陕西省知识产权保护中心
(2024年12月30日)
陕西省知识产权保护中心关于进一步优化专利申请预审服务工作的通知
各有关单位:
为充分发挥专利申请预审服务效能,更好满足创新主体对专利预审的需求,陕西省知识产权保护中心(以下简称“陕西保护中心”)决定进一步优化专利申请预审服务,现将具体事项通知如下:
一、最大限度满足专利申请预审需求。即日起,陕西保护中心对备案主体提交的预审申请,结合预审能力和资源,最大限度满足专利申请预审需求,应收尽收,实现专利预审高效服务,为避免因集中提交专利申请预审案件而影响预审服务质效,备案主体应合理安排专利申请预审案件提交进度。
二、严格把控专利申请预审质量。请各备案主体和代理机构参照《规范申请专利行为的规定》(国家知识产权局局令第77号)和《陕西省知识产权保护中心备案主体、代理机构专利申请预审服务管理办法(试行)》对提交的预审案件进行质量管控,强化预审案件撰写质量,切实规范做好自检工作。
三、加强专利申请预审规范化管理。备案主体应建立专利申请内部遴选机制,择优筛选高质量、确有加快需求的专利申请提出专利申请预审请求,陕西保护中心将对备案主体和代理机构实施分级分类管理,动态监测专利申请预审案件质量,对专利申请预审案件存在不以保护创新为目的、低质量或其他扰乱专利申请预审工作秩序的,将依据相关规定进行严肃处理。
特此通知。
陕西省知识产权保护中心
2024年12月30日
昆明市知识产权保护中心
(2024年12月26日)

河北知识产权保护中心
(2024年12月17日)


新乡市知识产权保护中心
(2024年12月23日)
新乡市知识产权维权保护中心关于调整优化部分专利预审服务事项的通知
各有关单位:
为进一步发挥国家级知识产权保护中心专利预审职能优势服务创新主体高质量发展,促进我市重点产业链专利申请量质齐升,加快形成新质生产力,新乡市知识产权维权保护中心(以下简称“中心”)拟对部分专利预审服务事项进行调整优化。具体如下:
一、取消专利预审申请预约环节
2024年12月24日前,中心将完成案件提交预约系统中全部排队案件的接收;从2024年12月25日起,关闭案件提交预约系统,全面取消专利预审申请预约排队环节,实现即提即收。
二、优化预审申请文件提交
对专利预审申请文件中《申请人承诺书》和《代理机构承诺书》实行一书多用,同一申请人和同一代理机构签署一份《承诺书》后即认为对当年向中心提交的所有预审申请作出承诺,可多次使用。
三、简化账号密码找回程序
注册备案的申请主体和代理机构账号密码遗失需要找回时,只需向中心电子邮箱发送《预审管理平台账号维护申请表》(见附件1),并加盖单位公章,中心将在2个工作日内通过邮箱进行反馈,其他信息变更请登陆预审管理平台处理。
四、围绕重点需求提供专项预审服务
在专利申请符合中心预审服务产业领域情况下,备案主体如有重大技术创新拟通过预审途径申报专利,或者在短期内需要提交多项专利预审申请的(三件以上且至少一件发明),可提前向中心电子邮箱提交《专项预审服务申请表》(见附件2),经中心审核符合条件的,将根据产业领域和需求情况指定预审员提供“一对一”的专利预审服务,并视需求情况靠前指导备案主体和代理机构共同做好专利挖掘和布局工作。
五、开展预审授权专利转化运用典型案例收集工作
经中心预审授权的专利转化为产品后产出较大经济效益,或者以转让、许可、质押、作价入股等方式实现运用转化,或者获得中国专利奖和河南省专利奖等奖项的,备案主体应及时向中心报送《预审授权专利转化运用典型案例报送表》(见附件3),中心将利用多种渠道加强宣传推广,并在中心提供的各项知识产权公共服务中给予重点支持。
联系人:刘彦君 郭甜
联系电话:0373-3050217
电子邮箱:xxbhzx@126.com
附件:附件1:预审管理平台账号维护申请表.docx
附件2:专项预审服务申请表.docx
附件3:预审授权专利转化运用典型案例报送表.docx
2024年12月23日
吉林省知识产权保护中心
(2024年12月11日)
吉林省知识产权保护中心关于优化专利申请预审服务的通知


附件:《承诺书》(可编辑版本)
西安市知识产权保护中心
(2024年12月11日)
西安市知识产权保护中心关于 进一步优化专利申请预审服务工作的通知
各有关单位:
为充分发挥专利申请预审服务效能,满足创新主体对专利预审的需求,西安市知识产权保护中心拟进一步优化专利申请预审服务,自2024年12月12日起,对备案主体提交的预审申请,应收尽收,实现专利预审高效服务。
请各备案主体和代理机构参照《规范申请专利行为的规定》(国家知识产权局局令第77号)和《西安市知识产权保护中心专利申请预审服务管理办法》对提交的预审案件进行质量管控,建立专利申请内部遴选机制,择优筛选高质量、确有加快需求的专利申请提交预审请求,并合理安排专利申请预审提交进度。
特此通知
西安市知识产权保护中心
2024年12月10日
武汉知识产权保护中心
(2024年12月10日)
武汉知识产权保护中心关于进一步优化专利申请预审服务的通知
各有关单位:
为更好服务光电子信息和高端装备制造产业创新发展需求,助力科技创新成果加速转化,促进武汉建设具有全国影响力的科技创新中心,武汉市知识产权保护中心(以下简称“武汉保护中心”)进一步优化专利申请预审服务工作,现将有关事项通知如下:
一是最大限度满足专利申请预审需求。实现合理专利预审需求应收尽收。加强备案主体服务跟踪,根据备案主体创新能力和实际需求提供有效的预审服务支持。为避免因集中提交专利申请预审请求而影响预审服务质效,备案主体应合理安排专利申请预审提交进度。
二是加强专利申请预审规范化管理。加强预审备案管理,强化预审案件把关,对专利申请预审案件存在不以保护创新为目的、质量不高或其他扰乱专利申请预审工作秩序的,武汉保护中心将依据有关文件规定进行严肃处理。
三是加强专利申请预审质量管理。完善备案主体、专利代理机构分级分类管理机制,引导备案主体和专利代理机构择优筛选高质量、确有加快需求的专利申请提交预审请求。
特此通知。
武汉知识产权保护中心
2024年12月10日
山西省知识产权保护中心
(2024年12月9日)
山西省知识产权保护中心关于系统升级及预审相关工作安排的通知
各相关单位:
为便利广大创新主体享受预审服务,山西省知识产权保护中心(以下简称“中心”)已完成预审系统的迭代升级,现将预审相关工作安排如下:
一、全面取消约号、排号制度,由此前“仅提供案件名称等基本信息,根据系统短信通知进行案件提交”调整为“进行案件预约时即提交已撰写完成的申请文件”。
二、试行创新主体年提交预审专利数量不设限,全力满足创新主体需求。
三、严格执行国知局《规范申请专利行为的规定》(国知局令77号),严厉打击不以保护创新为目的的非正常申请专利行为,严控预审申请质量,执行“宽进严审”政策,定期对代理机构和创新主体提交预审申请质量进行统计,按《规范申请专利行为的规定》及中心的《山西省知识产权保护中心备案主体、代理机构预审服务管理办法》予以相应正反激励。
请广大代理机构及创新主体能够与我们一同维护预审工作秩序,中心会根据反馈情况,适时出台更多惠民措施,持续推动预审工作高质量开展!
山西省知识产权保护中心
2024年12月9日
湖南省知识产权保护中心
(2024年12月9日)
关于专利预审系统升级和取消专利预审案件预约环节的通知
各有关单位:
为更好满足创新主体需求,强化知识产权源头保护,助力“三高四新”知识产权强省建设,湖南省知识产权保护中心定于12月14日至12月15日对专利预审系统进行升级,升级期间暂停系统服务,请各有关单位提前做好计划安排,带来不便,敬请谅解。
升级后的系统将不再设置专利预审案件预约环节,预审案件可现提现交。为避免因专利预审案件扎堆提交影响预审服务质效,请各备案主体和代理机构合理安排专利预审案件提交进度,并严格按照《规范申请专利行为的规定》(国家知识产权局局令第77号)和《湖南省知识产权保护中心备案主体、专利代理机构专利快速预审服务管理办法(试行)》(湘知保发〔2023〕7号)管控专利预审案件质量,对于违反以上规定的行为,我中心将严肃处理。
特此通知。
湖南省知识产权保护中心
2024年12月9日
南京市知识产权保护中心
(2024年12月6日)
关于进一步优化专利申请预审服务工作的通知
各有关单位:
为更好满足创新主体的预审需求,充分发挥专利申请预审服务效能,助力南京打造发展新质生产力的重要阵地,南京市知识产权保护中心(以下简称“南京知产保护中心 ”)拟进一步优化专利申请预审服务工作,现将具体事项通知如下:
一、最大限度满足专利申请预审需求。对备案主体提交的专利申请预审案件,应收尽收,实现专利申请预审案件不抢号、不预约、不排队。为避免因集中提交专利申请预审案件而影响预审服务质效,备案主体应合理安排专利申请预审案件提交进度,严格按照江苏省地方标准《专利申请预审规范》(DB 32/T 4157—2021)办理预审业务。
二、完善专利申请集中预审服务。严格执行南京市地方标准《专利申请集中预审规范》继续扩大集中预审服务试点范围,丰富资格审核以及案件集中审查方式,强化对于创新主体高价值专利培育以及关键核心技术专利布局的指导,规范建立集中预审专项服务档案,加强服务跟踪与反馈。
三、严格把控专利申请预审质量。备案主体应建立专利申请内部遴选机制,择优筛选高质量、确有加快需求的专利申请提出专利申请预审请求。强化预审案件撰写质量,各备案主体、代理机构在提交专利申请预审案件时应切实规范做好自检工作,并同步提交《预审质量自检表》,对多次违反《预审质量自检表》所列项导致预审案件不通过的,将发放《预审质量告知书》并定期进行通报。
四、加强专利申请预审规范化管理。动态监测专利申请预审案件质量,对专利申请预审案件存在不以保护创新为目的、低质量或其他扰乱专利申请预审工作秩序的,南京知产保护中心将依据《备案主体、代理机构预审服务管理办法(2024)》(宁知保〔2024〕28号)相关规定进行严肃处理。夯实执业代理师法律责任,严厉打击“黑代理”和冒名代理的非法行为,对于违反相关规定的代理机构,将依据《关于进一步提升专利申请预审质量的通知》(宁知保〔2024〕10号)进行处理。
本通知自发布之日起实施。
南京市知识产权保护中心
2024年12月6日
烟台市知识产权保护中心
(2024年12月3日)
关于取消专利申请预审服务预约机制的说明

佛山市知识产权保护中心(2024年11月28日)
关于优化专利申请预审服务的通知
各有关单位:
为充分发挥专利申请预审服务效能,更好满足创新主体预审需求,助力培育新质生产力,佛山市知识产权保护中心(以下简称“佛山保护中心”)拟进一步优化专利申请预审服务,现将有关事项通知如下:
一是最大限度满足专利申请预审需求。对备案主体提交的预审申请,应收尽收,实现专利预审申请不抢号、不预约、不排队。为避免因集中提交专利申请预审请求而影响预审服务质效,备案主体应合理安排专利申请预审提交进度。
二是加强专利申请预审规范化管理。加强备案管理,强化预审审查把关,对专利申请预审案件存在不以保护创新为目的、质量不高或其他扰乱专利申请预审工作秩序的,佛山保护中心将依据《佛山市知识产权保护中心专利申请预审服务管理办法》相关规定进行严肃处理。备案主体应建立专利申请内部遴选机制,择优筛选高质量、确有加快需求的专利申请提交预审请求。登记代理机构应提升专利申请预审案件撰写质量。
三是简化专利预审承诺书。启用新版专利预审《承诺书》(“预审管理平台-下载中心”下载),备案主体填写《承诺书》时可省略发明名称,同一自然年度内不同预审案件可提交相同的《承诺书》盖章件。
特此通知。
佛山市知识产权保护中心
2024年11月28日
(联系人:吕老师,联系电话:0757-82961762)
北京市知识产权保护中心(2024年11月18日)
北京市知识产权保护中心关于进一步优化专利申请预审服务工作的通知
各有关单位:
为更好满足创新主体的需求,助力培育和发展新质生产力,支持北京国际科技创新中心建设,北京市知识产权保护中心(以下简称北京保护中心)根据国家知识产权局对专利预审工作的最新要求,进一步优化专利申请预审提交工作,加强专利申请预审规范化管理,着力提升专利申请预审服务质效。现将有关事项通知如下:
一是最大限度满足专利申请预审需求。不再设置备案主体年度提交量限制。为避免因集中提交专利申请预审请求而影响预审服务质效,备案主体应合理安排专利申请预审提交进度。
二是从源头提升专利申请预审质量。引导备案主体建立专利申请内部遴选机制,择优筛选高质量、确有加快需求的专利申请提交预审请求。引导专利代理机构提升专利申请预审案件撰写质量。
三是加强专利申请预审规范化管理。动态监测专利申请预审质量,对于专利申请预审请求不以保护创新为目的、质量不高或其他扰乱专利申请预审工作正常秩序的,将依据《北京市知识产权保护中心专利申请预审服务管理办法》相关规定进行严肃处理。
四是深入开展发明专利申请批量预审审查试点工作。备案主体按照相关要求提交发明专利申请批量预审请求,并及时向北京保护中心反馈发明专利实施效果表。
五是持续开展“卡脖子”关键核心技术专利申请预审专项服务。针对“卡脖子”关键核心技术领域备案主体实际需求,提供“一对一”靠前服务,指导备案主体用好专利申请预审途径加速关键核心技术专利布局。
本通知自发布之日起实施,《北京市知识产权保护中心优化专利申请预审提交工作实施方案(试行)》《北京市知识产权保护中心关于进一步优化专利申请预审提交工作的通知》同时废止。
北京市知识产权保护中心
2024年11月8日
湘潭市知识产权保护中心(2024年11月15日)
湘潭市知识产权保护中心 关于优化专利申请预审服务工作的通知
各有关单位:
为更好满足创新主体的需求,助力培育和发展新质生产力,推动湘潭市相关产业高质量发展,湘潭市知识产权保护中心(以下简称湘潭保护中心)根据国家知识产权局对专利预审工作的最新要求,进一步优化专利申请预审提交工作,加强专利申请预审规范化管理,着力提升专利申请预审服务质效。现将有关事项通知如下:
一是最大限度满足专利申请预审需求。不再设置备案主体每日提交量以及年度提交量限制。为避免因集中提交专利申请预审请求而影响预审服务质效,备案主体应合理安排专利申请预审提交进度。
二是从源头提升专利申请预审质量。引导备案主体建立专利申请内部遴选机制,择优筛选高质量、确有加快需求的专利申请提交预审请求。引导专利代理机构提升专利申请预审案件撰写质量。
三是加强专利申请预审规范化管理。动态监测专利申请预审质量,对于专利申请预审请求不以保护创新为目的、质量不高或其他扰乱专利申请预审工作正常秩序的,将依据《湘潭市知识产权保护中心备案主体、代理机构预审服务管理办法(试行)》相关规定进行严肃处理。
四是持续开展“卡脖子”关键核心技术专利申请预审专项服务。针对“卡脖子”关键核心技术领域备案主体实际需求,提供“一对一”靠前服务,指导备案主体用好专利申请预审途径加速关键核心技术专利布局。
本通知自发布之日起实施。
湘潭市知识产权保护中心
2024年11月15日
安徽省知识产权保护中心(2024年11月1日)
关于安徽省知识产权保护中心取消专利预审案件预约的通知
各有关单位:
为提高专利审查的效率和速度,以更好地保护创新成果和促进技术进步,自2024年11月1日起,安徽省知识产权保护中心取消专利预审案件预约环节,预审案件可现提现交,对备案主体提交的专利预审申请,应收尽收,实现专利预审申请不抢号、不预约、不排队,为创新主体提供更优质便捷的专利预审服务,充分发挥知识产权赋能科技创新发展,进一步提升安徽省知识产权公共服务工作效能。
请各备案主体和代理机构参照《规范申请专利行为的规定》(国家知识产权局局令第77号)和《安徽省知识产权保护中心专利预审备案主体和代理机构管理办法》对提交的预审案件进行严格质量管控。
联系电话:0551-66185230、66185262
安徽省知识产权保护中心
2024年10月23日
济南市知识产权保护中心(2024年7月5日)
关于济南市知识产权保护中心取消专利预审预约排队的通知
各有关单位:
为回应创新主体需求,提高专利审查的效率和速度,以更好地保护创新成果和促进技术进步,自2024年7月17日起,济南市知识产权保护中心取消专利预审预约排队,对备案主体提交的所有专利预审申请,实现应收尽收,为创新主体提供更优质便捷的专利预审服务,充分发挥知识产权赋能新质生产力的重要作用,进一步提升济南优势产业关键技术保护和前沿技术布局的能力和水平。请各备案主体和代理机构参照《规范申请专利行为的规定》(国家知识产权局局令第77号)和《济南市知识产权保护中心专利预审申请主体和代理机构管理办法(试行)》对提交的预审案件进行严格质量管控。联系电话:0531-82988720,82988718
2024年7月15日
济南市知识产权保护中心
浙江省知识产权保护中心(2024年4月26日)
