
农药登记信息 2022年第10期
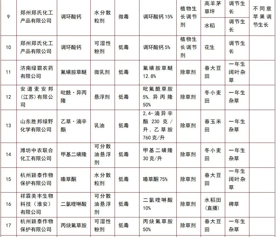
根据《农药管理条例》《农药登记管理办法》等有关规定,经技术审查、全国农药登记评审委员会评审,批准响水中山生物科技有限公司等19家企业的23个非新农药产品登记(1个非新农药产品部分登记),浙江威尔达化工有限公司等102家企业的151个农药产品登记变更(5个农药产品部分登记变更)。对批准登记及登记变更产品颁发《农药登记证》、核准标签内容(标签内容见附件,不再核发纸质标签)。
http://www.zzys.moa.gov.cn/gzdt/202203/t20220330_6394683.htm)
农业农村部农药管理司