多杀霉素(Spinosad)是由美国陶氏益农公司(现为科迪华)开发的一种大环内酯类杀虫剂,其来源于放线菌刺糖多孢菌的次级代谢产物。虽然多杀霉素同样作用于昆虫的神经系统,但与吡虫啉等新烟碱类杀虫剂针对烟碱型乙酰胆碱受体(nAChR)的机制不同,多杀霉素特异作用于nAChR变构调节剂位点I,因此基于这样的作用机理,IRAC将多杀霉素和乙基多杀霉素单独归为第5组。
多杀霉素具有胃毒和触杀作用,能有效防治鳞翅目、双翅目和缨翅目害虫,还能很好地防治鞘翅目和直翅目中一些食叶性害虫。在我国登记的多杀霉素产品主要用于小菜蛾、蓟马、甜菜夜蛾等蔬菜害虫的防治,也广泛被用于防治稻纵卷叶螟、棉铃虫等害虫。
作为一种高效、低毒、低残留的生物农药,多杀霉素的有效性和安全性已被广泛论证,近期,欧盟更新发布了由科迪华作为主要申请人的多杀霉素再评审初步结果,多杀霉素的安全性再获认可,基本确定了这一热点杀虫剂无内分泌干扰效应。
科迪华为本次多杀霉素欧盟再评审的申请人,在之前的过程中,荷兰和法国作为主评审国(RMS)和共评审国(Co-RMS)实际上早在2017年就已完成了评估草案(RAR),紧随其后,欧洲食品安全局(EFSA)也在2018年发布了评估结论。但由于同年颁布的欧盟农药与消杀产品内分泌干扰评估指南的正式实施,其中要求新农药和再评审申请人需要产生新的与内分泌干扰有关的试验资料,并开展充分的评估。
对此EFSA要求再评审申请人针对多杀霉素存在的数据缺口,补充新的健康和生态毒理内分泌干扰数据,因而触发了再评审工作的暂停(被称为Clock Stop)。直至科迪华提交了新数据后,多杀霉素的再评审工作才得以重启,并于近期正式发布了新的评估草案。
更新后的多杀霉素评估草案公众评议截至日期为2023年10月16日,接下来EFSA会根据最新的评估草案以及公众评议的反馈,来给出最终的风险评估结论。
1. 欧盟内分泌干扰评估框架
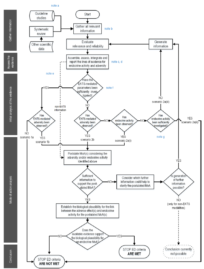
欧盟内分泌干扰评估体系建立在世界卫生组织(WHO/IPCS)对内分泌干扰物的定义之上,即内分泌干扰物既需要识别到能在人类和环境中非靶标生物中产生内分泌干扰有害损伤(adversity),也需要被发现存在内分泌干扰活性(activity),同时最为重要的一点是必须通过作用机制(Mode of Action, MoA)分析阐明其中内分泌干扰相关活性(activity)与有害损伤(adversity)之间的因果关系。
基于这一内分泌干扰物的定义,经济合作发展组织(OECD)开发了Level1至5的内分泌干扰物健康和生态毒理测试与评估概念框架(OECD Conceptual Framework),重点评估雌激素(Estrogenic)、雄激素(Androgenic)、甲状腺激素(Thyroidal)和类固醇激素(Steroidogenic)(简称为EATS)介导的内分泌干扰效应,其中不同级别的具体试验或资料内容如下:
Level 1包括了两个方面的内容,其一是对已有相关数据进行充分的调研检索,其二是采用(Q)SAR、交叉参照(read-across)、分子对接(molecular docking)等非测试方法,对化合物的内分泌干扰效应进行初步的识别。
Level 2和3均是对化合物的内分泌干扰活性(activity)进行研究,其中Level 2主要涉及的是体外(in vitro)试验方法,Level 3主要涉及的是体内(in vivo)试验方法,由于之前符合Level 2和3的相关试验指南相对较少,因此也是OECD最近几年重点新增的指南方法。
Level 4和5均是对化合物的内分泌干扰有害损伤(adversity)进行研究,这些试验内容基本源于已建立的OECD试验指南(如OECD TG 414,416等),均是在这些传统试验中近可能识别到与内分泌干扰相关的有害损伤,而Level5相比于Level4的区别则在于Level5更为强调在测试物种的整个生命周期(如OPPTS 850.1500:鱼类全生命周期毒性试验)识别到的有害损伤。
欧盟内分泌干扰评估指南中所涉及的试验内容正是基于OECD概念框架所开发的,申请人需要产生、补充和组织一系列目标化合物的内分泌干扰相关健康和生态毒理数据,并通过证据权重(Weight of Evidence, WoE)的方式进行加权分析,最终依据指南中所形成的评估流程图得出目标化合物是否属于内分泌干扰物的结论。
而欧盟内分泌干扰评估指南中的难点是一旦某个化合物被识别到具有潜在的内分泌干扰活性(activity)与有害损伤(adversity),则需要进一步开展作用机制(MoA)分析以明确活性(activity)与有害损伤(adversity)两者的因果关系。得益于有害结局路径(AOP)发展的成熟,指南中也在目标化合物内分泌干扰效应的确认方面引入了AOP框架。

基于有害结局路径(AOP)的内分泌干扰评估
(来源:EFSA内分泌干扰物评估指南)
2. 健康毒理相关的多杀霉素内分泌干扰评估
根据2018年完成的多杀霉素再评审报告,EFSA基于已有的毒理学数据足以证明多杀霉素不具有甲状腺素(Thyroidal)介导的内分泌干扰效应(T-modality),但EFSA仍认为雌激素(Estrogenic)、雄激素(Androgenic)和类固醇激素(Steroidogenic)介导的内分泌干扰效应(EAS-modalities)是未经充分研究的,因此EFSA要求申请人根据内分泌干扰评估指南,补充一系列涉及Level 2和Level 3的内分泌干扰试验数据。
对此科迪华新提交了OECD TG 440 啮齿动物子宫增重试验(Level 3)、OECD TG 441 大鼠Hershberger试验(Level 3)、OECD TG 455 雌激素受体转录激活试验(Level 2)、OECD TG 458 雄激素受体转录激活试验(Level 2)和OECD TG 456 H295R类固醇生成测定试验(Level 2)。再综合之前的试验数据、证据权重(WoE)分析和公开来源文献检索,最终形成了健康毒理相关的多杀霉素内分泌干扰评估报告,并确认多杀霉素不符合现有欧盟健康毒理相关内分泌干扰物的定义。
3. 生态毒理相关的多杀霉素内分泌干扰评估
对于生态毒理相关的内分泌干扰评估,EFSA认为多杀霉素在T-modality和EAS-modalities这两方面均存在数据缺口,对此科迪华在T-modality方面新补充了OECD TG 231 两栖动物变态发育试验(AMA)(Level 3),在EAS-modalities上则新增了OECD TG 229 鱼类短期繁殖试验(FSTRA)(Level 3)。
由于生态毒理相关的内分泌干扰评估涉及多个环境非靶标脊椎动物,为了对多杀霉素进行更为充分的评估,除了关注已有的鸟类和鱼类数据,也利用了健康毒理评价过程中涉及的哺乳动物数据,最终再结合WoE分析和公开来源文献检索,确定了多杀霉素不符合现有欧盟生态毒理相关内分泌干扰物的定义。基于申请人提供的这些试验结果和进一步的系统分析,欧盟评审机构初步确认多杀霉素无内分泌干扰效应。
多杀霉素靶向的是经济作物中为害较为严重的鳞翅目、双翅目和缨翅目害虫,且具有高效、低毒、低残留的特点,虽然自开发上市已有20多年的历史,但市场份额一直以来未有较大增长。造成这一局面的原因一方面受限于高产菌株的选育,导致原药生产成本居高不下;另一方面也可能与阿维菌素和甲维盐的市场高度重合,差异性优势不显著。
而随着国内企业在多杀霉素的生产端攻克了工艺难关,尤其是通过技术创新实现了多杀霉素的大规模生产和关键质量参数α值注不断提升,多杀霉素的经济性开始显现,应用范围也持续拓展。值得注意的是在2023年,首个双酰胺类热门产品氯虫苯甲酰胺与多杀霉素的混配制剂在我国成功登记上市了,可以预见的是国内多杀霉素的高质量应用发展将得益于产能的提升。
在全球范围内,一直以来欧盟农药政策都具有“风向标”意义,尽管与多杀霉素存在部分市场重合的甲维盐欧盟再评审结果尚未披露,但在2020年9月甲维盐已被列入欧盟候选替代(CfS)物质清单;阿维菌素则经欧盟再评审之后,由于对鸟类、野生哺乳动物、水生无脊椎动物、蜜蜂、非靶标节肢动物等均具有较高的风险,于2023年被最终限制为仅能在温室大棚中使用。
相较之下,多杀霉素的安全性无疑是其核心优势,不仅原药低毒,而且与阿维菌素和甲维盐相比对环境非靶标生物的影响也较低,同时本次多杀霉素在欧盟内分泌干扰评估结果的公布也再一次认可了其使用过程中的低风险性。
整体而言,随着国内的产能提升和全球范围内的产品差异性凸显,多杀霉素的成长空间正在开启!
注:多杀霉素A和多杀霉素D的比值为产品的α值,该值越大代表产品效果越好。
