甲氨基阿维菌素苯甲酸盐(简称甲维盐),英文通用名emamectin benzoate,CAS登记号155569-91-8。化学名称为(4R)-4-脱氧-4-甲氨基阿维菌素B1苯甲酸盐],是以天然发酵产物阿维菌素B1a为原料经结构修饰半合成而来的一种生物源农药,其在大幅提高药效的同时还优化了毒性和残留等安全性指标。因其保留了阿维菌素类药剂独特的杀虫作用机理并又具备了广谱、高效、低毒、低残留等绿色农药的诸多优点而被作为高毒有机磷农药的替代药剂大规模推广应用,甲维盐相关产业也在我国落地生根,蓬勃发展,相关合成工艺也在不断优化升级。甲维盐在我国的推广使用已有超20年的历史,其工业化生产规模不断扩大,在保障我国粮食安全中发挥了举足轻重的作用。中国现已成为全球最大的甲维盐生产国和出口国,在满足我国农业生产需要的同时,产品还销往印度、东南亚和南美等众多国家和地区,成为中国农药工业世界性的亮点产品。

2000年,国内第一个甲维盐原药科研项目在山东京博农化科技股份有限公司立项,项目建成国内第一条甲维盐生产线,开启了我国甲维盐工业化生产和商品化应用的历程。随后河北威远生物化工有限公司、青岛凯源祥化工有限公司等国内知名企业也相继投产,并在沈阳化工研究院的牵头下参与了我国甲维盐原药及乳油制剂相关标准的制定,为我国甲维盐产业化发展开辟了道路。

图1为2007年1月1日至2024年12月21日甲维盐产品登记趋势图,可知:2007—2012年甲维盐相关产品的登记数量呈逐年上升趋势,2012年迎来登记高峰之后逐年回落,新冠疫情后登记趋势趋于平缓。
当前我国共有来自全国11个省(自治区、直辖市)的27家企业登记生产甲维盐原药产品,山东、江苏和河北的甲维盐原药生产企业数量位居全国前三。截至2024年12月21日,我国甲维盐相关产品登记企业增加到538家,分布在全国28个省、自治区或直辖市,其中50%以上企业位于华东地区,登记企业数量最多的省份为山东,有134家农药生产企业登记有甲维盐相关产品,其次依次为河南、河北、江苏、安徽、广东、江西、广西、陕西和浙江(图2)。

截至2024年12月21日,全国共登记甲维盐相关制剂产品1253个,其中单剂687个,混剂566个。山东、河北、江苏3省的甲维盐制剂产品登记数量位列全国前三。其中山东省登记数量最多,达316个,约占总数的25%(图3)。

2.1 甲维盐单剂登记应用情况
图4为2008年1月1日—2024年12月21日我国甲维盐与阿维菌素单剂产品登记情况,可知:2010年我国甲维盐单剂产品的登记数量开始超过阿维菌素单剂,并在2012年达到高峰。截至2024年12月21日,我国尚在登记有效期内的甲维盐单剂产品达到687个,但仍低于阿维菌素单剂产品的登记数量(818个)。

截至2024年12月21日,我国甲维盐单剂产品的制剂有效成分含量大部分在9%以下,主要为5%、1%、2%、3%、0.5%和8%等(图5),少量有效成分为26.4%的产品则仅用于出口。随着使用年限的增加和抗药性的发展,甲维盐登记单剂有效成分含量呈明显增加趋势:有效成分在3%以下的甲维盐单剂产品超过75%为2013年(含)之前登记;有效成分含量为5%的甲维盐单剂产品40%以上为2014年(含)之后登记;有效成分含量为8%的单剂产品则大部分为2020年(含)以后新近登记。

2.2 甲维盐混配登记应用情况
截至2024年12月21日,我国登记甲维盐混剂共50种,产品总计566个,其中登记产品数量较多的品种有甲维·氯虫苯(chlorantraniliprole)(72个)、甲维·茚虫威(indoxacarb)(66个)、高氯(betacypermethrin)·甲维盐(55个)、甲维·虱螨脲(lufenuron)(53个)、甲维·虫螨腈(49个)、甲维·毒死蜱(chlorpyrifos)(41个)、甲维·氟铃脲(hexaflumuron)(29个)等(图6)。

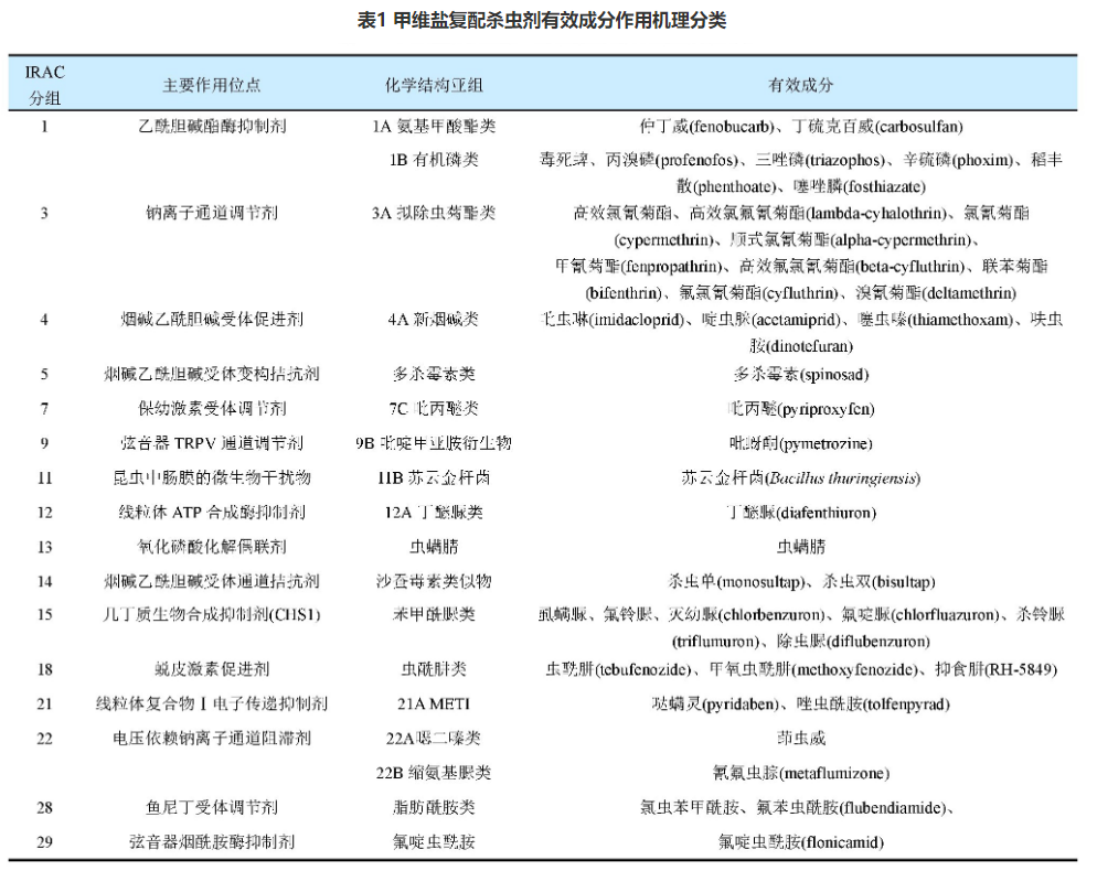
阿维菌素类化合物为谷氨酸门控氯离子通道(GluCl)变构调节剂(IRAC分组为6),以昆虫神经和肌肉为主要靶标,兼具胃毒和触杀作用。一般靶标取食受药后10 h就会发生中毒现象,24 h就能达到致死效果,但其触杀效果缓慢,一般需要3、4 d才能使靶标死亡。虽然甲维盐较阿维菌素大幅提高了触杀活性,但其药效发挥仍然相对缓慢。同时,阿维菌素类化合物的作用机理也决定了其不具杀卵效果。因此生产中甲维盐常与其他作用机理的杀虫剂搭配使用,当前已有作用于16个不同位点的18类45种杀虫剂有效成分与甲维盐复配登记(表1),在扩大杀虫谱的同时减缓抗药性的产生,进一步延长甲维盐的使用寿命。此外,甲维盐还与吡唑醚菌酯(pyraclostrobin)、精甲霜灵(metalaxyl-M)、福美双(thiram)等杀菌剂复配用于种子处理,与四聚乙醛(metaldehyde)复配用于防治入侵物种福寿螺。

2.3 甲维盐相关登记产品主要剂型构成
甲维盐在我国商品化应用早期登记制剂剂型以乳油为主。2009年我国工业和信息化部为限制有机溶剂在农药制剂中的使用,发布公告规定″自2009年8月1日起,不再颁发农药乳油产品批准证书″。甲维盐相关产品剂型也开始做出调整,微乳剂、水分散粒剂、悬浮剂、水乳剂等环境友好型剂型登记增长趋势明显(图7,2007年1月1日—2024年11月15日)。当前甲维盐相关制剂产品中微乳剂和悬浮剂登记产品数量业已超过乳油,乳油占比已降至21.0%,而微乳剂、水分散粒剂、悬浮剂、水乳剂等环境友好型剂型占比已超过70%(图8)。

甲维盐单剂主要以微乳剂、乳油和水分散粒剂登记,其中乳油单剂的制剂有效成分含量一般为1%(70个)、2%(42个)、0.5%(28个)和5%(25个);微乳剂单剂的制剂有效成分含量则为3%(68个)、2%(50个)、5%(49个)、0.5%(42个)和1%(34个);水分散粒剂产品70%以上为有效成分含量为5%的甲维盐单剂(123个)。甲维盐剂型换代的同时,其有效成分含量也在不断攀升。
与单剂产品不同,甲维盐相关混剂产品则主要以悬浮剂开发登记为主,当前共计有混配悬浮剂产品280个,占混剂产品的约50%,其次为微乳剂(104个)、乳油(74个)、水乳剂(41个)和水分散粒剂(35个)。甲维盐相关悬浮剂产品中93%为混剂产品,2014年以来,以悬浮剂为代表的甲维盐混剂产品登记呈现较快增长(图5),这体现了我国甲维盐用药水平的提升。甲维盐单剂的连续多年使用会不断放大甲维盐速效性差、易导致害虫产生抗药性的弱点。近年来全国农业有害生物抗药性监测结果显示,在不少监测地区稻纵卷叶螟、棉铃虫等靶标害虫已对甲维盐表现出低至中等抗性。混剂开发也是有效抑制甲维盐单剂效成分含量不断上涨的有效举措,无疑能进一步提高甲维盐制剂的经济性和性价比。
2.4 甲维盐相关产品登记作物与防治对象情况
甲维盐相关产品登记作物近70种,其中在甘蓝(816个)上登记相对集中,其次为水稻(318个)和豇豆(159个);登记防治对象50余种,主要以防治鳞翅目害虫为主,登记产品数量较多的有甜菜夜蛾(532个)、小菜蛾(367个)、稻纵卷叶螟(260个)、豆荚螟(80个)、二化螟(64个)等,此外缨翅目蓟马也是甲维盐相关产品登记防治的重点靶标之一,登记产品数量达137个(表2)。

近年来,甲维盐在抗击草地贪夜蛾入侵中仍发挥着重要作用:2019年草地贪夜蛾入侵我国伊始,农业农村部印发了《农业农村部办公厅关于做好草地贪夜蛾应急防治用药有关工作的通知》,在专家论证的基础上提出了25种应急使用的农药产品,其中甲维盐相关品种就有7种,包括甲维盐单剂及甲维·茚虫威、甲维·氟铃脲、甲维·高氯氟、甲维·虫螨腈、甲维·虱螨脲、甲维·虫酰肼等6种混剂。甲维盐及其复配制剂仍是当前我国防治鳞翅目等农业害虫及科学落实抗药性治理方案的主力药剂。可知在我国《一类农作物病虫害名录(2023年)》中收录的11种重大农业害虫中有7种(草地贪夜蛾、草地螟、黏虫、稻纵卷叶螟、二化螟、亚洲玉米螟、番茄潜叶蛾)即为鳞翅目害虫,甲维盐在我国仍有广阔的市场应用前景。
2017年生态环境部发布《环境保护综合名录(2017年版)》首次将甲维盐的上游原料阿维菌素纳入″高污染、高环境风险″产品名录;2021年《环境保护综合名录(2021年版)》发布,仍提示阿维菌素属于″高污染″产品。作为农用杀虫剂而言,因原药毒性大和药效偏低等原因,阿维菌素较其衍生产物甲维盐不具优势。但作为天然发酵产物,阿维菌素在价格上显然更具竞争力。因此当前阿维菌素相关农药在登记数量上要远超甲维盐。问题在于,阿维菌素与甲维盐享有相同的杀虫作用靶标位点,阿维菌素的滥用同样会造成甲维盐抗药性的上升,长远来看得不偿失。甲维盐是半合成的生物源农药,毒性和残留较阿维菌素大幅降低,因此其也被纳入我国A级绿色食品生产允许使用的农药清单,而作为纯生物源农药的阿维菌素却被排除在外。从整个产业着眼,应适当缩减初级产物阿维菌素的生产应用规模,进一步走深加工利用的路线,提高产品附加值,推进产业走高质量发展之路。
▌作者:张正炜; 石小媛; 顾晟骅; 宋安易; 陈秀