2024年10月4日,《自然》旗下期刊《通讯生物学》(Communications Biology)在线发表了题为“Loss-of-function in testis-specific serine/ threonine protein kinase triggers male infertility in an invasive moth”的研究论文。本研究提出了靶向精巢特异性丝氨酸/苏氨酸蛋白激酶(TSSKs)基因可以作为防控重大农业入侵害虫苹果蠹蛾的可行途径,为利用遗传不育昆虫技术(genetic sterile insect technique, gSIT)控制害虫提供了重要见解和潜在策略。

苹果蠹蛾Cydia pomonella是我国重大农业入侵害虫,已被杀虫剂抗性行动委员会(IRAC)列入全球抗药性问题最为突出的20种害虫之一。为克服抗药性问题,作为区域害虫综合管理(AW-IPM)的重要组成部分,不育昆虫技术(sterile insect technique, SIT)具有环境友好的优势,被推荐用于苹果蠹蛾防控。然而,常用的基于辐射的不育昆虫技术(rSIT)存在钴源浪费和放射性安全隐患等问题,与当前绿色农业发展趋势不符。当前,害虫遗传控制技术在卫生害虫治理中发挥了重要作用,尤其在针对蚊子的基因驱动应用方面取得了相当大的进展,但在农业害虫防控方面仍处于起步阶段。为探索基于遗传修饰的不育昆虫技术(gSIT)在害虫防控中的应用,选择控制育性又不影响害虫竞争力的基因至关重要。
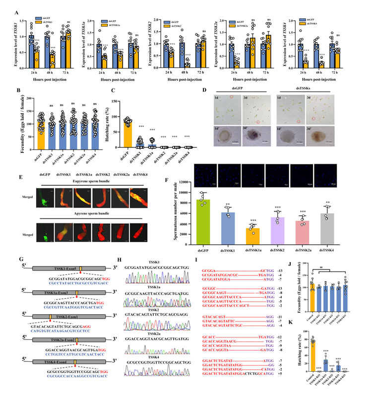
本研究首先通过对苹果蠹蛾基因组和精巢转录进行分析,发现苹果蠹蛾共有5条TSSK基因(TSSK1、TSSK1a、TSSK2、TSSK2a和TSSK4),它们均在精巢中特异性高表达。多序列比较结果证实这5条基因均具有S-TKc结构域及ATP结合位点。RT-qPCR分析显示,TSSKs基因在苹果蠹蛾蛹期中度表达,在性成熟时显著上调表达。此外,TSSKs仅在雄性精巢中表达,其中TSSK4表达水平最高。这些结果表明,精巢特异性表达TSSKs可能在苹果蠹蛾的雄性生殖中起重要作用。

随后利用RNAi技术干扰苹果蠹蛾TSSKs基因表达。尽管雌虫与dsTSSKs处理的雄虫交配后,产卵量与对照组没有显著差异,但卵的孵化率显著降低。dsTSSK1、dsTSSK1a、dsTSSK2、dsTSSK2a和dsTSSK4处理的雄虫不育率分别为90.61%、83.93%、100%、100%和100%。未孵化的卵在发育过程中未达到黑头期,随着时间推移,卵逐渐干瘪。通过解剖雌虫交配囊排除卵发育不完全是由未受精导致的。进一步研究显示,dsTSSKs处理组有核和无核精子束死亡数量更高。此外,本研究利用CRISPR/Cas9基因编辑技术敲除TSSKs基因,发现TSSKs-/-雄虫与野生型雌虫交配后,产卵量和孵化率与RNAi干扰结果一致。TSSKs-/-雄性表现出正常的交配行为,但丧失了育性。

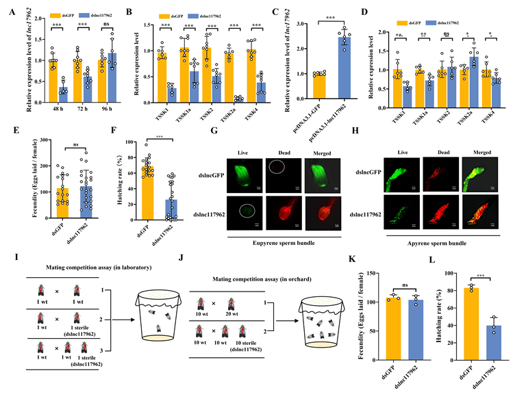
为探究苹果蠹蛾TSSKs基因的调控机制,本研究对苹果蠹蛾精巢组织进行了lncRNA转录组测序,共鉴定出12个精巢特异性表达的lncRNAs。RT-qPCR结果表明,这12个lncRNAs在精巢中均高表达,而在输精管、附腺和贮精囊中的表达水平较低。尤其值得关注的是,lnc117962在精巢中的表达水平最高,但随着精子的成熟和转移,其表达水平下降。此外,荧光原位杂交(FISH)结果证实了lnc117962在苹果蠹蛾精巢中的定位信号。这些结果表明,lnc117962可能在调控苹果蠹蛾的雄性育性中发挥着重要作用。

为进一步探讨lnc117962在雄性苹果蠹蛾生殖中的潜在调控作用,本研究利用RNAi技术干扰lnc117962,结果显示TSSKs基因的表达水平显著下降。在注射pcDNA3.1-lnc117962过表达质粒后,TSSK1、TSSK1a和TSSK4基因的表达水平下降,TSSK2a的表达水平上升,而TSSK2的表达水平则无明显变化。dslnc117962处理组的产卵量与对照组相比无显著差异,但卵的孵化率显著下降,并观察到更多的有核和无核精子束死亡。交配竞争实验和果园笼罩试验显示,dslnc117962处理组的雄性苹果蠹蛾在交配竞争力上与野生型相当,对苹果蠹蛾种群的发展起到抑制作用。这些结果表明,lnc117962通过转录后机制对TSSKs基因表达进行调控。

为进一步探讨lnc117962对TSSKs基因的调控机制,预测发现miR-3960可能与lnc117962结合。通过进行双荧光素酶实验以及miR-3960模拟物和抑制剂的注射,证明了lnc117962可作为miR-3960的“海绵”吸附物,从而正调控TSSK2a的表达。而其余TSSKs基因的调控机制仍需进一步研究。这一研究拓展了对TSSKs基因转录后调控的理解,为利用gSIT策略防治害虫提供了潜在的防控靶点。


沈阳农业大学植物保护学院博士研究生魏子涵和已毕业硕士研究生王雅琪为论文的共同第一作者,青年教师王志平讲师和杨雪清教授为论文通讯作者。沈阳农业大学植物保护学院高萍副教授、李玉婷讲师、硕士研究生郑康吾(已毕业)、刘荣华、王鹏程,以及美国加州大学圣地亚哥分校Omar S. Akbar 教授参与了本项研究。本研究得到了国家重点研发计划(2021YFD1400200)的资助。
论文链接:https://www.nature.com/articles/s42003-024-06961-5