提示
×
取消
确定
当前位置:首页 > 新闻资讯
中国农大揭示PLoS Pathogens在大豆疫霉发育、致病和DNA氧化损伤修复中的新作用
来源:农化专利网   发布时间:2024-10-09 09:31
简述
近日,中国农业大学植物保护学院刘西莉教授团队在国际微生物权威杂志PLoS Pathogens上发表了题为“The novel roles of RNA m6A modification in regulating the development。

近日,中国农业大学植物保护学院刘西莉教授团队在国际微生物权威杂志PLoS Pathogens上发表了题为“The novel roles of RNA m6A modification in regulating the development, infection, and oxidative DNA damage repair of Phytophthora sojae”的论文。该研究证实了RNA m6A修饰在大豆疫霉生长发育、侵染致病和DNA氧化损伤修复过程中的重要作用,为后续挖掘m6A修饰调控因子作为药物分子靶标提供了新思路。


图片


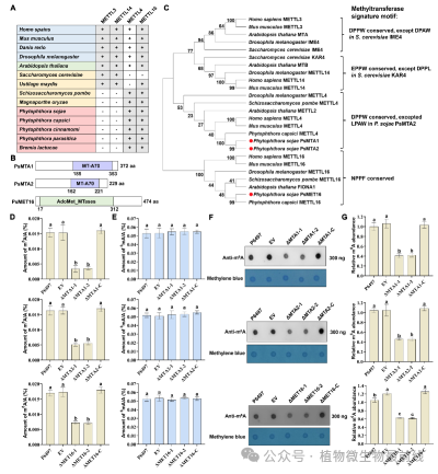
m6A修饰是指碱基腺嘌呤第6位N原子上发生甲基化的过程,是mRNA和非编码RNA中的最普遍且重要的RNA修饰之一。m6A可能影响了mRNA的选择性剪接、二级结构稳定性、翻译和RNA降解等多方面,对真核生物生长、发育、胁迫应激等过程至关重要。在哺乳动物中,m6A修饰是由RNA甲基转移酶复合物(MTC)催化的,其中甲基转移酶样蛋白METTL3为核心催化亚基,最近研究发现METTL4和METTL16也可参与m6A修饰。然而,m6A修饰在植物病原卵菌中的功能和具体调控机制尚未见报道。

本研究在大豆疫霉中鉴定到甲基转移酶样蛋白METTL4的两个同源蛋白 PsMTA1和PsMTA2,以及METTL16的一个同源蛋白PsMET16(图1)。Dot-blot试验表明,以上三种蛋白酶均可参与调控大豆疫霉m6A甲基化修饰。进一步通过m6A-seq和RNA-seq联合分析,发现PsMTA1、PsMTA2和PsMET16介导的m6A修饰主要分布于大豆疫霉的CDS区域和3’UTR区域。分别获得了PsMTA1、PsMTA2和PsMET16的敲除突变体和回补菌株,发现这三个基因均在大豆疫霉的孢子发育和致病过程中发挥重要作用。

图片

                                           图1 大豆疫霉m6A甲基转移酶的鉴定

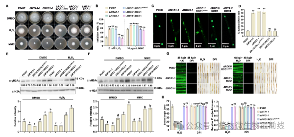
针对PsMTA1、PsMTA2以及METTL16介导的m6A修饰调控大豆疫霉致病性的机制进行了研究,发现PsMTA1基因敲除突变体的致病力减弱与其对寄主防御反应产生ROS胁迫应激的耐受能力受损有关。PsMTA1基因可介导DNA损伤反应(DDR)基因PsRCC1 CDS区A2961上的m6A修饰,进而通过正调控PsRCC1基因mRNA的稳定性和转录水平,以应对和修复大豆疫霉侵染过程中寄主爆发的ROS对大豆病原菌造成的DNA损伤(图2)。

图片

                                图2 PsMTA1介导的PsRCC1基因m6A修饰参与寄主ROS诱导的病原菌DNA损伤修复 

综上所述,本研究报道了RNA m6A修饰在大豆疫霉发育、致病和DNA氧化损伤修复中的作用,发现了PsMTA1介导的m6A修饰调控大豆疫霉侵染致病的新模式(图3),拓宽了人们对于卵菌乃至微生物中m6A修饰及其甲基转移酶功能模式的认知,对于进一步开展以 m6A修饰调控因子为分子靶标的新型卵菌抑制剂的创制具有重要的指导意义。

图片

                                     图3 PsMTA1介导的m6A修饰调控大豆疫霉侵染致病的模式图

中国农业大学植物保护学院博士研究生张凡为论文的第一作者,植物保护学院刘西莉教为通讯作者。课题组博士后张博瑞、博士毕业生崔僮珊、博士研究生陈姗姗、青年教师王治文副教授和张灿副教授等参与了本研究。论文获得国家自然科学基金(31730075)和国家重点研究计划(2017YFD0200501)的资助。