植物病毒病被称为“植物癌症”,一旦感染,几乎没有特效药可治。传统化学农药不仅效果有限,还面临抗药性上升和环境风险加剧的双重困境。如何在激活植物免疫的同时不牺牲生长,成为可持续农业的核心命题。 近日,西南大学马小舟、孙现超研究员与贵州大学蔡璘教授团队在Nature Communications(IF=15.7/JCR Q1)发表研究“Polyglutamate-loaded chitosan nanogels reprogram plant metabolism for increased growth and viral resistance”,首次揭示了植物体内一个保守的代谢调控节点——天冬酰胺合成酶B(NbAS-B),通过协调谷氨酸代谢,同时激活光合作用与SA免疫通路,实现“生长-抗病”双赢。基于这一机制,团队开发了聚谷氨酸负载壳聚糖纳米凝胶(PGANPs),通过叶面喷施长效调控植物代谢,为绿色植物疫苗的创制开辟了新路径。
一、 背景:当植物“癌症”遇上代谢调控
烟草花叶病毒(TMV)作为第一个被发现的植物病毒,至今仍是茄科作物(番茄、辣椒、烟草等)的主要威胁。当前防控策略以“预防为主,综合防治”为核心,但感染后仍高度依赖化学药剂,抗药性与环境污染问题日益突出。
天冬酰胺合成酶(AS)是氮代谢的关键酶,催化天冬氨酸转化为天冬酰胺并产生谷氨酸。团队前期发现,TMV的外壳蛋白互作蛋白IP-L可通过抑制泛素-26S蛋白酶体途径,稳定并上调NbAS-B的表达,进而激活水杨酸(SA)通路抑制病毒侵染。然而,NbAS-B是否还参与生长调控?其下游代谢产物谷氨酸能否作为免疫信号?这些科学问题催生了本研究的核心探索。
二、 结果与讨论
2.1 NbAS-B:一个“剂量依赖”的双功能开关
通过CRISPR/Cas9构建nbas-b敲除突变体,TMV-GFP侵染后第5天,敲除株系统叶片荧光几乎饱和,病毒RNA积累量是野生型的2倍以上(图1a,c)。相反,过表达NbAS-B(OE#27)显著抑制病毒扩散,且抑制效果与表达量正相关(图1a, 图S2)。这一抗病毒活性具有广谱性,对PVX、TuMV、TRV同样有效(图S2)。
更令人惊喜的是,NbAS-B过表达植株在整个生育期均表现出显著的促生长效应:根长增加、株高增高、叶片变宽,成熟期鲜重与干重显著提升;而敲除株则生长迟缓(图1b,d–h)。这表明NbAS-B是一个“剂量依赖”的代谢开关,既能增强抗病性,又能促进生长,二者并不矛盾。

图1. NbAS-B增强植物对TMV-GFP的抗性并促进生长。
2.2 多组学揭示:谷氨酸是连接生长与免疫的关键节点
转录组分析显示,NbAS-B过表达显著富集光合作用、淀粉/蔗糖代谢、碳固定等生长相关通路,以及Ca²⁺信号、MAPK信号等防御相关通路,且富集程度与NbAS-B表达量正相关(图2d–g)。敲除株则富集于“植物-病原互作”、“苯丙烷生物合成”和“细胞壁代谢”等应激相关通路(图2k–l),表明NbAS-B缺失触发了系统性防御激活与代谢重编程。
靶向氨基酸代谢组学发现,NbAS-B过表达导致56种氨基酸相关代谢物差异变化,其中谷氨酸(Glu)显著升高,而其底物谷氨酰胺(Gln)相应降低(图2q–s)。VIP分析确认Glu、Gln、丝氨酸、丙氨酸是关键的代谢节点(图2p)。这一结果证实,NbAS-B的催化反应确实前移,将氮资源重新分配至谷氨酸池。

图2. 转录组与靶向代谢组揭示NbAS-B调控网络。
2.3 谷氨酸通过GLR3.3-Ca²⁺-SA通路激活抗病毒免疫
外源喷施谷氨酸可显著抑制TMV侵染,0.26 mg/mL时抑制率达75%,且呈浓度依赖性(图3d–e)。而使用谷氨酸抑制剂DFMTI后,NbAS-B过表达的抗病毒活性被部分抵消(图3b–c),证明谷氨酸是NbAS-B介导抗性的关键下游分子。
进一步机制解析表明,谷氨酸通过激活谷氨酸受体GLR3.3,触发Ca²⁺内流,进而上调SA合成关键酶ICS1和标志基因PR1的表达(图3f–g)。在SA缺陷突变体NahG中,外源谷氨酸完全丧失抗病毒活性(图3j–k)。这些结果串联出一条清晰的信号链:NbAS-B → Glu → GLR3.3 → Ca²⁺ → SA → 抗病毒免疫。

图3. NbAS-B通过介导Glu合成促进SA积累。
2.4 光合作用重编程:谷氨酸促进生长的另一面
在生长调控方面,NbAS-B过表达植株的叶绿素含量(尤其是叶绿素b)、净光合速率、气孔导度、胞间CO₂浓度和蒸腾速率均显著提升,且与表达量正相关(图4a–g)。敲除株则相反(图S7)。这表明NbAS-B通过增强光合效率驱动生物量积累,而这一过程同样与谷氨酸密切相关——谷氨酸代谢发生在叶绿体中,直接影响氮-碳平衡和光合器官发育。

图4. NbAS-B对植物光合作用的影响。
2.5 从谷氨酸到聚谷氨酸:纳米凝胶实现长效递送
基于上述机制,团队提出:能否直接利用谷氨酸或其聚合物作为“绿色植物疫苗”?聚谷氨酸(PGA)由谷氨酸单体聚合而成,具有良好的生物相容性和可降解性。实验证实,PGA的抗TMV效果优于谷氨酸单体(图S9),但PGA的多阴离子特性限制了其细胞穿透能力。
为此,团队以带正电的壳聚糖(CS)为载体,通过静电自组装制备了聚谷氨酸负载壳聚糖纳米凝胶(PGANPs)(图5a)。TEM显示PGANPs为球形,粒径30–80 nm,Zeta电位随PGA比例增加而下降(图5b–c),表明PGA成功负载。FTIR、XPS、XRD和TGA进一步证实了二者的相互作用和纳米结构的稳定性(图5d–g)。

图5. PGANPs的合成与表征。
2.6 PGANPs的“智能”优势:高效入胞、缓释、强粘附
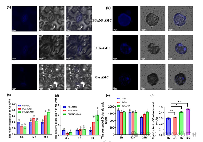
(1)高效跨膜递送:荧光标记显示,PGANPs通过气孔进入叶片,并在原生质体中积累,荧光强度远高于游离PGA和谷氨酸(图7a–b)。这得益于壳聚糖的正电性和纳米尺寸。
(2)酶解释放谷氨酸:PGANPs与植物总蛋白共孵育12 h后,谷氨酸含量显著上升(图7f),表明植物酶可将PGA降解为活性单体,实现“前药”式释放。
(3)长效缓释:荧光标记PGA从PGANPs中持续释放72 h未达100%(图8c),同步的PR1基因表达在24 h达峰后仍维持高水平至72 h(图S14),体现了缓释优势。
(4)强叶面粘附:模拟雨水冲刷5次后,PGANPs在叶面残留量显著高于游离PGA(图8b,d),归因于壳聚糖与叶表蜡质的静电和氢键相互作用。

图7. PGANPs通过气孔进入细胞并诱导抗性。

图8. PGANPs的缓释与叶面粘附特性。
2.7 PGANPs激活GLR3.3-SA通路,实现“生长-抗病”双赢
在nbg1r3.3敲除突变体中,PGANPs完全丧失抗TMV活性(图6e–f),SA通路基因NPR1、PR1表达下调(图6g–i),证实PGANPs的抗病毒作用依赖于GLR3.3介导的SA信号。同时,PGANPs处理促进种子萌发、株高和生物量积累(图8e–j),与NbAS-B过表达的表型一致。

图6. PGANPs通过SA信号增强TMV抗性。
2.8 安全性评估
PGANPs处理对种子萌发和幼苗生长无负面影响,且显著优于壳聚糖对照(图8e–g)。其缓释特性与强叶面粘附能力有望减少施药频率,降低环境残留风险。
三、 结论与展望
本研究首次揭示了天冬酰胺合成酶NbAS-B作为“代谢-免疫”双功能开关的分子机制:通过调控谷氨酸代谢,同时激活光合作用(促生长)和GLR3.3-Ca²⁺-SA通路(抗病毒)。基于此,团队开发了聚谷氨酸负载壳聚糖纳米凝胶PGANPs,实现了对植物代谢的人工重编程。该系统的核心优势可概括为:
机制清晰:从基因到代谢物到信号通路,完整揭示了“生长-抗病”平衡的分子基础;
双重功效:同时促进光合效率与激活SA免疫,无代谢代价;
高效递送:纳米尺寸+正电性,实现跨气孔入胞和缓释;
绿色环保:原料为生物可降解聚合物,叶面粘附强,减少施药频次;
广谱潜力:机制基于保守的GLR3.3-SA通路,有望拓展至其他作物。
未来,PGANPs可作为“绿色植物疫苗”用于作物病毒病的可持续防控,为后农药时代的农业植保提供新范式。