提示
×
取消
确定
当前位置:首页 > 新闻资讯
一跨国公司除草剂专利被江西天宇化工成功无效!
来源:农化专利网   发布时间:2021-09-08 16:23
简述
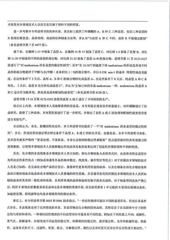
2021年8月23日,国家知识产权局发文并公告第51413号无效宣告请求审查决定书。据该决定书内容显示,江西天宇化工有限公司成功无效掉巴斯夫欧洲公司的一件除草剂专利,专利号为ZL200880008535.6,发明名称为“2-[2-氯-4-甲基磺酰基-3-(2,2,2-三氟乙氧基甲基)苯甲酰基]环己烷-1,3-二酮的晶形”。

2021年8月23日,国家知识产权局发文并公告第51413号无效宣告请求审查决定书。据该决定书内容显示,江西天宇化工有限公司成功无效掉巴斯夫欧洲公司的一件除草剂专利,专利号为ZL200880008535.6,发明名称为“2-[2-氯-4-甲基磺酰基-3-(2,2,2-三氟乙氧基甲基)苯甲酰基]环己烷-1,3-二酮的晶形”。本文就案件相关内容进行解读。


图片


简而言之,德国巴斯夫的该项发明专利被全部无效。


图片

图片
截至目前,巴斯夫的这项发明技术除了中国专利被全部无效之外,在欧洲和美国,这件专利也被提出异议或是进行过诉讼,但除中国之外,其他国家的专利都还处于有效的状态。值得注意的是,巴斯夫的该项专利在欧洲曾两次被提起无效,但都没有成功。

而天宇化工则是南通泰禾化工有限公司的全资子公司,坐落在新干县盐化工业城,是中国主要的2,4D除草剂、第四代含氟制冷剂生产原料四氯丙烯生产基地,也是全球唯一一家产业化生产制冷剂级1,1,2,3-四氯丙烯(4E)的公司,其产品市场占有率100%,生产的产品全部出口于美国Honeywell配套生产第四代环保型含氟制冷剂2,3,3,3-四氟丙烯(HFO-1234yf)。

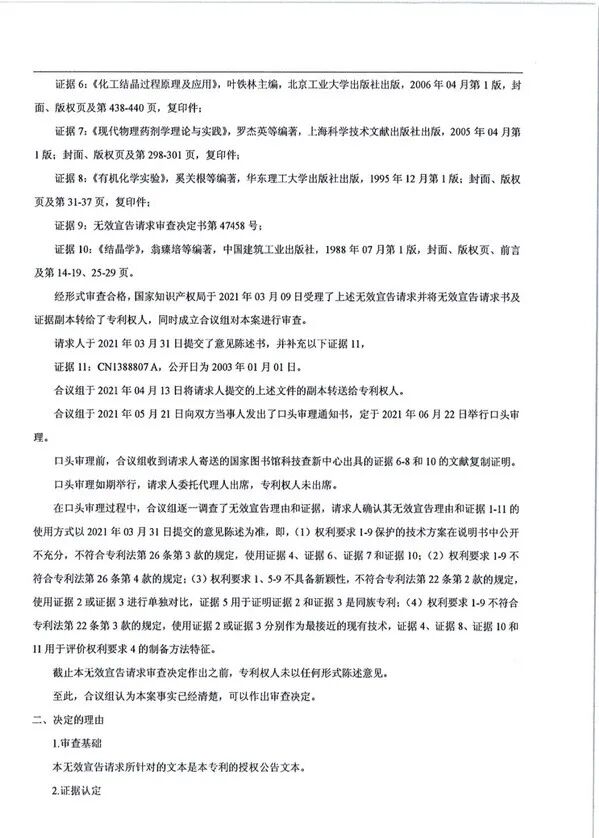
决定书全文


图片

图片


图片


图片

图片

图片


图片

图片


来源:知识产权界