提示
×
取消
确定
当前位置:首页 > 专利信息
四项涉及病虫草害的植保项目入围2020国家科学技术奖
来源:农化专利网   发布时间:2020-08-06 16:43
简述
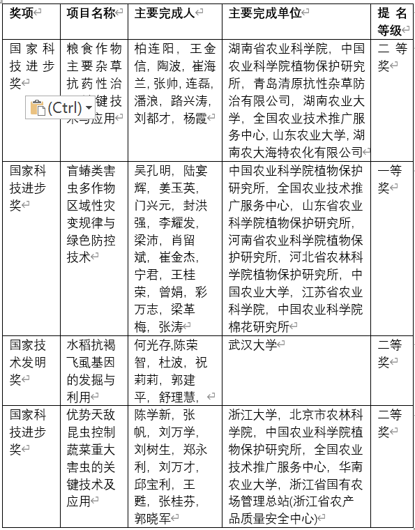
8月3日,国家科学技术奖励工作办公室正式公布了2020年度国家科学技术奖的初评结果。本年度初评通过46项国家自然科学奖项目、47项国家技术发明奖通用项目、133项国家科学技术进步奖通用项目。专用项目另行公布。我们梳理发现其中有四项涉及病虫草害的植保项目入围,详情如下:来源: 国家科学技术奖励工作办公室

8月3日,国家科学技术奖励工作办公室正式公布了2020年度国家科学技术奖的初评结果。本年度初评通过46项国家自然科学奖项目、47项国家技术发明奖通用项目、133项国家科学技术进步奖通用项目。专用项目另行公布。


我们梳理发现其中有四项涉及病虫草害的植保项目入围,详情如下:



来源: 国家科学技术奖励工作办公室