
第23~26批通过认定的农药登记试验单位公示
按照《行政许可法》《农药管理条例》有关规定,现将评审通过认定的11个农药登记试验单位相关信息,以及9家农药登记试验单位证书信息变更相关信息予以公示,如对公示内容有异议,请在公示期内以传真或电子邮件形式实名反馈(对未实名反馈的,将不予以回复)。
公示时间:2020年7月23日至2020年7月29日 联系单位:农业农村部农药管理司(北京市朝阳区农展南里11号)
电话:010-59194334、59192810
传真:010-59191875
电子邮箱:pmd@agri.gov.cn
附件:
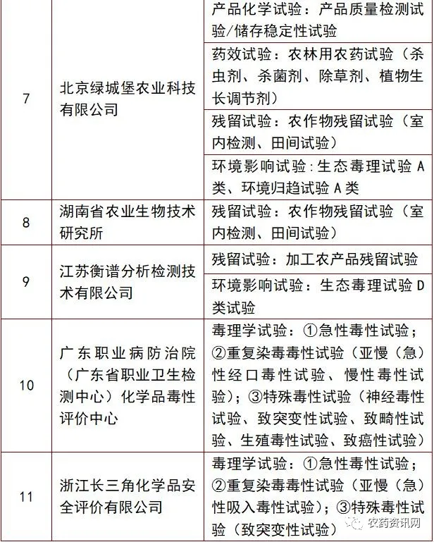
1、拟批准认定的第23~26批农药登记试验单位
2、拟批准农药登记试验单位证书信息变更
农业农村部农药管理司
2020年7月23日
附件1:拟批准认定的第23~26批农药登记试验单位

附件2:拟批准农药登记试验单位证书信息变更


来源:农业农村部农药管理司