提示
×
取消
确定
当前位置:首页 > 新闻资讯
重组成功!全国重点实验室名单,来了
来源:政府官网   发布时间:2026-03-05 09:40
简述
全国重点实验室是国家依据《中华人民共和国科学技术进步法》统筹规划的科学技术研究开发机构,以支撑国家实验室体系为核心,聚焦国家安全与经济社会发展的重大科技创新领域。

全国重点实验室是国家依据《中华人民共和国科学技术进步法》统筹规划的科学技术研究开发机构,以支撑国家实验室体系为核心,聚焦国家安全与经济社会发展的重大科技创新领域。


2018年中央经济工作会议首次提出重组国家重点实验室体系。2021年修订的《科学技术进步法》将其确立为国家战略科技力量的组成部分。2022年科技部印发《全国重点实验室建设标准(试行)》并批准首批20家标杆实验室。2023年政府工作报告明确提出分批推进实验室重组,构建新型举国体制。截至2025年12月已有超过500所实验室完成重组纳入新序列,牵头或参与共建的高校以“双一流”高校为主,有近110所“双一流”高校参与(依托/共建)约八成(近400家)的全国重点实验。


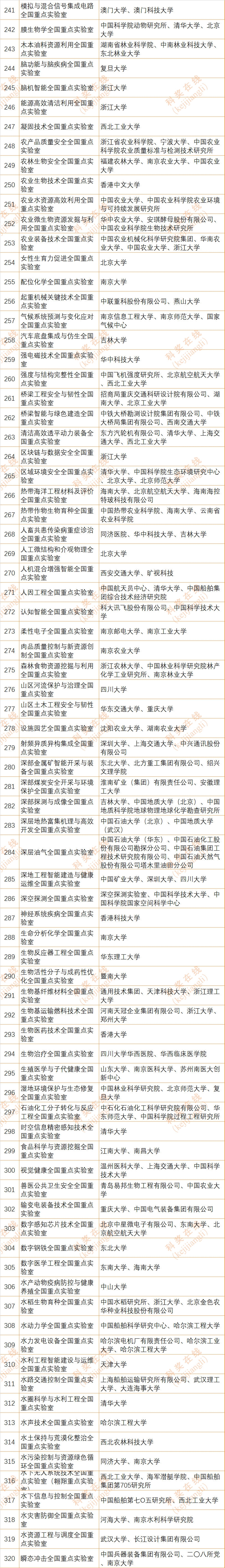
高校牵头或共建的部分实验室名单如下:


图片

图片
图片
图片
图片
图片