近日,中国农业大学赵章武教授团队联合沈杰教授团队在《International Journal of Biological Macromolecules》上在线发表题为“NPFR regulates the synthesis and metabolism of lipids and glycogen via AMPK: novel targets for efficient corn borer management”的原创性研究论文,探索了从npfr到ampk的调控网络,创制了双基因靶点RNA纳米制剂,为玉米螟和其它害虫的RNA农药创制提供了重要范例。
大多数鳞翅目昆虫对dsRNA不敏感,主要挑战包括dsRNA在环境中的不稳定性、dsRNA在溶酶体中的积累以及dsRNA在各种生物膜上的传递效率低。因此,迫切需要一种可靠的dsRNA传递方法来分析鳞翅目昆虫的基因功能。
沈杰教授团队设计了一种易于合成的星状阳离子聚合物(SPc)来构建一种高效RNAi的透皮dsRNA递送系统。SPc可以通过静电力和氢键与带负电荷的dsRNA结合,保护dsRNA不被昆虫血淋巴酶降解,并激活网格蛋白介导的内噬作用,促进其跨细胞膜易位。构建基于SPc的纳米给药系统不仅有利于提高dsRNA的稳定性和给药能力,而且为RNA纳米农药的开发提供了有力的平台。
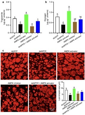
RNA生物农药的构建首先需要优良的靶基因才能高效防治有害生物。本研究着眼于调控害虫取食为害的神经肽NPF受体(NPFR),首次证明了NPFR与Gas蛋白结合,使AMPK磷酸化,进而通过调节脂质和糖原的合成和代谢,传递信号来调节能量的储存和平衡(图1)。基于细菌表达系统和纳米递送系统,设计并构建了一种同时靶向npfr和ampk的新型自组装双靶点RNA纳米农药(图2)。RNA纳米农药显著抑制幼虫取食、生长发育,对玉米叶片具有良好的保护作用,其防治效果甚至优于广泛使用的植物源药剂印楝素(图3)。本研究对于利用新型高效RNAi靶点设计和开发可持续农业中的绿色农药具有重要意义。本研究通过新型高效的RNAi靶点对设计和开发RNA农药具有重要意义。
图1 NPFR通过AMPK途径调控脂质和糖原的合成和代谢

图2 dsNPFR-AMPK/SPc复合物的自组装机制

图3 RNA纳米农药在田间的防治效果
文章来源:Ad植物微生物