荔枝无患子科,属常绿乔木,高约10米。果皮有鳞斑状突起,鲜红紫红成熟时至鲜红色;种子全部被肉质假种皮包裹。花期春季,果期夏季。果肉半透明凝脂状,味香美,但不耐储藏,是一种亚热带水果。随着人们生活水平的不断提高,富含多种维生素和矿物质甜美多汁的荔枝深受人们的喜爱。
市场需求刺激种植热情,广东和福建南部荔枝栽培最盛,广西、海南、云贵川种植面积也日渐扩大。随着荔枝种植面积的扩大,以及它对环境的特殊要求,荔枝极易发生病虫害,直接影响到荔枝的经济效益。为控制病虫害,提升荔枝果品质量,需要合理使用农药,用什么药来保障荔枝的产量和品质,是一个值得我们考虑的问题。本文通过中国农药信息网的登记信息,对登记在荔枝上的农药进行梳理,分析产品特点,以期为荔枝的病虫害防治和短缺用药登记提供一定的数据支撑。
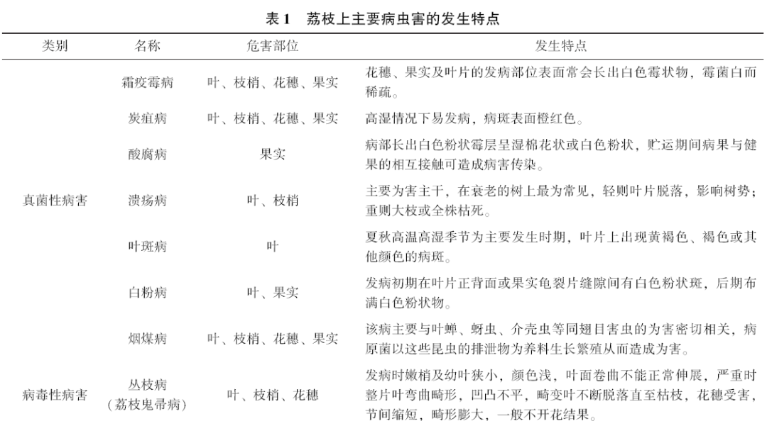
荔枝树喜高温高湿喜光向阳,容易产生病虫害。荔枝常见侵染性病害分为真菌性病害、病毒性病害和由瘿螨危害引起的毛毡病和寄生藻类引起的藻斑病。真菌性病害主要有霜疫霉病、炭疽病、酸腐病、溃疡病、叶斑病、白粉病和烟煤病;常见病毒性病害有丛枝病(也叫荔枝鬼帚病)。荔枝上主要虫害为蒂蛀虫、蝽蟓、卷叶蛾、蓟马、天牛、荔枝瘤瘿螨、荔枝叶瘿蚊等(表1)。


1. 登记产品数量
截至2022年4月1日,在荔枝上登记且在有效期内的农药产品145个。其中,单制剂95个、占比65.5%,混配制剂50个、占比34.5%,混配制剂均为二元混配。
2. 农药类别
荔枝登记用药中杀菌剂76个(单制剂50个, 混配制剂26个), 其中有个产品登记类别为杀虫剂/杀菌剂,核实其登记对象为霜疫霉病,将其归为杀菌剂。杀虫剂44个(单制剂26个,混配制剂18个)。植物生长调节剂24个(单制剂18个,混配制剂6个)。除草剂1个为单制剂。分别占荔枝登记总数的52.41%、30.35%、16.55%和0.69%(图1)。

3. 毒性分析
根据农药急性毒性试验将农药分为五个等级,分别为:剧毒、高毒、中等毒、低毒和微毒。登记在荔枝上的产品无剧毒和高毒农药,中等毒32个,占比22.1%,低毒98个,占比67.6%,微毒15个,占比10.3%。其中中等毒产品多为较为老旧的,包括高效氯氟氰菊酯、毒死蜱等。
4. 剂型统计分析
荔枝的登记产品剂型共计9种(图2)。可湿性粉剂占据第1位,47个产品占总数的32.4%,分析其原因主要是2010年之前登记的产品代森锰锌最多,其中33个产品含有代森锰锌,占比高达70.2%。乳油40个,占登记总数的27.6%,悬浮剂28个,占登记总数的19.3%,水分散粒剂12个,占登记总数的8.3%,可溶液剂7个,占登记总数的4.8%,水剂6个,占登记总数的4.1%,可溶粉剂3个,占登记总数的2.1%,水乳剂和微乳剂各1个,分别占登记总数的0.7%。

5. 有效成分及防治对象
(1)杀菌剂登记情况
登记的76个杀菌剂,涉及有效成分30个。其中,代森锰锌41个(单制剂33个,混配制剂8个),占杀菌剂总数的53.9%,主要防治霜疫霉病和炭疽病;嘧菌酯7个(单制剂5个, 混配制剂2个),占杀菌剂总数的9.2%,主要防治霜疫霉病和炭疽病霜脲氰4个(混配制剂4个),占杀菌剂总数5.3%,主要防治霜疫霉病;甲霜灵4个(混制剂4个),占杀菌剂总数的5.3%,主要防霜疫霉病;喹啉铜3个(单制剂3个),占杀剂总数的3.9%,主要防治霜疫霉病(表2)。
(2)杀虫剂登记情况
登记的44个杀虫剂,涉及有效成分13个。其中毒死蜱15个(单制剂4个,混配制剂11个),占杀虫剂总数的34.1%,主要防治蒂蛀虫;高效氯氟氰菊酯12个(单制剂12个),占杀虫剂总数的27.3%,主要防治蒂蛀虫和蝽蟓;氯氰菊酯10个(混配制剂10个),占杀虫剂总数的22.7%,主要防治蒂蛀虫和蝽蟓;高效氯氰菊酯9个(单制剂1个,混配制剂8个),占杀虫剂总数的20.5%,主要防治蒂蛀虫;除虫脲3个(单制剂3个),占杀虫剂总数的6.8%,主要防治蒂蛀虫(表3)。

(3)植物生长调节剂登记情况
登记的24个植物生长调节剂,涉及有效成分14个。其中多效唑7个(单制剂7个),占植物生长调节剂总数的29.2%,主要控梢和调节生长;24-表芸苔素内酯5个(单制剂1个,混配制剂4个),占植物生长调节剂总数的20.8%,用于调节生长;赤霉酸(A4+A7)4个(混配制剂4个),占植物生长调节剂总数的16.7%,调节生长;复硝酚钠为2个单制剂,占植物生长调节剂总数的8.3%,主要用于促花和保果;乙氧氟草醚为2个单制剂,占植物生长调节剂总数的8.3%,主要用于控梢(表4)。

(4)其他类登记情况
在荔枝上登记的除草剂只有1个,用于荔枝园防治杂草,18%草铵膦可溶液剂,中等毒。暂无其他类型的登记用药。
1. 荔枝病虫害用药极度短缺
统计荔枝主要病虫害及相应登记产品数量显示荔枝用药极度短缺。10种主要病害只有霜疫霉病和炭疽病有登记用药,10种主要害虫只登记了蒂蛀虫、蝽蟓和卷叶虫(蛾),其余均无登记用药(表5)。
荔枝在东南沿海城市是一种较为重要的经济作物,发生病虫害后,一是严格科学用药,就会出现用药范围窄,选择性有限,成分单一,如霜疫霉病的69个产品中41个产品有效成分为代森锰锌,易出现抗药性。
二是根据经验或是推荐使用药剂,极易出现因不合理使用农药的药害,影响荔枝产品数量和质量,造成经济损失。

2. 农药种类和剂型老化
登记的杀菌剂含有效成分30个,占比53.9%的代森锰锌,早在2004年取得登记。杀虫剂含有效成分13个,占比34.1%的2003年取得登记的毒死蜱;植物生长调节剂含有效成分14个,占比29.2%的2008年登记的多效唑。
产品同质化严重,种类少且老旧,登记时间都在15年以上。剂型,占比32.5%的可湿性粉剂和27.6%的乳油,均为较为老旧的剂型,存在加工和使用卫生安全、环境污染等问题,不符合绿色农业产业政策,相对环保绿色的微乳剂和水乳剂等剂型产品分别只有个,剂型有待提升和改善。
3. 建议
(1)政策导向,合理布局产品结构
农业农村部在2019年印发《用药短缺特色小宗作物名录》《特色小宗作物农药登记药效试验群组目录》《特色小宗作物农药登记残留试验群组目录》, 将荔枝等特色小宗作物的药效和残留试验进行群组化划分,降低了用药登记成本,加快了用药登记步伐,旨在解决荔枝等小宗作物“无药可用”难题。今后政府还应继续加大政策与支持,如加大生物农药研发补贴,提高企业登记积极性,合理引导产品结构和布局。
(2)企业自身加强研发与改进,提升登记产品的质量和荔枝用药使用指导
在荔枝登记用药品种中,加大研发力度,筛选新型有效成分,抓住生物农药优点,提升改善产品剂型,淘汰损害人体健康和环境污染的落后剂型,研制环保、高效、经济的农药品种。在荔枝用药过程中,企业可增添专业的使用服务指导团队,对特色小宗作物在“有药可用”后,还要“科学合理使用农药”。抓住荔枝用药登记和使用形成的产业闭环链,既能提高企业经济效益,同时也能确保农产品质量安全。