近日,华中农业大学果蔬园艺作物种质创新与利用全国重点实验室、洪山实验室和农业农村部马铃薯生物学与生物技术重点实验室固定研究人员,马铃薯团队田振东教授课题组在Nature Plants上发表了题为 “Chloroplast elongation factors break the growth-immunity trade-off by simultaneously promoting yield and defence” 的研究论文。该研究发现增强叶绿体延伸因子StTuA/B表达能够提升马铃薯光合作用、提高产量,同时增强马铃薯晚疫病抗性;揭示了晚疫病菌效应子Pi22926通过抑制丝裂原活化蛋白激酶StMAP3Kβ2对StTuA/B的磷酸化使其滞留在细胞质中被降解、从而抑制植物免疫应答的机制。

高产、抗病是作物育种的重要目标。通常情况,产量与抗性相互拮抗,即高产品种往往抗性较差,高抗品种在产量上表现往往不佳。如何平衡产量与抗性的关系、培育高产、抗病品种是育种中需要解决的重要课题。目前已发现一些基因在不影响产量的前提下,能增强植物抗性,但能同时提高产量和抗性的基因报道较少,此类基因也是育种家梦寐以求的优异基因。叶绿体作为绿色植物光合作用的主要细胞器,是作物产量形成的主要能量来源,同时也是植物免疫系统的关键枢纽。
该课题组前期发现晚疫病菌效应子Pi22926通过靶向免疫正调控因子StMAP3Kβ2抑制马铃薯免疫应答(Ren et al., 2019,Plant Physiology),但其具体机制尚不明确。后续研究表明Pi22926 在马铃薯及本氏烟中表达影响叶绿体发育,同时抑制生长发育及免疫反应。

图1 效应子Pi22926抑制马铃薯生长发育与免疫
进一步的研究发现,效应子Pi22926与叶绿体延伸因子StTuA和StTuB互作。过表达StTuA和StTuB的马铃薯和本氏烟表现出对多种病原菌的抗性(晚疫病菌、辣椒疫霉),同时其产量或生物量均显著高于对照。沉默StTuA和StTuB 则导致叶绿体发育受阻,叶片黄化失绿,植株抗性显著下降。深入研究表明,作为叶绿体延伸因子,StTuA/B能够提高叶绿体蛋白翻译效率、促进光合作用相关蛋白表达及调控病原诱导时叶绿体活性氧清除相关蛋白表达,从而达到抗病增产的效果。

图2 叶绿体延伸因子StTuA/B增强马铃薯晚疫病抗性及产量
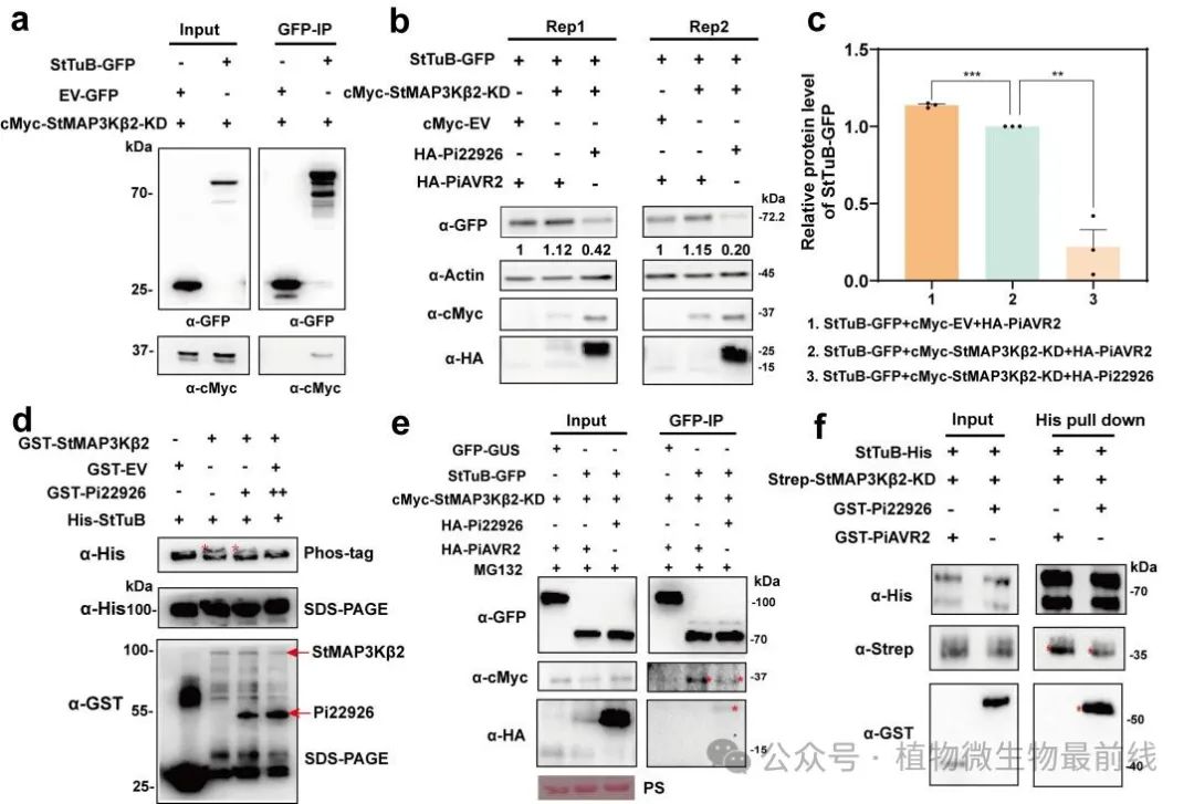
进一步研究揭示,核编码的叶绿体蛋白StTuA/B从细胞质转运进入叶绿体依赖StMAP3Kβ2激发的磷酸化及伴侣蛋白StHSP70-3的协助。效应子Pi22926则通过抑制StMAP3Kβ2对StTuA/B的磷酸化使其滞留在细胞质中并促进其通过26S蛋白酶体降解,从而抑制马铃薯的生长发育及免疫。

图3 Pi22926抑制StMAP3Kβ2对StTuB的磷酸化

图4 Pi22926抑制植物免疫及StTuA/B增产抗病的模式图
该项研究经过10多年的持续探索,揭示了效应子Pi22926 抑制植物免疫应答的机制;以晚疫病菌效应子为探针,挖掘到同时调控植物光合作用和免疫的重要靶标基因。StTuA/B兼顾了生长与免疫的平衡,同时提升产量和抗性,展示了叶绿体蛋白表达调控在作物育种中的潜力。
华中农业大学博士毕业生戚烨通(现为浙江省湘湖实验室博士后)为论文第一作者,田振东教授为通讯作者。英国邓迪大学Paul Birch教授、西北农林科技大学王海霞教授为本研究提供了指导和帮助,研究生吴佳辉、杨筑、李红军、刘琅、吴昕雅等也参与了研究工作。该研究得到了国家重点研发计划、国家自然科学基金、浙江省“尖兵领雁+X”研发攻关计划等项目资助。
【英文摘要】:
Chloroplasts regulate plant development and immunity. Here we report that potato chloroplast elongation factors StTuA and StTuB, targeted by Phytophthora infestans RXLR effector Pi22926, positively regulate immunity and growth. Plants expressing Pi22926, or silenced for TuA/B, show increased P. infestans susceptibility and decreased photosynthesis, plant growth and tuber yield. By contrast, StTuA/B overexpression reduces susceptibility, elevates chloroplast-derived reactive oxygen species production and increases photosynthesis and potato tuber yield by enhancing chloroplast protein translation. Another plant target of Pi22926, StMAP3Kβ2, interacts with StTuB, phosphorylating it to promote its translocation into chloroplasts. However, Pi22926 attenuates StTuB association with StMAP3Kβ2 and phosphorylation. This reduces StTuB translocation into chloroplasts, leading to its proteasome-mediated turnover in the cytoplasm. We uncover new mechanisms by which a pathogen effector inhibits immunity by disrupting key chloroplast functions. This work shows that StTuA/B break the growth–immunity trade-off, promoting both disease resistance and yield, revealing the enormous potential of chloroplast biology in crop breeding.