提示
×
取消
确定
当前位置:首页 > 专利信息
重磅!认定非正常申请专利行为,5年内不予减缴专利费用
来源:农化专利网   发布时间:2021-10-25 08:20
简述
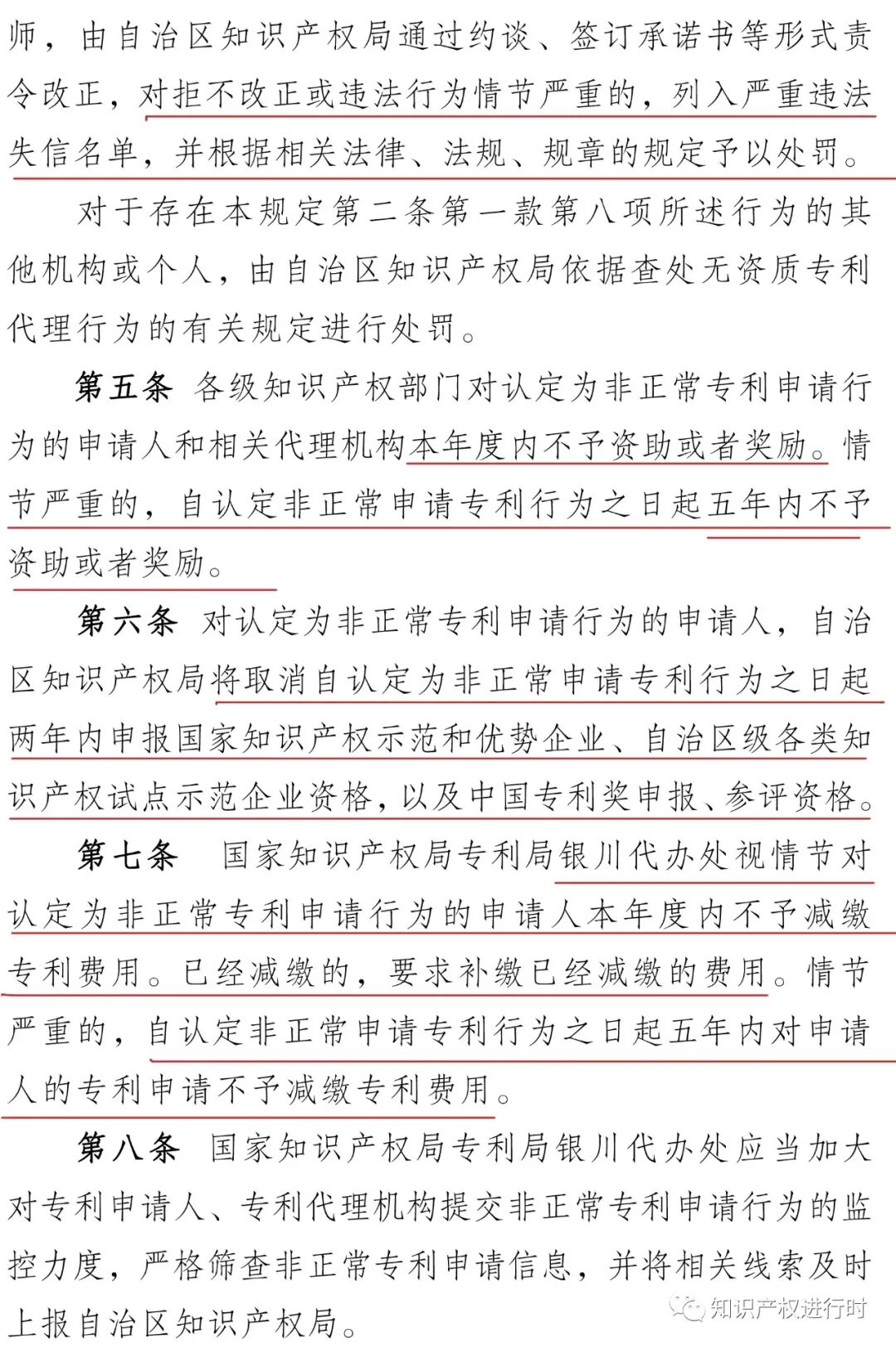
近日,宁夏知识产权局印发关于规制非正常专利申请行为、商标恶意注册行为的规定,其中提到:国家知识产权局专利局银川代办处视情节对认定为非正常专利申请行为的申请人本年度内不予减缴专利费用。

近日,宁夏知识产权局印发关于规制非正常专利申请行为、商标恶意注册行为的规定,其中提到:


国家知识产权局专利局银川代办处视情节对认定为非正常专利申请行为的申请人本年度内不予减缴专利费用。已经减缴的,要求补缴已经减缴的费用。情节严重的,自认定非正常申请专利行为之日起5年内申请人的专利申请不予减缴专利费用。


图片

图片


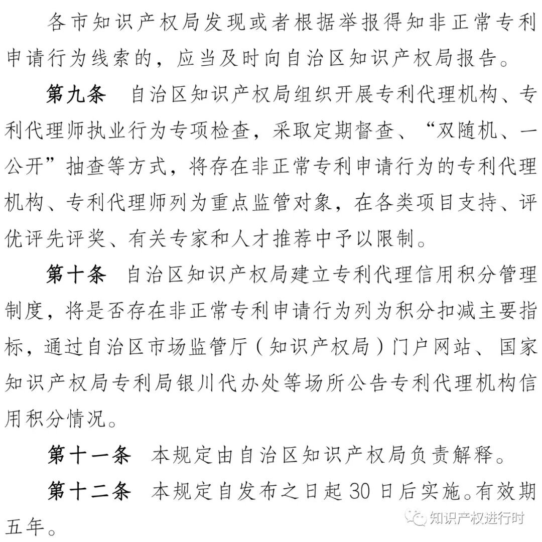
宁夏回族自治区规制非正常专利申请行为有关问题的规定


图片

图片

图片

图片


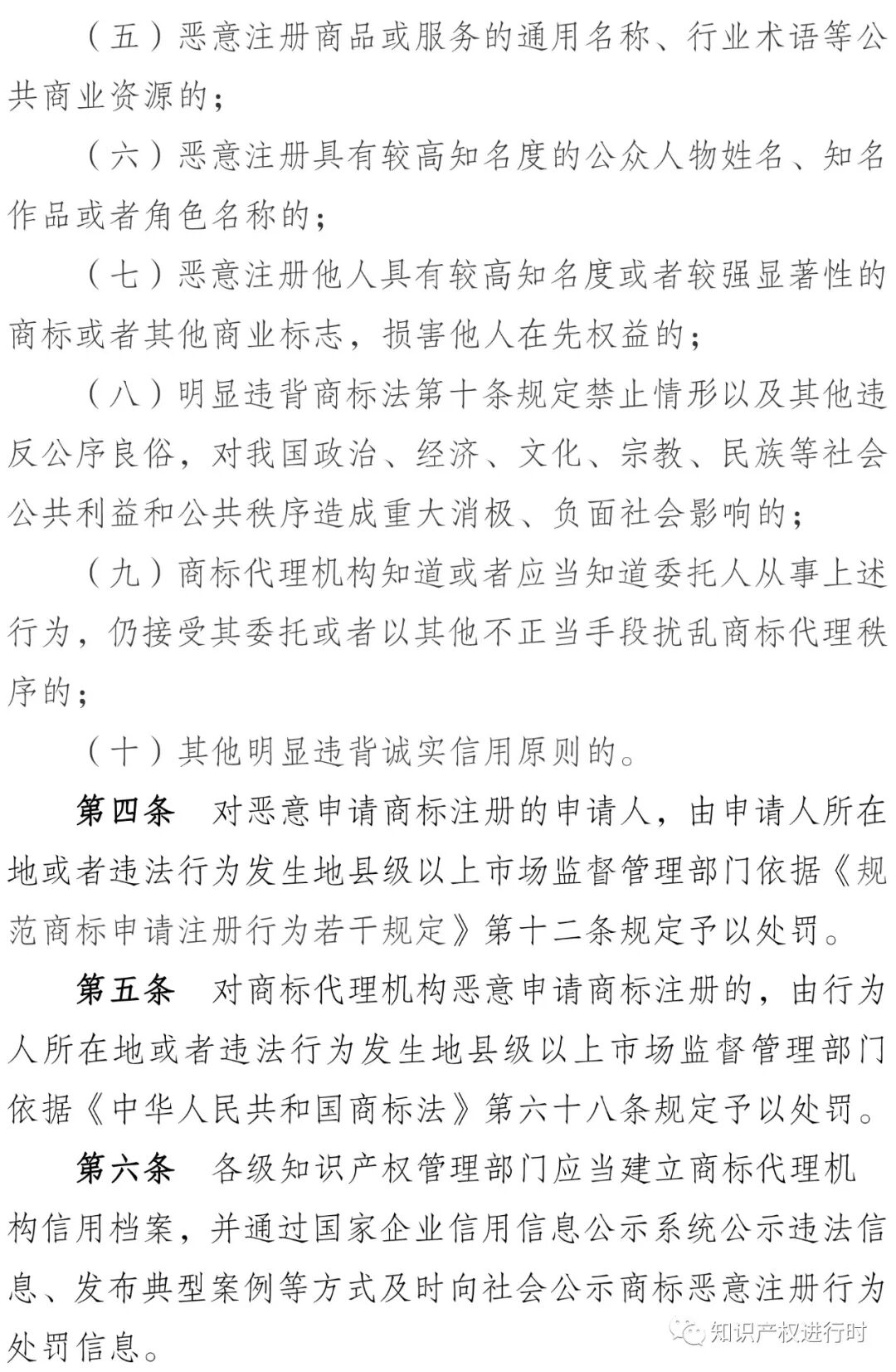
宁夏回族自治区规制商标恶意注册行为有关问题的规定


图片

图片

图片


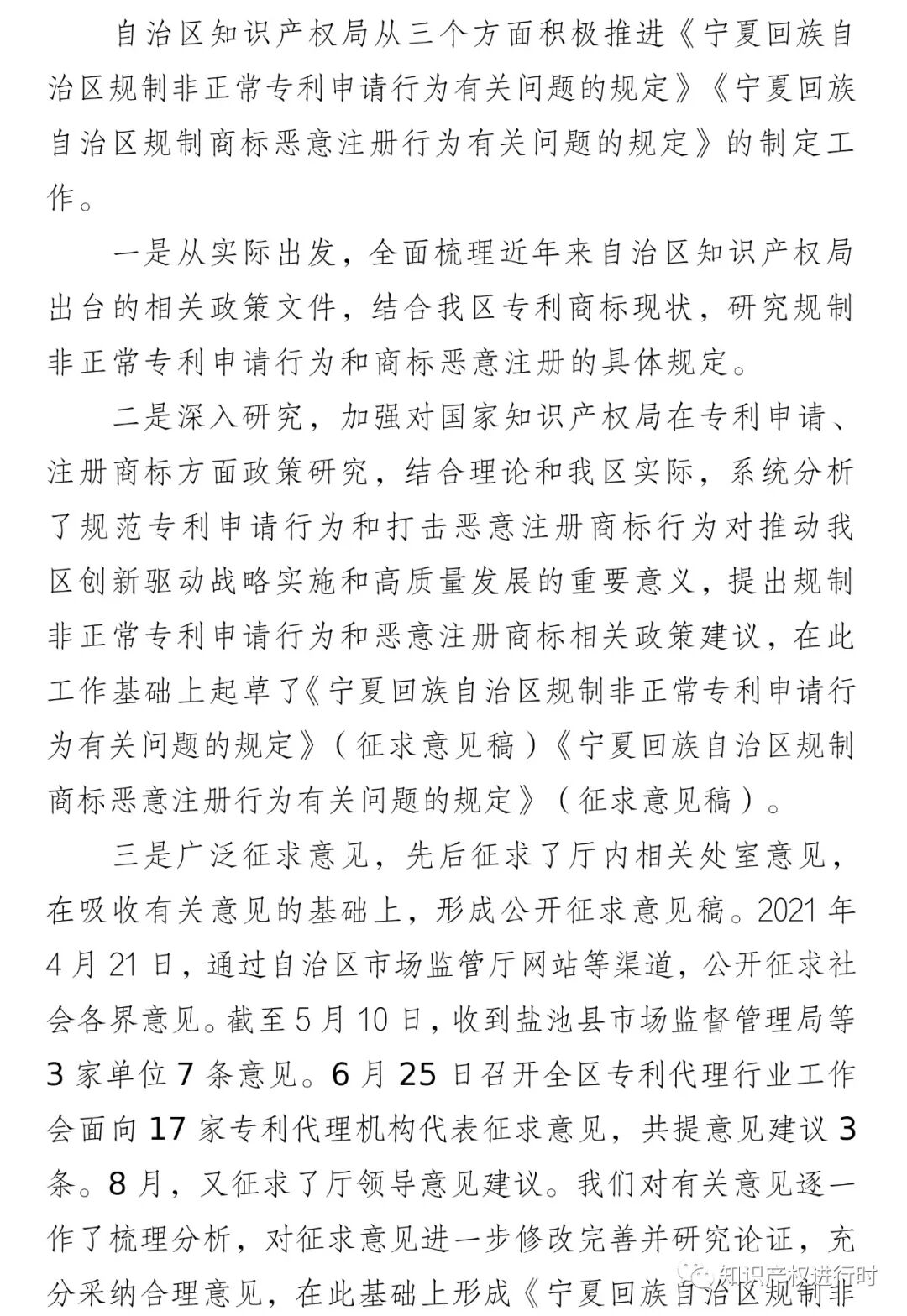
解 读


图片

图片

图片

图片

图片


来源:知识产权进行时