提示
×
取消
确定
当前位置:首页 > 专利信息
这些农药产品将获登记,快来了解一下
来源:农化专利网   发布时间:2021-02-04 15:34
简述
根据《行政许可法》《农药管理条例》有关规定,农业农村部农药检定所将审议通过的申请登记的186个农药产品、58个登记变更农药产品相关信息予以公示。公示时间为:2021年1月28日至2021年2月3日。

根据《行政许可法》《农药管理条例》有关规定,农业农村部农药检定所将审议通过的申请登记的186个农药产品、58个登记变更农药产品相关信息予以公示。公示时间为:2021年1月28日至2021年2月3日。

 

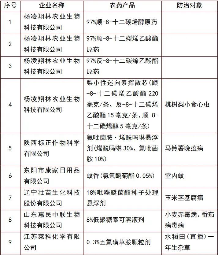
在186个拟将登记的农药产品中(详见表1)。

 

登记的原药产品为3家企业的5个产品:

1. 杨凌翔林农业生物科技有限公司:97%顺-8-十二碳烯醇原药、97%顺-8-十二碳烯乙酸酯原药、97%反-8-十二碳烯乙酸酯原药;

2. 山东绿霸化工股份有限公司:精草铵膦铵盐原药(精草铵膦90%);

3. 郑州郑氏化工产品有限公司:90% 28-高芸苔素内酯原药。

 

其他皆为单剂或复配产品,涉及的有效成分包括:

1. 除草剂:精草铵膦钠盐、硝磺草酮、乙草胺、莠去津、五氟磺草胺、丙炔氟草胺、唑啉草酯、异噁唑草酮、吡氟酰草胺、氟噻草胺等;

2. 杀虫剂:氯虫苯甲酰胺、噻虫嗪、呋虫胺、螺虫乙酯、噻虫胺等;

3. 杀菌剂:烯酰吗啉、氟吡菌胺、啶酰菌胺、吡唑醚菌酯等;

4. 植物生长调节剂:14-羟基芸苔素甾醇、24-表芸苔素内酯、调环酸钙、赤霉酸等。


表1 拟将获准登记的186个农药产品


图片图片图片图片图片图片图片图片图片图片图片图片图片图片图片图片图片图片图片

图片

来源:农药资讯网