“Manipulation of host-plant preference by virus-induced changes to its insect vector’s olfactory system”文章发表在《Current Biology》。聚焦南方水稻黑条矮缩病毒(SRBSDV)通过调控介体白背飞虱(Sogatella furcifera)免疫与嗅觉系统改变宿主偏好的机制,为农业防控病毒传播提供新靶点。
研究背景
植物病毒常间接影响介体行为,但直接调控机制不明。SRBSDV依赖白背飞虱传播,此前发现其P6蛋白可间接吸引未带毒飞虱取食感病植株,本研究进一步探究其如何直接改变带毒飞虱偏好,完成传播循环。
核心结果
(一)SRBSDV改变飞虱宿主偏好且依赖嗅觉
短期自由选择与双端口嗅觉仪实验显示,未带毒飞虱偏好SRBSDV感染水稻,带毒飞虱偏好健康植株;敲低嗅觉共受体基因Orco后,飞虱嗅觉检测能力丧失,偏好差异消失,证明偏好由嗅觉调控。

(二)SRBSDV借P8蛋白抑制飞虱Toll免疫通路
SRBSDV感染显著下调Toll通路基因(如Spz3、Pelle)转录水平,敲低这些基因,未带毒飞虱会模仿带毒飞虱偏好健康植株。酵母双杂交、pull-down等实验证实,SRBSDV的P8蛋白可与Toll通路Pelle的C端结合,抑制飞虱Toll抗病毒反应,增加病毒在介体内积累。

(三)P8竞争性结合Pelle抑制DIF活性
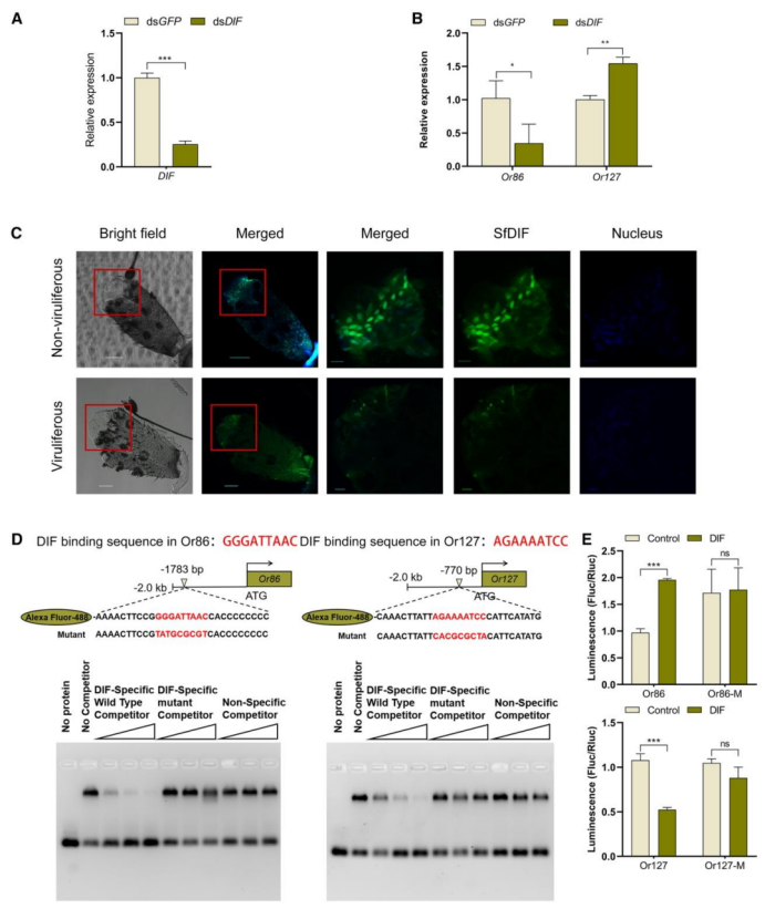
带毒飞虱体内转录因子DIF的蛋白量、磷酸化水平及核内积累量均低于未带毒飞虱;注射DIF抑制剂QNZ,未带毒飞虱会偏好健康植株。体外实验表明,Pelle可磷酸化DIF,而P8会与DIF竞争结合Pelle,抑制DIF磷酸化与核定位。

(四)DIF调控嗅觉受体(Ors)影响嗅觉偏好
GC-EAD和EAG实验发现,未带毒飞虱对E-β-法尼烯反应强,带毒飞虱对β-石竹烯反应敏感;双端口嗅觉仪实验证实两者分别被对应化合物吸引。经同源比对和RNAi筛选,确定Or86是E-β-法尼烯受体,Or127是β-石竹烯受体,敲低后飞虱对应偏好消失。RT-qPCR、EMSA等实验显示,DIF可直接结合Or86启动子并激活其表达,结合Or127启动子并抑制其表达,敲低DIF会导致Or86下调、Or127上调。

(五)敲低特定Ors抑制病毒传播
在含6株感病与6株健康水稻的环境中,释放带毒与未带毒飞虱(1:1)。15天后,注射dsOr127的带毒飞虱使健康水稻感染率从88.89%降至61.11%;注射dsOr86的未带毒飞虱自身获毒率从85.33%降至72.67%。且敲低Or86/Or127不直接影响病毒复制或注射传播效率,而是通过破坏飞虱嗅觉定位间接降低传播效率。

结论与意义
SRBSDV的P8蛋白竞争性结合飞虱Pelle,抑制DIF磷酸化与核定位;核内DIF减少,下调Or86表达、上调Or127表达,使带毒飞虱从偏好感病植株转向健康植株,促进病毒传播。理论上,首次揭示病毒“劫持”介体免疫通路调控嗅觉系统的机制,拓展病毒-介体协同进化认知;应用上,靶向Or86/Or127或Toll通路关键分子,可开发新型防控策略,阻断SRBSDV传播。