植物在生长过程中常面临高温、干旱、盐碱、重金属及有机污染等多种非生物胁迫,这些逆境条件对植物的生长发育可产生负面影响。为了适应环境胁迫,植物进化出复杂的调节途径,感知胁迫并传递信号,启动转录及转录后调控网络,引起系列生理生化反应,以及时响应和适应逆境,从而保护植物免受胁迫危害。根际微生物作为植物“第二基因组”,对宿主植物健康和环境适应发挥重要作用,解析根际微生物对植物适应环境胁迫的响应机制对农业绿色发展至关重要。
农药在防治作物病虫害以及保证作物产量等方面发挥重要作用,但作为一种外源化合物,大量施用也可对植物造成胁迫伤害(药害)。目前,关于植物对农药暴露胁迫的响应机制仍不明晰。近日,江苏农科院余向阳研究员团队围绕植物与微生物互作应对农药胁迫的机制研究方面取得重要进展,成果以“Rhizosphere bacteria help to compensate for pesticide-induced stress in plants”为题在线发表于环境科学领域权威期刊《Environmental Science & Technology》。

该研究以不结球白菜为供试植物,采用土壤培养和水培培养两种模式,比较了施用不同剂量吡虫啉对植物的胁迫效应,发现低剂量吡虫啉可促进土培体系中植物生长,但对水培体系植物生长影响不明显;而高剂量吡虫啉施用则均抑制两体系植物生长,但在土培体系中表现的抑制作用明显弱于水培体系,推测导致这种差异化的胁迫响应是由于土培体系根际环境中含有丰富的微生物,起到了缓解农药胁迫的作用(图1)。

图1 叶片喷施不同剂量吡虫啉对不结球白菜生长的影响
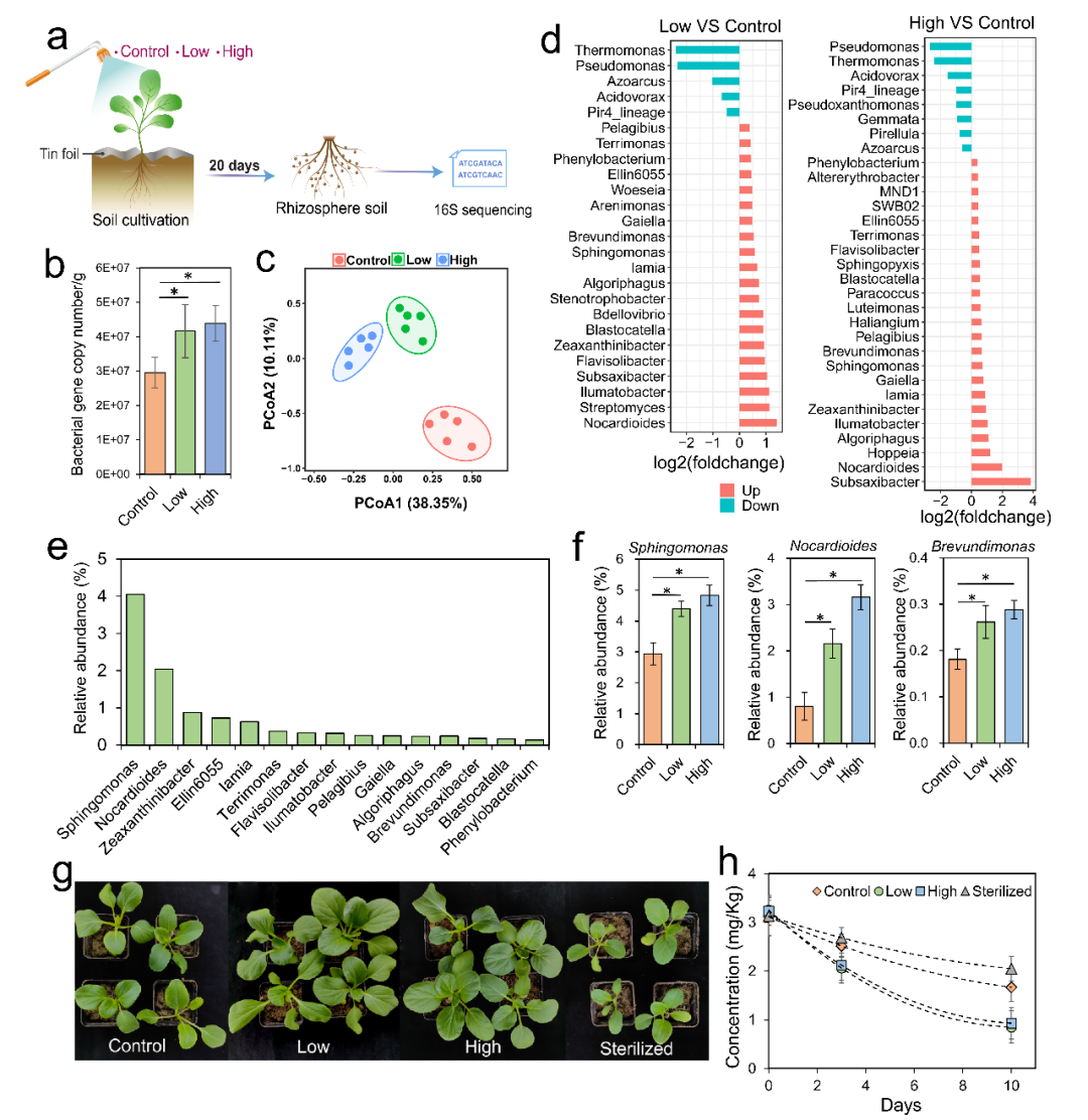
进一步基于细菌高通量测序技术,发现植物响应高低剂量吡虫啉暴露均可富集多种对植物有益的根际细菌群落,如促生菌Nocardioides、Brevundimonas,以及吡虫啉降解菌Sphingomonas、Brevundimonas。通过重茬种植验证实验,发现重塑后的根际菌群具有吡虫啉强化降解、植物生长促进等功能,根际微生物菌群的这种双重作用很好地补偿了污染物胁迫对植物的伤害,从而保证植物免受农药施用的负面影响(图2)。

图2 植物感知吡虫啉胁迫选择性招募根际有益菌群
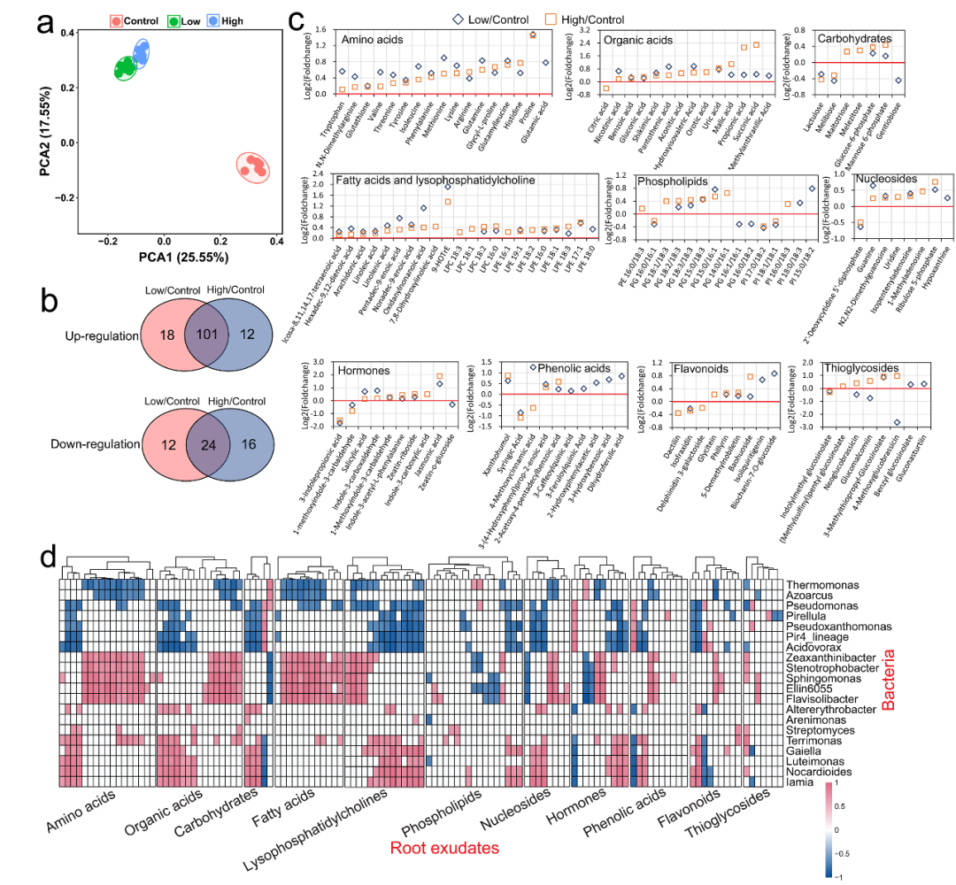
进一步通过植物生理生化及代谢组学分析,发现吡虫啉依赖于剂量效应引起植物的氧化应激反应,高剂量吡虫啉对植物的胁迫作用更强,同时降低叶片光合作用,抑制类黄酮合成。植物感知吡虫啉胁迫后,促进根系分泌更多的氨基酸、脂肪酸、溶血磷脂胆碱等物质,启动根际菌群选择性招募“开关”,富集有益菌群(图3)。

图3 叶片喷施吡虫啉对植物根系分泌物的影响及与根际菌群变化的关联性
综合以上分析结果,我们提出微生物补偿效应与农药胁迫效应之间的平衡决定了植物的表现,当微生物补偿效应强于胁迫效应(低剂量农药胁迫下),表现为植物生长促进,反之(高剂量农药胁迫)则表现为植物生长抑制(图4)。

图4 微生物补偿效应与农药胁迫效应之间的平衡调控植物生长作用模型
该研究发现了植物招募根际菌群响应农药胁迫的“补偿”作用,为利用根际菌群强化植物适应及修复环境污染提供重要理论支撑。李勇副研究员为该论文第一作者,余向阳研究员为通讯作者。该研究得到了国家自然科学基金项目(NO. 32272600、NO. 32272583)的资助。
江苏农科院余向阳研究员团队长期从事微生物与植物互作研究,围绕微生物调控植物体内有机污染物降解代谢,已在Environmental Science & Technology、Plant Communications、Journal of Experimental Botany、Journal of Agricultural and Food Chemistry等国际权威期刊上发表系列论文。基于上述研究,研发微生物高活性生物刺激素以及新材料搭载技术,研制了多种功能微生物产品,包括育苗专用菌剂、农用微生物菌剂、复合微生物菌肥、土壤改良菌剂等系列产品,可广泛应用于工厂化育苗、设施种植、产地修复等场景需求。