2024年7月2日,安道麦辉丰发表声明。

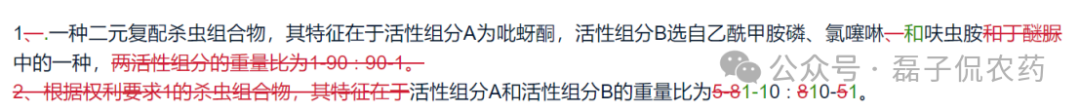
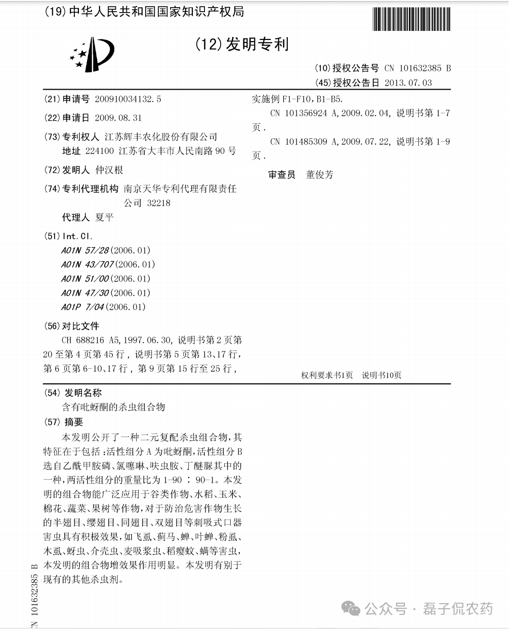
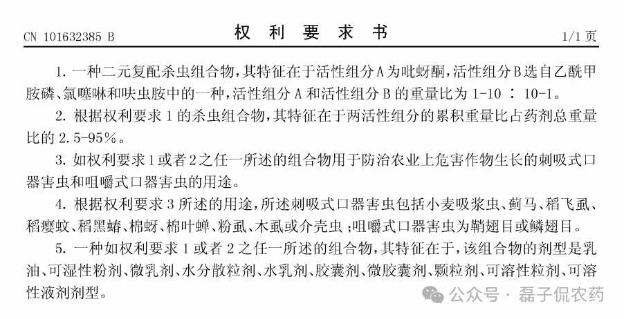
此次声明主要是针对市场存在未经许可生产、销售和使用吡蚜酮的二元复配的侵权行为,具体来说包括三种复配方案:1)吡蚜酮与“呋虫胺”复配制剂;2)吡蚜酮和乙酰甲胺磷的复配制剂;3)吡蚜酮和氯噻啉的复配制剂。安道麦辉丰(江苏)有限公司也给出了此申明涉及的专利是发明专利ZL200910034132.5(发明名称:含有吡蚜酮的杀虫组合物),该专利的授权公告号为CN 101632385B。吡蚜酮+乙酰甲胺磷,两者重量比为1-10∶10-1除去吡蚜酮+乙酰甲胺磷,吡蚜酮+氯噻啉由于复配产品过老,目前在国内现有法律法规下很难销售且无登记支持。所以该专利中更具有价值的是:吡蚜酮+呋虫胺的组合。国内共有吡蚜酮+呋虫胺相关登记37个,剂型涉及水分散粒剂,可湿性粉剂和可分散油悬浮剂。目前国内对于吡蚜酮+呋虫胺的登记情况如下:专利侵权的判定方法,是需要比对涉案产品的技术方案是否落入到涉案专利权利要求的保护范围内。在该专利有效的情况下,吡蚜酮+呋虫胺的复配,两者重量比为1-10∶10-1都将落于到该专利的保护范围,需要注意的是,该专利权利要求1并未特别限制剂型。因此,这些企业在国内生产和销售该产品尤其需要注意可能会有侵犯安道麦辉丰的专利权的风险。问:吡蚜酮+呋虫胺的二元复配,但两者重量比不在1-10∶10-1的范围内,就一定没有侵权风险吗?作者认为:结合安道麦专利权利要求修改内容,认为重量比不在1-10∶10-1的范围内侵权风险较小。根据最高院知产法庭公布的典型案例的裁判要旨,对于发明或者实用新型中以数值或者连续变化的数值范围限定的技术特征,不宜绝对排除等同原则的适用。也就是说,除非本领域普通技术人员阅读权利要求书、说明书及附图后认为专利技术方案特别强调该数值或者数值范围对技术特征的限定作用,否则仍应站位于本领域普通技术人员视角,结合有关数值的差值相对于数值限定的技术特征在整体技术方案中所起的作用有无实质性影响认定其是否构成等同技术特征。所以在本复配专利中两种活性成分的占比为1-10∶10-1是否是本专利的发明点,对侵权结果的判断尤为重要。我们结合ZL200910034132.5在实质审查中的修改内容发现:在审查过程中,安道麦对吡蚜酮二元复配的重量比的范围进行了大大缩小,才使得该专利满足新颖性和创造性的标准,获得授权。因此作者认为:结合在先公开的对比文件CH688216A5与本领域公知常识,吡蚜酮+呋虫胺,两活性组分的重量比在1-90:90-1的技术方案不具备专利法第22条第3款规定的创造性,故申请人通过缩小数值范围,最终以“重量比为1-10:10-1”获得授权。因此综合考虑,“重量比为1-10:10-1”应当是安道麦专利ZL20091 0034132.5的发明点,应该对这一数值范围严格适用等同侵权原则,否则会不合理地扩大权利要求保护范围。