食用菌是指可供食用的大型真菌的总称,多属于担子菌纲或子囊菌纲。食用菌不仅营养价值高,更富含多种功效因子,有些具有较高的药用价值。我国是世界上最大的食用菌生产、消费和出口国,食用菌产业已成为我国种植业体系中继粮、菜、果、油之后位居第5的行业。经过30多年的发展,我国食用菌产业作为区域经济调整、精准扶贫和乡村振兴的重要抓手,在促进农民增收、农业增效和国民健康方面扮演了重要角色。
但近年来随着食用菌产业不断发展,其生产中科学合理使用农药和控制农药残留,已成为食用菌产业健康发展迫切需要解决的问题。2018 年一段“木耳打药”的视频在国内社交媒体热传,随后中国食用菌协会发布了《关于严厉谴责制作“黑木耳经常频繁用药”恶意视频行为的声明》,认为视频是“摆拍”的,内容不合常理。
2013年1月至2022年2月,美国 、欧盟 、日本和韩国等国家(地区)多次发布从我国进口食用菌的风险预警,其中因农药残留预警28次,占比为23.3%。这些事件不仅对食用菌生产者和经营者造成了巨大损失,还使得公众对食用菌安全消费的信心受挫。
食用菌科学用药和食用菌中农药残留最大限量标准的制定是解决该问题的关键。本文基于中国农药信息网数据,通过统计我国在食用菌上的农药登记情况,结合对新版GB 2763《食品安全国家标准食品中农药最大残留限量》 制定的食用菌农药最大残留限量进行分析,就食用菌用药管理和标准体系建设提出建议,为提升我国食用菌产品质量安全水平、推进食用菌产业高质量可持续发展提供支撑。
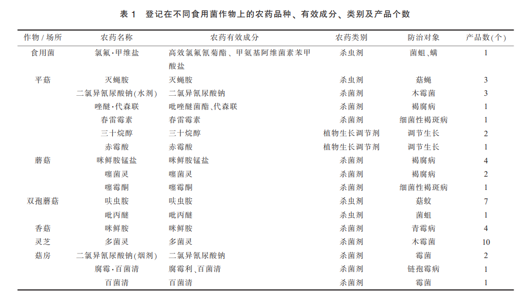
据中国农药信息网登记产品查询结果,截至2023年2月28日,我国食用菌农药登记情况见表1。目前,我国在食用菌上登记的农药产品共45个,其中灭蝇胺、多菌灵、呋虫胺、咪鲜胺、吡丙醚、腐霉·百菌清和唑醚·代森联为近两年变更使用范围后在食用菌上登记的7种产品。
登记在食用菌上的农药共涉及3类,包括杀菌剂30个、杀虫剂12个、植物生长调节剂3个,其中杀菌剂占比最高,为 66.7%。防治对象主要有木霉菌、褐腐病、青霉病等真菌性病害,细菌性褐斑病等细菌性病害, 以及菌蛆、菇蝇、菇蚊和螨等害虫。

45个农药产品登记范围包括食用菌、平菇、蘑菇、双孢蘑菇、香菇、灵芝等产品以及菇房。从农药有效成分看,共计18种。各品种食用菌上都可以使用的登记农药只有1种杀虫剂氯氟·甲维盐;平菇上登记的农药种类最多,有6种,涵盖了杀虫剂(1种)、杀菌剂 (3种)和植物生长调节剂 (2种),涉及11个产品;登记产品个数最多的为登记在灵芝上的多菌灵,共有10个产品。
1. 食用菌登记农药较少
目前在食用菌生产中允许使用的登记农药仅有17种,且以杀菌剂为主,可供合法使用的药剂种类较少。当前危害食用菌生产的害虫主要有菇蚊、菇蝇、菌蚁、线虫、蓟马、菌蛆、粉螨、根螨等,病害主要分成真菌性(孢霉病、木霉菌、霉菌病等)、细菌性(斑点病、锈斑病、腐烂病等)和病毒性3大类。现有农药登记产品以防治木霉菌、褐腐病、菌蛆、菇蚊、菇蝇、螨等为主,其他病虫害缺乏相应的登记农药产品。在出现病虫害问题时,农户面临无药可用的问题,往往根据农资店推荐或生产经验自行选择其他药剂,导致农药使用范围扩大,造成食用菌农药残留问题较为突出。
2. 食用菌生产用药不规范
食用菌生产中存在盲目用药、超范围、超剂量用药或使用农药后未按安全间隔期采收的情况,均可能造成农药残留超标。此外,菇棚消杀未严格使用登记药剂或使用方法不科学,以及使用了被农药污染的原辅料,也可能造成食用菌农药残留超标。2016-2020年,我国出口欧盟、美国、日本、韩国的食用菌产品中明确因为农药残留超标被扣留或召回的达到134批次,涉及农药35种,其中毒死蜱、胺菊酯、残杀威、甲氰菊酯等4种农药超标是多个国家(地区)扣留或召回我国食用菌的主要原因。这说明我国食用菌生产中的农药使用问题需要引起重视,减少国际贸易“碰壁”。
3. 食用菌相关标准不完善
我国有关学者对比分析了我国与国际食品法典委员会、美国、欧盟、日本、韩国等国家(地区)和国际组织的食用菌农药残留限量标准,发现我国GB 2763-2021对食用菌中农药残留种类及限量值的要求均达到较高水平。但针对农产品质量和食品安全监管等需求,现行标准尚未能完全覆盖食用菌的残留限量标准需求。另外, 我国食用菌农药残留标准体系尚未与国际接轨,面对日本、欧盟等国家(地区) 广泛使用的“肯定列表制度”“一律标准”,食用菌出口贸易会不同程度地受影响。
1. 推进食用菌用农药登记
各地主管部门应积极引导农药生产企业开展食用菌上农药登记,用好特色小宗作物用药登记政策,开展当地主要食用菌品种、主要防治对象的药剂筛选试验及农药登记试验(特别是杀虫剂类),加快推进食用菌用药登记进程,逐步解决食用菌用药需求。此外,应完善登记评审规则,推进重点农药产品登记工作,优化农药行政审批服务。
2. 加强科学用药指导服务和监管
加强科学用药宣传和技术培训,指导农民正确选用已在食用菌生产上取得农药登记的产品,并按照农药登记的防治对象、用药剂量、安全间隔期等施药,科学合理防病治虫。将食用菌禁用药、可用药印制成“明白纸”,提高菇农科学用药的意识和水平。采取综合措施控制有害生物,减少对农药使用的依赖,促进食用菌产业可持续、绿色发展。切实加强食用菌生产用药监管,严禁卫生消毒剂、未取得农药登记的农药、高毒农药、禁用农药等用于食用菌生产,严厉打击非法使用农药的行为。
3. 健全食用菌全产业链标准体系
加快建设强制性国家食品安全标准,同步推进食用菌推荐性国家标准、行业标准和地方性标准改革。围绕食用菌产业各环节关键控制点,构建符合产业发展和市场需求、科学合理的全产业链标准体系。提升科研人员标准化能力,尽快对不同品种食用菌出台相应的限量要求及相关配套检测方法,为有效实施食用菌安全监管提供科学依据。深入拓展食用菌标准国际化,推动并实现标准信息互联共享,提升国家标准与国际标准的一致性。深化标准化交流合作,积极推动并主动参与食用菌领域国际标准化和国际标准制定工作。开展国内外标准对比分析,大力深化标准互联互通和标准互认,加强我国标准的国际推广和应用。提高我国食用菌产业国际竞争力,为应对贸易壁垒提供技术支撑和理论依据,促进我国食用菌 “走出去”,实现 “小木耳大产业”。