近年来,随着我国设施蔬菜专业化周年生产,造成蔬菜作物连作障碍高发。其中,根结线虫(RKN)是设施蔬菜连作障碍发生的重要病原生物,可在许多作物根中寄生,严重影响了设施蔬菜可持续发展。目前对根结线虫的有效防控手段和抗性种质的创制仍然缺乏,植物防御根结线虫的分子机制尚待阐明。
近日,Nature Communications 上线了浙江大学周杰课题组题为“Autophagy promotes jasmonate-mediated defense against nematodes”的研究论文,该研究以设施主栽蔬菜作物番茄为研究对象,通过综合运用生理学、分子生物学、生物化学等手段,发现了自噬在植物免疫系统中的参与及其在植物线虫抗性中的作用,揭示了自噬通过形成正反馈回路来降解JAMs并激活ERF1转录活性,从而促进JA介导的对根结线虫的防御机制,为细胞自噬和JA信号通路在病原体感染过程调控中的功能研究提供了新思路。

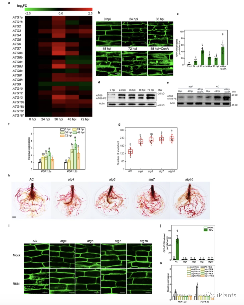
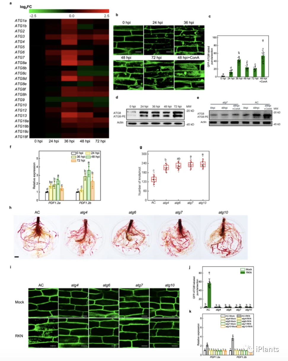
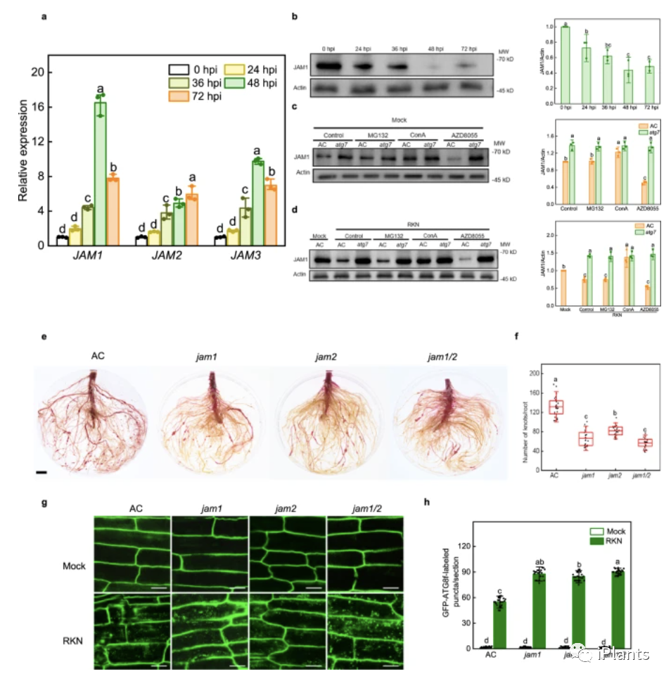
本研究中,通过对四种不同自噬突变体接种RKN后观察根结表型发现:这些自噬突变体中的根结数量显著高于野生型植株,表现出对RKN更高的敏感性。同时与野生型相比,GFP-ATG8f标记的点状自噬体的形成在根结线虫侵染的的自噬突变体中也受到损害。此外,防御基因PDF1.2a和PDF1.2b都在野生型中被诱导,但在RKN感染后的自噬突变体中没有显著变化。这些结果证明自噬在调节番茄对RKN的防御中起着积极作用。

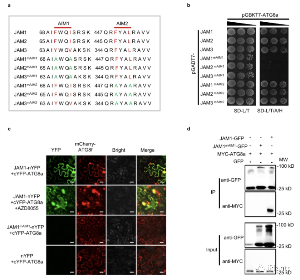
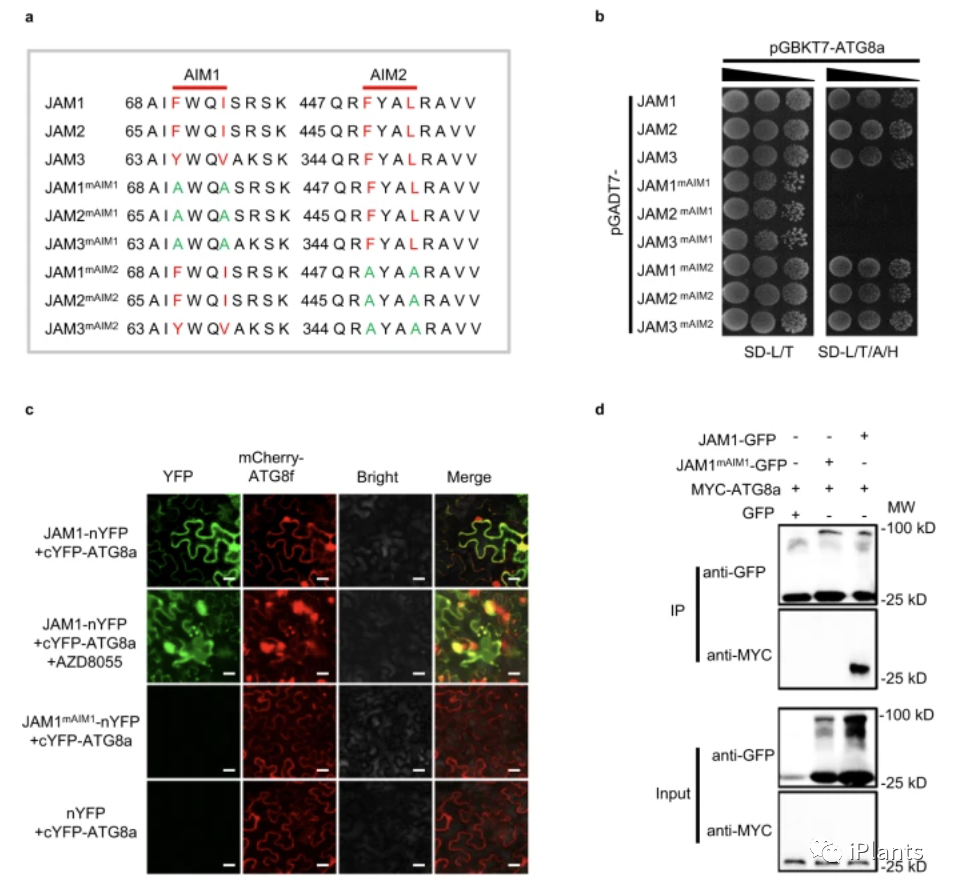
ATG8是一种自噬的核心蛋白,为了研究ATG8的潜在靶标,使用ATG8a作为诱饵,通过酵母双杂交(Y2H)筛库,发现了一种bHLH型转录因子,JAMs。通过对氨基酸序列的分析,发现JAMs在其N末端(AIM1)和C末端(AIM2)含有两个AIM结构域,同时利用点突实验发现:突变后的JAM1和JAM2(从FWQI到AWQA)以及JAM3(从YWQV到AWQA)不与ATG8a相互作用,这些结果表明,JAMs和ATG8s之间的相互作用与JAMs的N-末端AIM结构域有关。

为了进一步分析JAMs在番茄抗RKN中的作用,构建番茄jam1、jam2和jam1/jam2(jam1/2)双突变体材料,并验证表型发现:与野生型植株相比,jam突变体都表现出对根结线虫更高的抗性,同时RKN感染后GFP-ATG8f标记的点状自噬体的形成在jam突变体中显著增加,因此,JAMs可能对番茄的RKN抗性产生负调控作用。

该研究表明自噬积极调节番茄植株的JA信号传导和RKN抗性。自噬通过形成正反馈回路来降解JAM1并刺激JA-ERF1分支,从而促进JA介导的对RKNs的防御。ERF1作为JA反应基因的转录调节因子发挥作用。同时,ATGs的表达受JA信号以ERF1依赖的方式调节,并且ERF1的表达也是自我调节的。此外,MYC2分支也可能干扰MED25-ERF1复合物,从而负调控RKN抗性。此研究结果为JA介导的抗性机制和通过操纵自噬途径增强植物线虫抗性的潜在途径提供了新思路。
