由于历史原因,我国部分农药产品是按照作物类别而不是具体作物品种登记,由此可能带来农药残留超标和药害隐患,造成企业间的不公平竞争。建议取消此类登记方式,保障农产品质量安全,促进市场公平竞争。我国自1980年代中期开始施行农药登记制度到2023年3月1日,已经登记并处于有效状态的农药产品达到45244个。
受客观条件制约,最初有一部分农药品种是按照作物类别而不是具体作物品种进行登记,这种情况一直延续到2000年代,直到2010年后才逐渐减少。近年来,随着社会各界农产品质量安全意识的不断提升和食品中农药最大残留限量标准体系的不断完善,这种登记方式产生的弊端逐渐显现,亟需引起重视并加以解决。为此,本文对此进行简要分析,并提出改进建议,供有关决策机构参考。
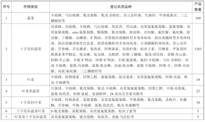
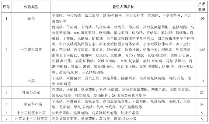
从表1可以看出,我国按照作物类别进行登记的农药有几十种(这些品种目前也有按照具体作物品种登记的产品),其中20世纪80~90年代登记的有辛硫磷、马拉硫磷、氰戊菊酯、高效氯氟氰菊酯、苏云金杆菌、多菌灵、甲基硫菌灵、百菌清、硫磺、嘧啶核苷类抗菌素等老品种,21世纪以来有吡虫啉、啶虫脒、噻虫嗪、灭蝇胺、杀螟丹、茚虫威、蛇床子素、四聚乙醛、苜蓿银纹夜蛾核型多角体病毒、斜纹夜蛾核型多角体病毒、28-表高芸苔素内酯等新品种。总体看,以杀虫剂为多,杀菌剂次之,除草剂和植物生长调节剂较少。
表1 我国按照作物类别进行登记的农药品种


1. 极易造成食用农产品中农药残留超标
每种农药在不同农作物中的降解规律有差异,甚至同种作物在不同地区、不同年份、不同品种间降解速度也不一致,如果按照上述宽泛的登记范围去使用,很可能造成一些食用农产品中的农药残留超标,影响农产品质量安全和消费者身体健康。以农药登记证号为PD85157-9的40%辛硫磷乳油为例,该产品电子标签中规定防治果树食心虫、蚜虫、螨,均以1000~2000倍液喷雾,在果树上安全间隔期均为7 d,每季最多施用4次。
但是,我国规定辛硫磷在苹果中的最大残留限量标准为0.3 mg/kg,在梨、山楂、柑橘等其他水果中的最大残留限量标准为0.05 mg/kg,前者是后者的6倍。而农药登记证号为PD20091477的24%哒螨·辛硫磷乳油(辛硫磷含量仅为20%),其电子标签规定防治柑橘树红蜘蛛,以1 000~1 500倍液喷雾,安全间隔期却要求达到20 d,每个作物周期最多使用2次,当其在柑橘树上使用时,极有可能造成辛硫磷残留超标。
2. 可能造成农作物药害
农药选用不正确、使用剂量或浓度过大是造成农作物药害的主要原因。以倍硫磷和杀螟硫磷为例,含有这两个成分的部分产品中,登记作物为蔬菜或十字花科蔬菜,但倍硫磷和杀螟硫磷对部分十字花科蔬菜可能产生药害,如果按照宽泛的标签随便使用,一旦发生药害,必然会造成经济损失、人际纠纷甚至引发法律诉讼。
3. 对一些农药生产企业造成不公平竞争
我国现行的农药登记制度,决定了农药产品登记的作物种类和防治对象越多,登记费用就会越高。企业受资金实力等因素制约,很多农药产品在我国都只登记一两种作物(防治对象),在推广使用时必须严格按照《农产品质量安全法》《农药管理条例》和《农作物病虫害防治条例》规定的登记范围进行,否则就会受到监管部门的处罚。但是,上述只花费了少量登记费用的产品,生产上却违规在很多种作物上推广使用,由此造成事实上的不公平竞争。
以阿维菌素为例,农药登记证号为PD20098515的1.8%阿维菌素乳油,登记作物和防治对象为十字花科蔬菜小菜蛾,可以在甘蓝、白菜、萝卜、油菜、花椰菜等任何十字花科蔬菜上使用;而农药登记证号为PD20130777的1.8%阿维菌素乳油,登记作物和防治对象为甘蓝小菜蛾,就只能在甘蓝上使用,如果在白菜上使用,就属于“不按照农药的标签标注的使用范围使用农药”的违法行为,个人将面临1万元以下罚款,农民专业合作社等单位将面临5万元以上、10万元以下罚款。
针对上述问题,笔者呼吁,农业农村部应在积极征求有关方面意见、建议的基础上,尽快制定出台有关政策,或者适时开展老品种的再评价,对上述产品登记范围限期进行清理,取消以农作物类别为登记作物的登记方式,改为以具体作物品种方式登记(对于豁免制定食品中最大残留限量的苏云金杆菌、短稳杆菌、斜纹夜蛾核型多角体病毒、苜蓿银纹夜蛾核型多角体病毒、小菜蛾颗粒体病毒等生物农药品种,因为基本不涉及农药残留超标问题,可以暂时保留)。
上述产品可以在现有其他相同产品已获准登记的应用作物、场所范围和防治对象中,自愿选择一部分登记(免费);也可以自主或联合开展登记试验,登记新的应用作物、场所范围和防治对象,以切实保障农产品质量安全、农业生产安全,维护公平合理的市场秩序。