提示
×
取消
确定
当前位置:首页 > 新闻资讯
吡唑喹草酯、氟草啶等12个新农药产品将在我国首获登记
来源:农业农村部农药检定所   发布时间:2024-05-13 09:08
简述
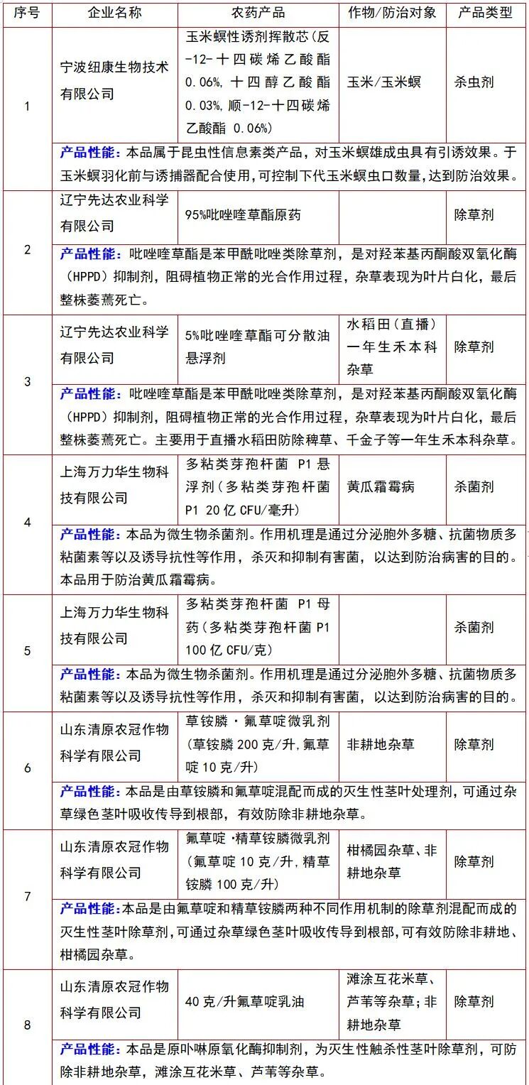
2024年05月10日,农业农村部农药检定所发布了2024年第5批拟批准登记新农药产品公示名单。根据《行政许可法》《农药管理条例》有关规定,农业农村部农药检定所将第十届全国农药登记评审委员会第三次委员会议评审通过的12个新农药产品相关信息予以公示。

图片


2024年05月10日,农业农村部农药检定所发布了2024年第5批拟批准登记新农药产品公示名单。


根据《行政许可法》《农药管理条例》有关规定,农业农村部农药检定所将第十届全国农药登记评审委员会第三次委员会议评审通过的12个新农药产品相关信息予以公示。公示时间:2024年05月10日至2024年05月16日。


12个新农药产品中,涉及3个新的化学有效成分,分别为:吡唑喹草酯、氟草啶、氟砜草胺。


附件:拟批准登记的新农药产品名单

图片

图片