近日,中国农业科学院植物保护研究所作物病原生物功能基因组研究创新团队在《自然通讯(Nature Communications)》上发表题为“Viral RNA polymerase as a SUMOylation decoy inhibits RNA quality control to promote potyvirus infection”的研究论文。该研究揭示了马铃薯Y病毒科中的病毒复制酶NIb通过充当植物SUMO修饰的诱饵,干扰了植物中RNA质量控制系统(RQC)核心蛋白Pelota的SUMO化过程,从而使得病毒能够逃避RQC对其基因组RNA的识别和降解,进而促进其侵染。
马铃薯Y病毒科是已知最大的植物RNA病毒家族之一,能够影响包括小麦、大豆、玉米在内的多种农作物,每年在全球范围内导致严重的经济损失。这类病毒不仅因其基因组内缺乏终止密码子而能逃逸宿主的NMD防御机制,而且它们编码的多个RNA沉默抑制因子还能有效干扰RNA沉默及降解引起的植物抗性。因此,这些策略使马铃薯Y病毒科成为一类非常“成功”的病毒。此外,这类病毒还利用保守的G1-2A6-7基序来生成额外的毒力因子P3N-PIPO,以促进病毒传播。先前的研究表明,Pelota通过SUMO修饰依赖的方式识别病毒基因组中的G1-2A6-7区域,并降解病毒RNA,从而限制病毒感染。
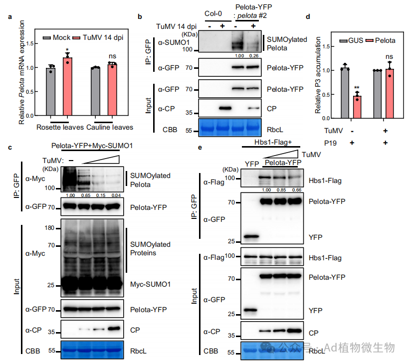
尽管Pelota和Hbs1等RNA质量控制因子能够抑制病毒感染,但马铃薯Y病毒科仍能找到突破寄主植物防御的方法实现感染。研究表明,虽然病毒感染和其他胁迫处理不会改变植物Pelota基因的表达水平,但却能显著降低Pelota的SUMO化程度。进一步实验显示,病毒复制酶NIb能够减少Pelota的SUMO化并抑制其介导的RNA识别与降解。研究还发现,大多数马铃薯Y病毒科病毒的NIb蛋白含有保守的SIM2和SIM3结构域,其中SIM2可以结合SUMO1分子,而SIM3则作为SUMO化的诱饵,靶向植物唯一的SUMO E2结合酶SCE1,破坏Pelota与SCE1之间的相互作用。
这项研究深入解析了病毒如何规避植物RNA质量监测系统的保守机制,为进一步理解植物与病毒在RNA层面的复杂互动关系提供了基础,并为设计新的植物抗病毒免疫策略和新靶标指明了方向。
中国农业科学院植物保护研究所所聘研究员葛林豪和博士生贾明轩为论文第一作者,李.方方研究员为通讯作者。植物保护研究所周雪平教授、加拿大农业部Aiming Wang教授、法国蒙彼利埃大学Marilyne Uzest教授、东北农业大学程晓非教授以及海南大学崔红光教授参与了研究。该研究受到国家自然科学基金相关项目资助。

图1:TuMV侵染减少Pelota的SUMO化修饰

图2:病毒编码的NIb减少Pelota的SUMO化修饰、抑制其RQC功能

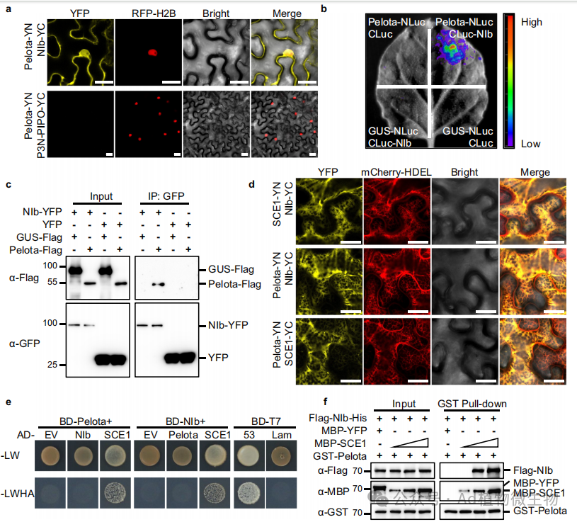
图3:NIb与Pelota在体内存在互作

图4:NIb蛋白抑制植物Pelota功能

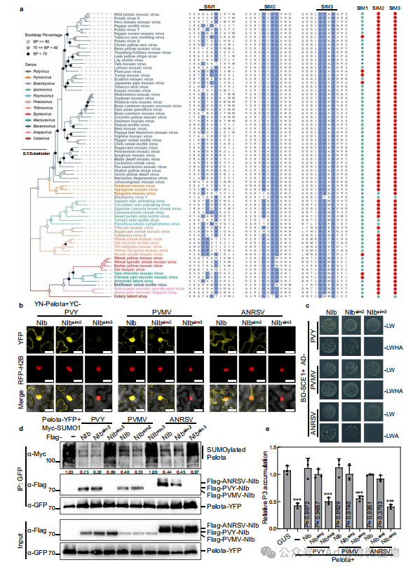
图5:NIb蛋白SIM2、SIM3位点对病毒致病是必需的

图6:NIb蛋白SIM2、SIM3位点介导的NIb的SUMO化以及与SCE1互作机制是保守的

图7:NIb作为植物SUMO修饰诱饵,破坏Pelota介导的RNA质量监测系统介导的抗病毒反应